Fig. 3
From: Subtype-specific secretomic characterization of pulmonary neuroendocrine tumor cells

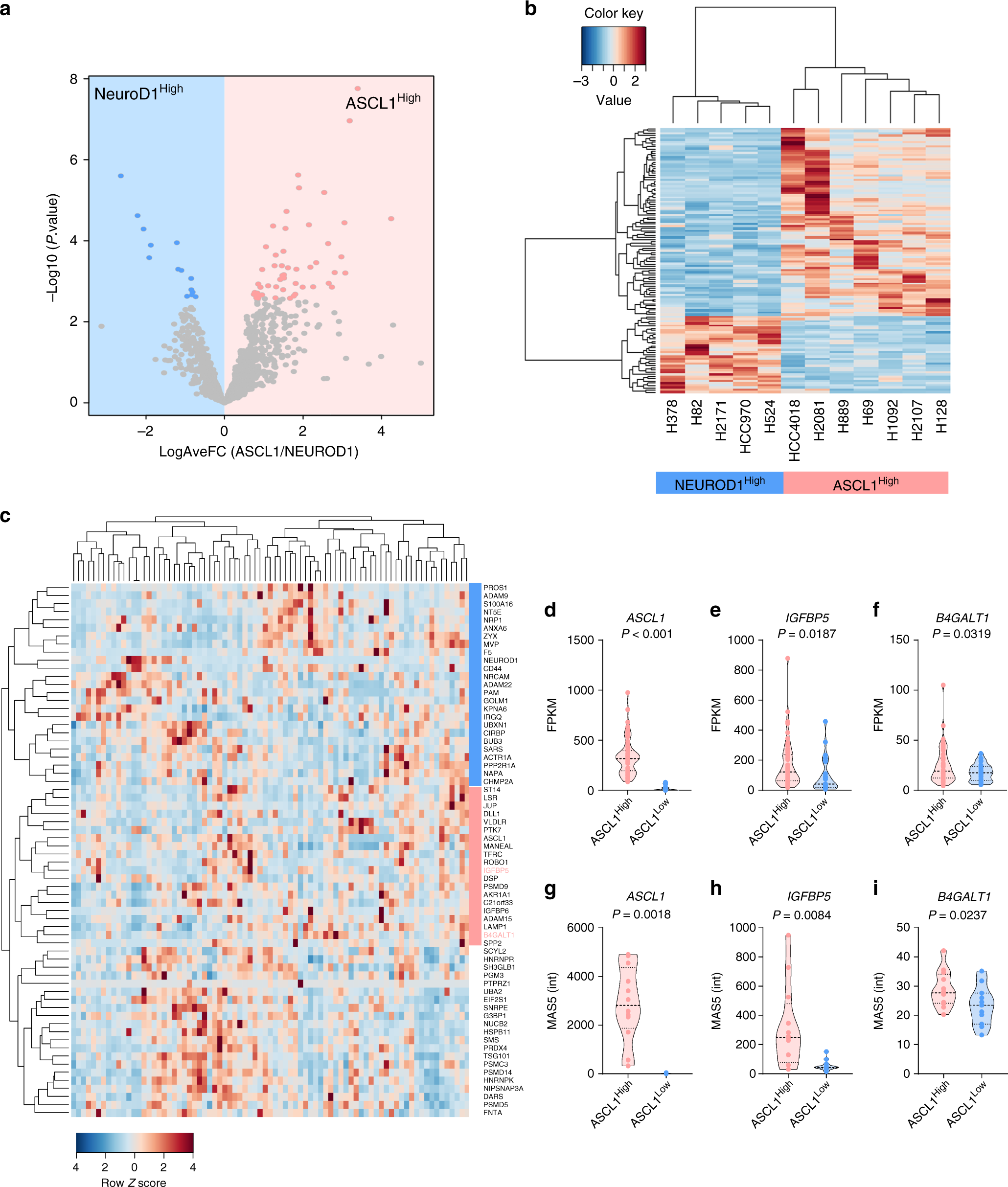
Generation of an LCSS for the ASCL1High and NEUROD1High NE-Lung cancer subtypes. a The volcano plot showing the indicated fold changes and P-values derived from t-test statistic. Proteins differentially present in the secretome between ASCL1High and NEUROD1High cells with an adjust P-value (FDR) < 0.05 are highlighted in pink and light blue, respectively. b The relative fold changes of the 65 significantly regulated secreted proteins in the secretome of 12 cell lines were grouped by unsupervised hierarchical clustering. c Transcriptomic clustering of 69 human SCLC tumors16 based on the AS/ND-LCSS gene expression markers (the pink bar indicates the AS-LCSS genes that are clustered with ASCL1, whereas the blue bar indicates the ND-LCSS genes that are clustered with NEUROD1). d–f Expression levels (FPKM) of ASCL1 (d), IGFBP5 (e), and B4GALT1 (f) in ASCL1High (n = 54) and ASCL1Low (n = 25) SCLC patient samples16. g–i Expression of ASCL1 (g), IGFBP5 (h), and B4GALT1 (i) in ASCL1High (n = 12) and ASCL1Low (n = 11) SCLC patient samples33. MAS5 intensity value averages of all probes for each gene in ASCL1High and ASCL1Low samples are indicated. Unpaired, two-tailed, Welch correction t-test results are indicated alongside the violin plots. The horizontal lines indicate the median and quartiles. Source data are provided as a Source Data file