Fig. 4
From: Subtype-specific secretomic characterization of pulmonary neuroendocrine tumor cells

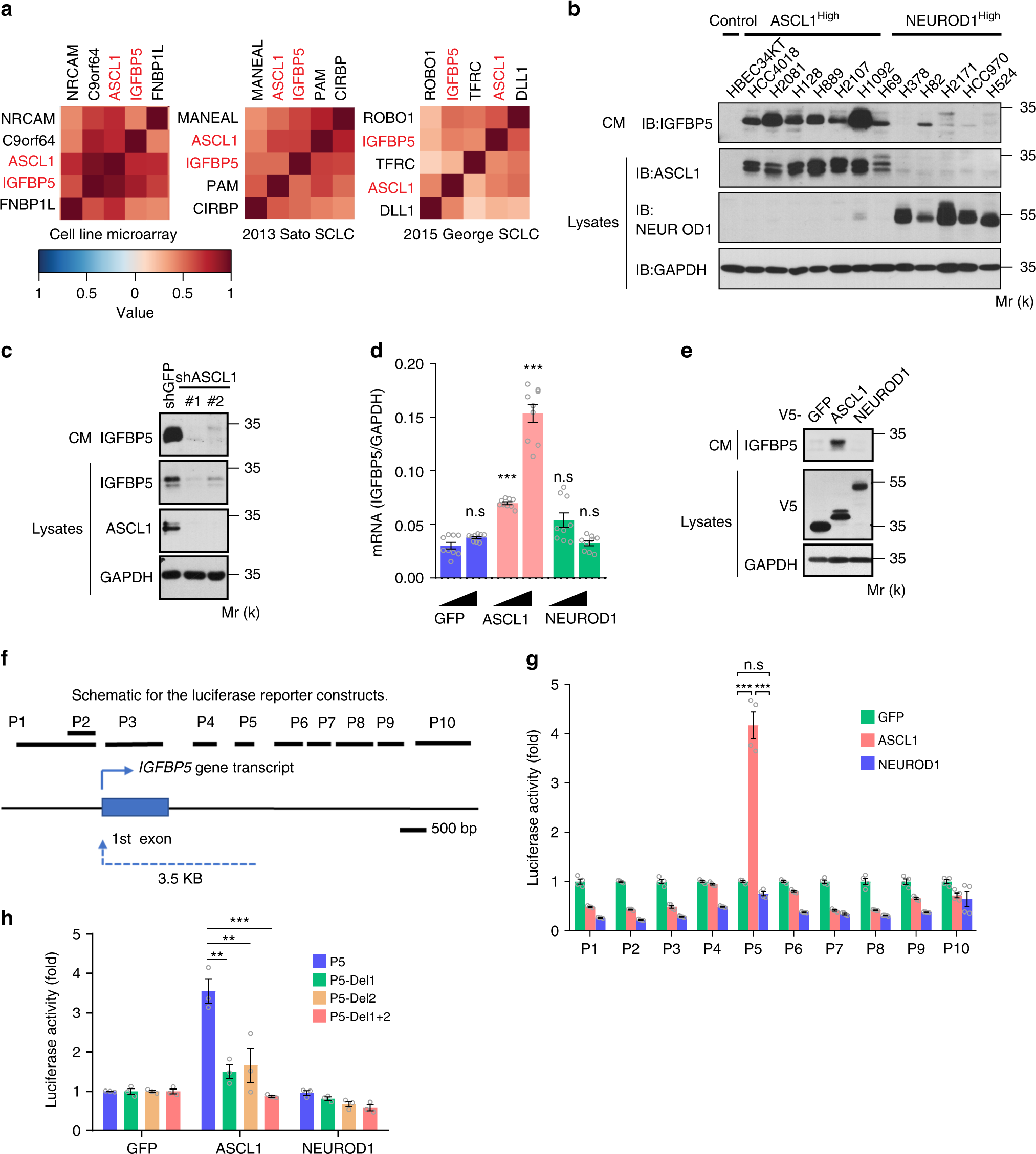
Identification of IGFBP5 as a direct transcriptional target of ASCL1. a Correlation heatmap illustrating clustered matrix of top four genes with the highest similarities with ASCL1 based on the expression profiles from three independent SCLC transcriptomic datasets. b Western blot of IGFBP5 in the CM, ASCL1, and NEUROD1 in the lysates of the indicated cell lines (HBEC34-KT and NE-lung cancer cell lines). Molecular weight is indicated as Mr (k). c Immunoblotting analyses of the IGFBP5 levels in the CM and lysates of H2081 cells transduced with the indicated shRNAs. d, e RT-PCR (n = 9, 3 independent experiments × 3 replicates) (d) and immunoblotting (e) analyses of IGFBP5 expression in HEK293T cells transfected with the indicated expression constructs. f Schematic for the various IGFBP5 luciferase reporter constructs. g Luciferase activity analysis of HEK293T cells transfected with the indicated IGFBP5 luciferase reporter constructs, together with V5-tagged GFP, ASCL1, or NEUROD1 (n = 4 replicates). h Luciferase activity of HEK293T cells transfected with the indicated deletion mutants of IGFBP5 luciferase reporter constructs, together with V5-tagged GFP, ASCL1, or NEUROD1 (n = 3 replicates). Unpaired two-tailed t-test. **P < 0.01, ***P < 0.001, n.s not significant. Error bars represent mean ± standard error of mean (s.e.m.). Source data are provided as a Source Data file