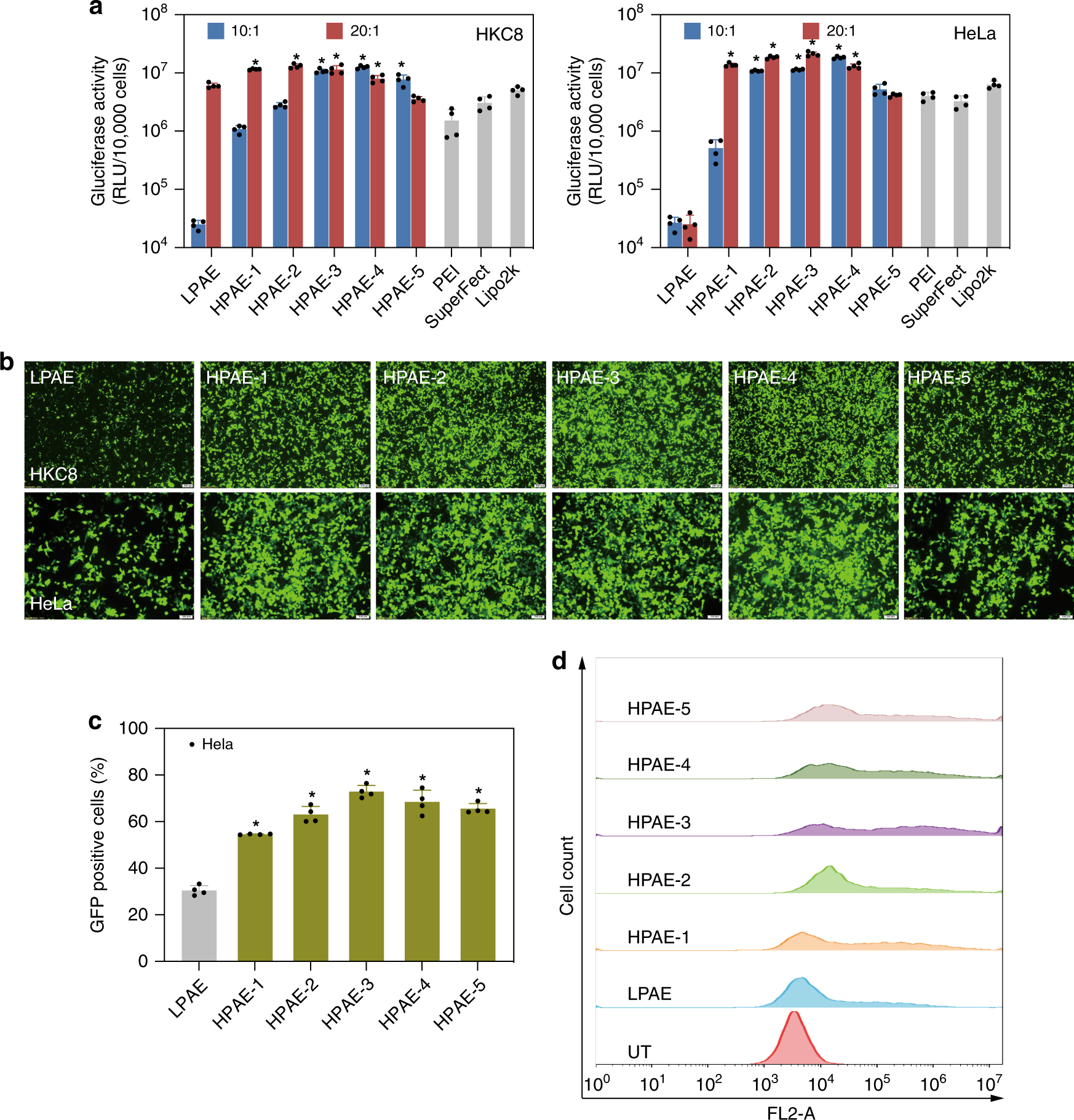
Fig. 3

HPAEs show much higher transfection efficacy than LPAE and commercial reagents. a Gluciferase activity of HKC8 and HeLa cells after 48 h transfection with different vectors at w/w ratios of 10:1 and 20:1. Data points marked with asterisks (*) are statistically significantly higher relative to the Lipo2k group. b Fluorescence images of HKC8 and HeLa cells 48 h post transfection with various vectors at the w/w ratio of 20:1. The scale bars for HKC8 cells represent 200 μm, for HeLa cells represent 100 μm. c The percentage of GFP-positive Hela cells after transfection, asterisk indicates significantly higher transfection efficiency in comparison with the LPAE group. d Representative histogram distributions of untreated (UT) HeLa cells and the ones after transfection with HPAEs at the w/w = 20:1. Data are shown as average ± SD; n = 4