Fig. 6
From: RIF1 promotes replication fork protection and efficient restart to maintain genome stability

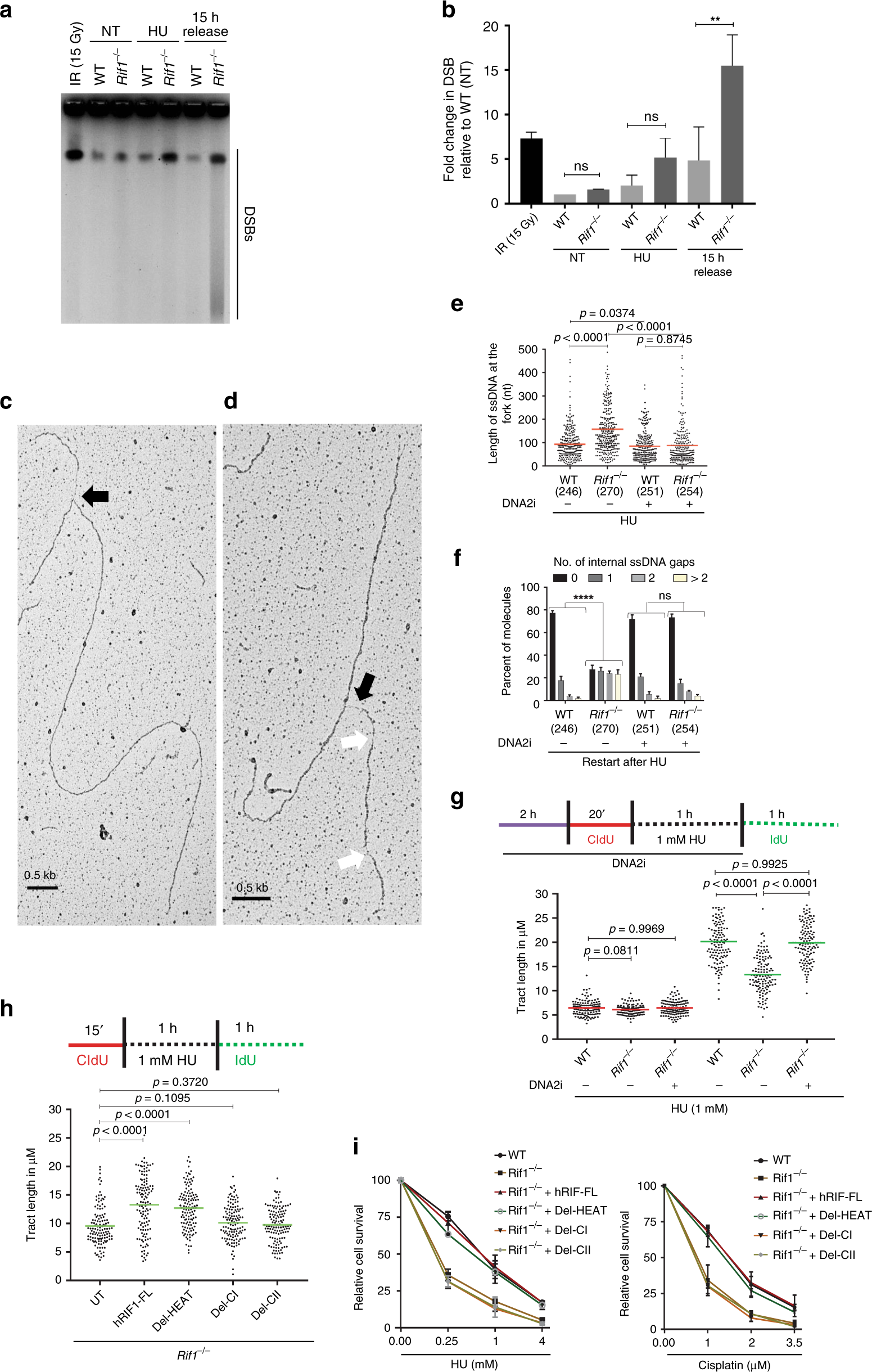
Restart defects are a consequence of fork degradation in RIF1-deficient cells. a PFGE in WT and Rif1−/− MEFs with and without treatment with HU for 3 h and 15 h recovery after treatment. b Quantification of experiment (a), from three independent experiments showing DSB levels relative to WT untreated (NT), (ns, not-significant, **P = 0.0019, unpaired t-test). c, d Electron micrographs of ssDNA at the fork (c), and behind the fork (d), 30 min after release from HU treatment. White arrows represent ssDNA at the forks and black arrows in d, represent ssDNA gaps behind the forks e Analysis of ssDNA at forks upon restart in WT and Rif1−/− MEFs in presence or absence of DNA2 inhibitor. Red bar represents mean, P-value was derived from Kruskal–Wallis ANOVA with Benjamini Hochberg post test. f Analysis of internal gaps behind forks upon restart in WT and Rif1−/− MEFs in the presence or absence of DNA2 inhibitor and HU. Graph represents mean and SD from three independent experiments. Chi-square test of trends was done to assess significance of internal ssDNA gaps between WT and Rif1−/− MEFs (ns, non-significant, ****P < 0.0001). Numbers of analyzed molecules are indicated within parenthesis for e, f. g Top: schematics for restart assay by fibers upon DNA2 inhibition. Bottom: Tract lengths of IdU and CldU were quantified in WT and Rif1−/− MEFs upon restart after treatment with 1 mM HU for 1 h in the presence or absence of DNA2i. h Top: schematics for fiber restart assay upon transfection of hRIF1 deletion mutant constructs in Rif1−/− MEFs. Bottom: Quantification of IdU tracts in Rif1−/− MEFs upon restart after treatment with 1 mM HU for 1 h in the presence or absence of hRIF1 deletion constructs. Red and green bars in g and h represents mean CldU and IdU tract length, P-values were obtained from Kruskal–Wallis ANOVA with Benjamini Hochberg post test for FDR. All experiments were repeated thrice (Supplementary Data 2 and Supplementary Fig. 8h–i). i Survival assay in Rif1−/− MEFs complemented with hRIF1-FL, Del-HEAT, Del-CI, Del-CII constructs of hRIF1 and treated with different concentrations of HU and Cisplatin. Data represented from three independent experiments, error bars represent s.e.m