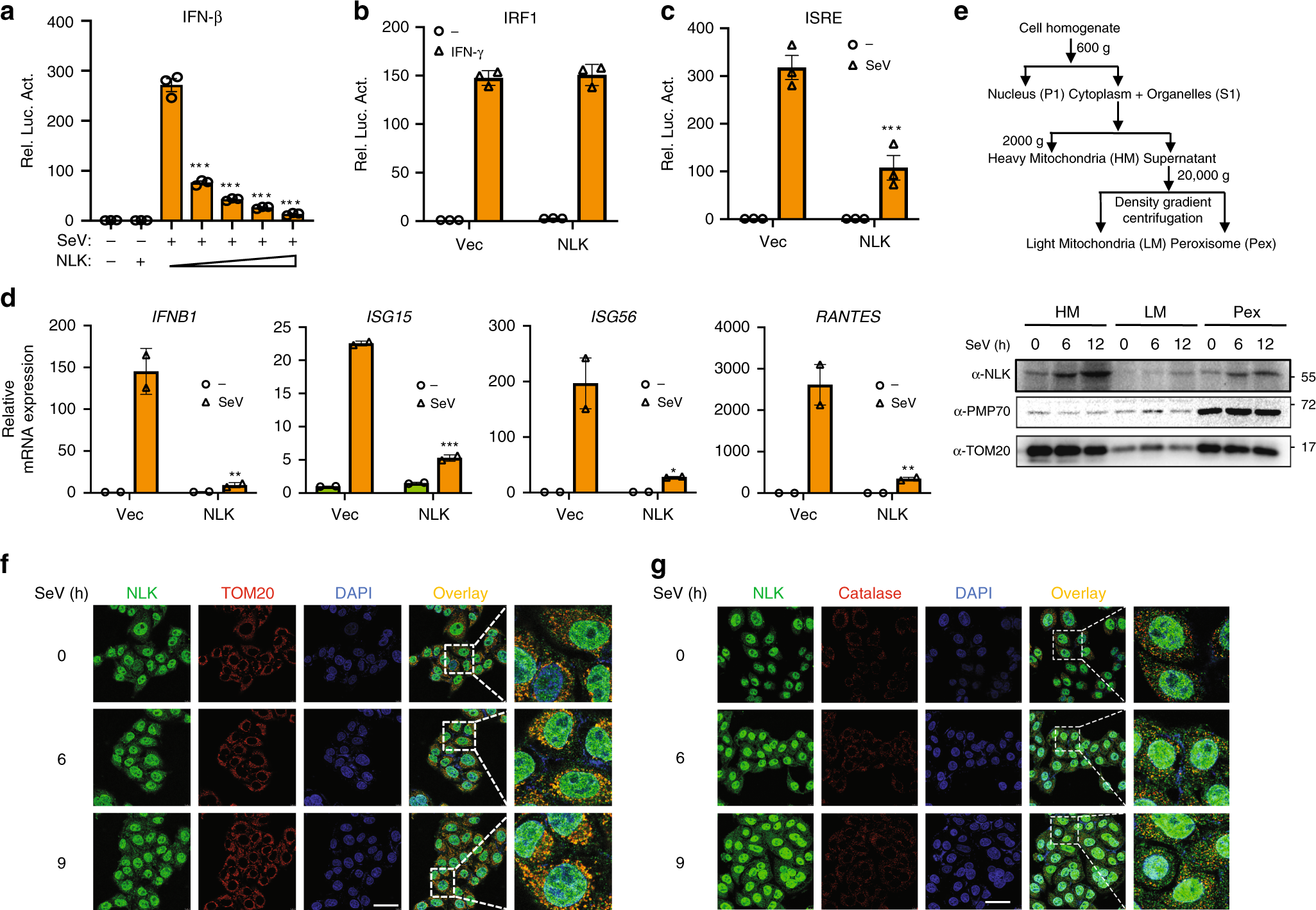
Fig. 1

NLK negatively regulates the type I interferon signaling pathway. a NLK expression inhibits SeV-triggered IFN-β signaling in a dose-dependent manner. HEK293T cells were cotransfected with the IFN-β reporter (100 ng) and increasing concentrations of the Flag-NLK expression plasmid (0, 50, 100, 200, or 400 ng). After 24 h, SeV was added to the cells for 12 h, and reporter gene activity was assayed using a luciferase kit. b NLK does not inhibit the IFN-γ-induced activation of the IRF1 promoter. HEK293T cells were cotransfected with the IRF1 reporter, vector, and Flag-NLK (100 ng) expression plasmids. After 24 h, the cells were treated with IFN-γ (100 ng/ml) for 12 h prior to performing the luciferase assay. c NLK inhibits SeV-triggered ISRE signaling. HEK293T cells were cotransfected with the ISRE reporter and Flag-NLK (100 ng) expression plasmids. After 24 h, the cells were infected with SeV for 12 h prior to performing the luciferase assays. d Effects of NLK on SeV-induced endogenous IFNB1, ISG15, ISG56, and RANTES expression. HEK293T cells were transfected with Flag-NLK (1 µg) expression plasmids for 24 h followed by infection of SeV for 12 h before real-time PCR analyses were performed. e Immunoblot analysis of NLK and MAVS localization in mitochondria and peroxisomes under SeV stimulation. The cell fractions separated after SeV treatment were subjected to immunoblot analysis with the indicated antibodies. TOM20 was used as a mitochondrial loading control, and PMP70 was used as a peroxisome loading control. f, g Immunofluorescence and immunoblot analyses of NLK protein localization in mitochondria and peroxisomes under SeV stimulation. NLK, the mitochondrial marker TOM20 and the peroxisome marker Catalase were stained using the indicated method. The nuclei were stained with DAPI (blue). Images were obtained by fluorescence microscopy. Scale bar is 50 µm. E: exon. P: primer. HM: heavy mitochondria; LM: light mitochondria; Pex: peroxisome. Vec: vector plasmid. Data are representative of three independent experiments. Data are presented as the mean ± SEM (n = 3 for a–c, n = 2 for d). Statistical significance was analyzed by ANOVA (*p < 0.05, **p < 0.01, ***p < 0.001). Source data (a–e) are provided as a Source Data file