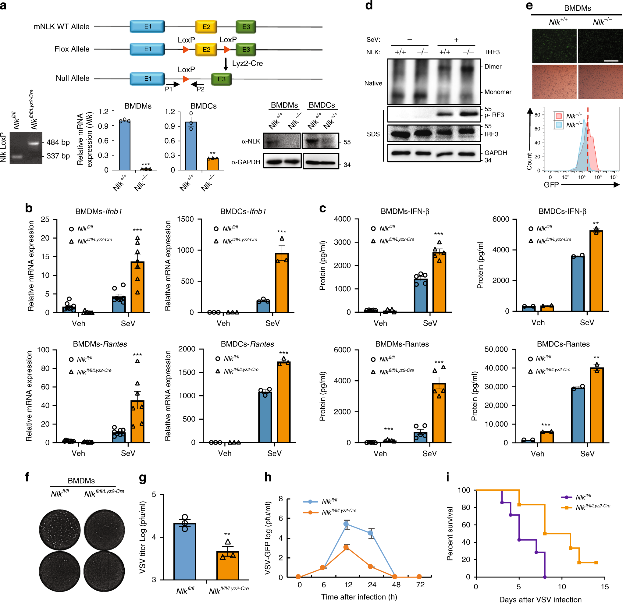
Fig. 2

NLK deficiency enhances the SeV-induced antiviral response in mice. a Generation and identification of mice with a conditional myeloid deletion of Nlkfl/fl/Lyz2-Cre. Top panel, targeting strategy for the deletion of exon 3 of NLK through homologous recombination. Bottom panel, identification of NLK deletion at the genome, mRNA and protein levels. b, c NLK deficiency potentiates SeV-induced Ifnb1 and Rantes gene and protein expression in BMDMs and BMDCs. NLK+/+ and NLK−/− BMDMs as well as BMDCs were infected with SeV before performing real-time PCR experiments or ELISA (n = 7 or 3 for b and n = 5 or 2 for c). d NLK deletion facilitates SeV-induced IRF3 dimerization and phosphorylation in BMDMs. NLK+/+ and NLK−/− BMDMs were infected with SeV or left untreated for 6 h. The cell lysates were then separated via native (top) or SDS (bottom three panels)-PAGE and immunoblotted with the indicated antibodies. e NLK deficiency in BMDMs inhibits VSV-GFP infection. NLK+/+ and NLK−/− cells were infected with VSV-GFP at an MOI of 4 for 12 h before phase-contrast and fluorescence microscopy and flow cytometry analysis. Scale bar is 500 µm. f, g NLK deficiency in BMDMs potentiates the antiviral response. NLK+/+ and NLK−/− cells were infected with VSV at an MOI of 4, and the culture supernatants were diluted and added to Vero cells. After fixation, cells not killed by the virus were stained with crystal violet, and the viral titer was determined (n = 3). h Wild-type and Nlkfl/fl/Lyz2-Cre mice were infected with VSV-GFP (2 × 107 pfu) via tail vein injection. Their sera were collected at different time points and subjected to plaque assays (n = 6). i Survival assays of wild-type and Nlkfl/fl/Lyz2-Cre mice (6–7 weeks). Wild-type and Nlkfl/fl/Lyz2-Cre mice were infected with wild-type VSV (2 × 107 pfu) via tail vein injection. The survival of the mice was monitored for 2 weeks (n = 6). Veh: vehicle medium. Data are representative of three b–i independent experiments. Data are presented as the mean ± SEM. Statistical significance was analyzed by ANOVA or Student’s t-test (*p < 0.05, **p < 0.01, ***p < 0.001). Source data (a–d, g–i) are provided as a Source Data file