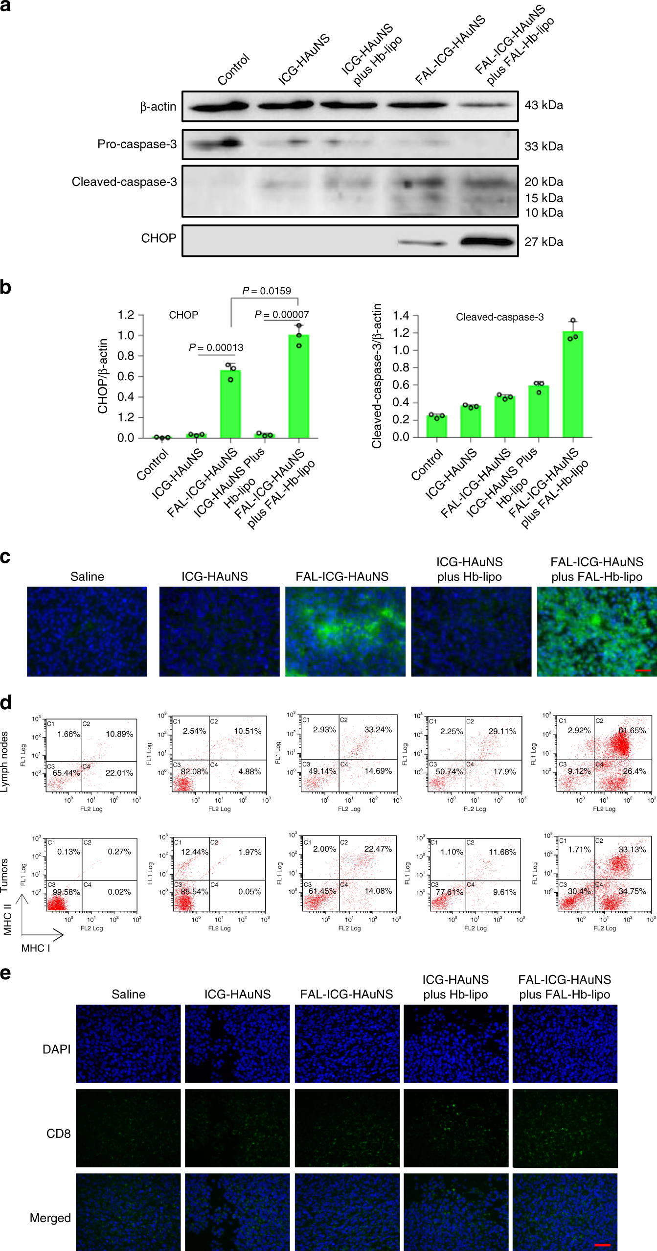
Fig. 6

Immunogenic cell death induced by specific endoplasmic reticulum stress in CT-26 tumor model. Laser power: 1 W/cm2, 2 min. a Western blot analysis of caspase-3 and CHOP (C/EBP-homologous protein-10) proteins expressed in CT-26 tumors after drug administration and laser irradiation, n = 3. b Quantification of cleaved caspase-3 and CHOP proteins normalized by β-actin, respectively. c Representative fluorescent images of calreticulin expression in CT-26 tumor slices. Scale bars, 50 μm, n = 3. d Representative images of dendritic cell maturation in tumors and lymph nodes analyzed with flow cytometry, n = 3. e Representative fluorescent images of CD8 makers in tumor slices after different treatments. Scale bars, 50 μm, n = 3. All data were analyzed with one-way analysis of variance test. All error bars are expressed as ±SD