Fig. 6
From: A ZEB1/p53 signaling axis in stromal fibroblasts promotes mammary epithelial tumours

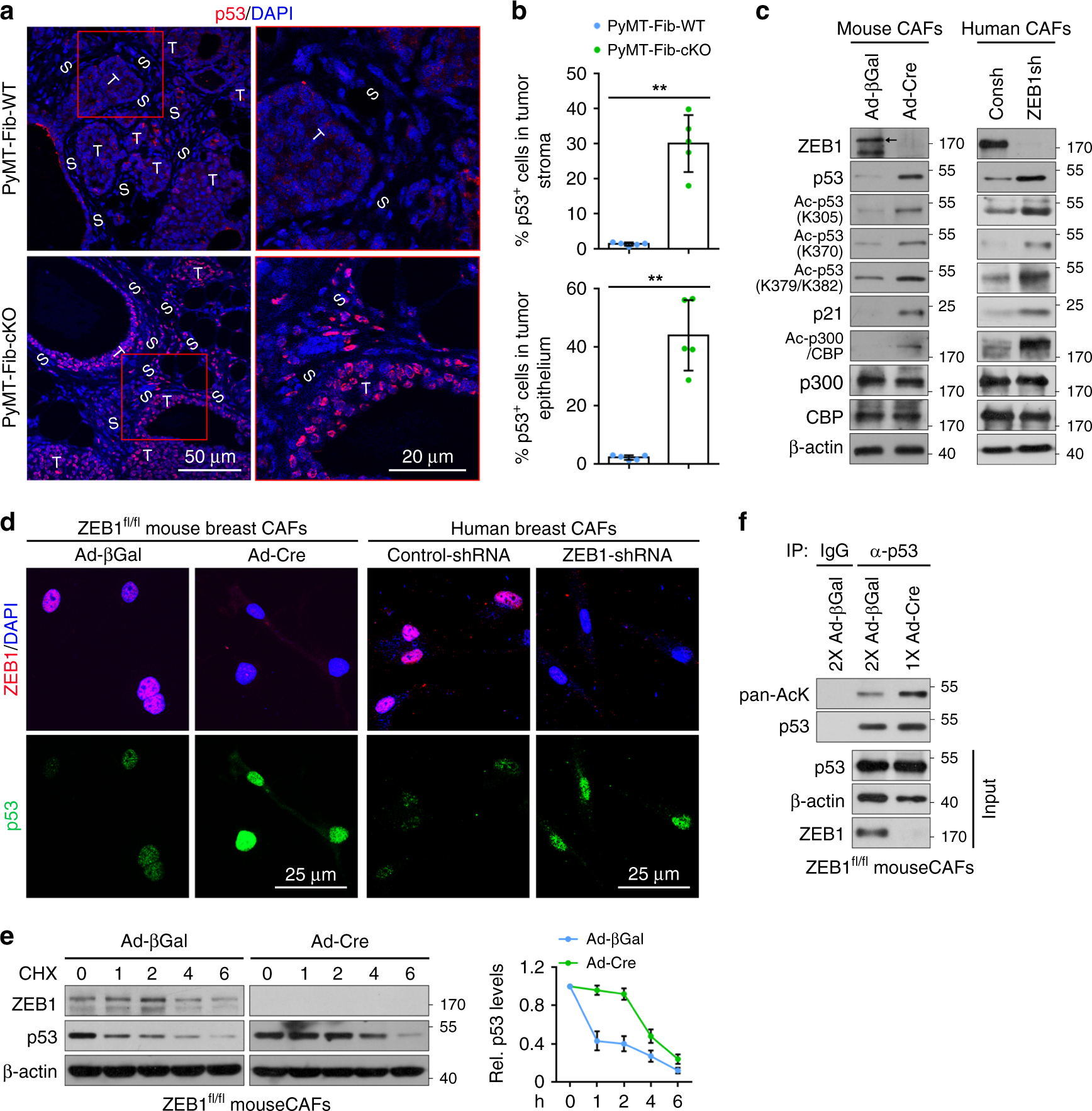
ZEB1 functions as a p53 inhibitor in mammary stromal CAFs. a Immunofluorescence staining of p53 in PyMT-Fib-WT and -cKO tumours (images are representative of images from five mice). Magnified areas of boxed sections are shown in right panels. Nuclei are DAPI stained. b Quantification of p53-positive cells in stromal and epithelial compartments of the indicated primary tumours. Around 1000 cells are counted in ten random fields of each section (n = 5 independent experiments). Two-sided Student’s t test. c Immunoblot (IB) analysis of primarily cultured control and ZEB1-deleted mouse (left panels) and human (right panels) breast CAFs using the indicated antibodies. d Immunofluorescence staining of ZEB1 and p53 in the indicated CAFs as described in c (representative images are from three independent experiments). Nuclei are DAPI stained. e Cycloheximide (CHX, 100 μg/ml) pulse-chase analysis of p53 protein levels in control and ZEB1-deleted CAFs. Quantification of p53 protein expression levels are shown in right panels (n = 3 independent experiments). f Lysates from control and ZEB1-deleted CAFs loaded at a ratio of 2:1 were subjected to immunoprecipitation (IP) and IB assays. Arrows mark-specific bands with the expected molecular weights. All representative blots shown are from three independent experiments. All data are represented as mean ± s.d. **P < 0.01. Unprocessed original scans of blots are shown in Supplementary Fig. 9. The source data are provided as a Source Data file