Fig. 1
From: Regulation of antitumour CD8 T-cell immunity and checkpoint blockade immunotherapy by Neuropilin-1

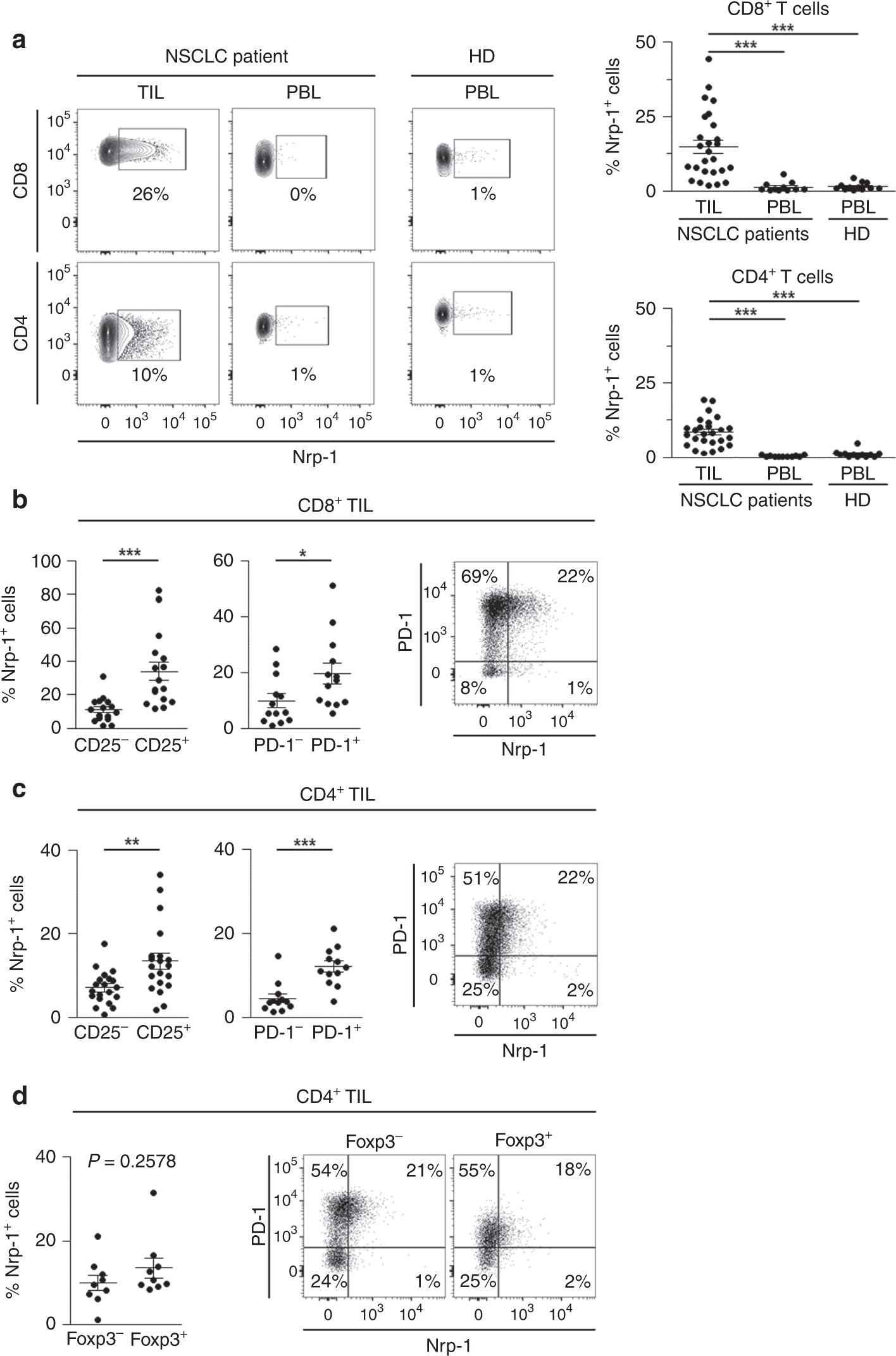
Expression of Nrp-1 and PD-1 on T cells infiltrating human NSCLC tumours. a Surface expression of Nrp-1 on CD4+ and CD8+ T cells from TIL and PBL of NSCLC patients, and compared with PBL from HD. Percentages of positive cells are indicated. Right: percentages of Nrp-1 on CD8+ and CD4+ T cells in TIL (n = 28) and PBL from NSCLC patients (n = 11) and HD (n = 12). b Expression of Nrp-1 in CD25 and PD-1 CD8+ T cells subsets from NSCLC TIL. Percentages of Nrp-1 among CD8+ TIL expressing or not CD25 (n = 16) or PD-1 (n = 13). Right: dot plot showing co-expression of Nrp-1 and PD-1 on CD8+ TIL from one representative patient. c Expression of Nrp-1 in CD25 and PD-1 CD4+ T cells subsets from NSCLC TIL. Percentages of Nrp-1 among CD4+ TIL expressing or not CD25 (n = 20) or PD-1 (n = 12). Right: dot plot showing co-expression of Nrp-1 and PD-1 on CD4+ TIL from one representative patient. d Expression of Nrp-1 in conventional and regulatory CD4+ T cells subsets. Percentages of Nrp-1 among CD4+ TIL expressing or not FoxP3 (n = 9). Right: dot plot showing co-expression of Nrp-1 and PD-1 on CD4+ TIL expressing or not FoxP3 from one representative patient. Means ± SEM one-way ANOVA test with Bonferroni correction a or two-tailed Student’s unpaired t test b, c, d. *P < 0.05; **P < 0.01; ***P < 0.001