Fig. 5

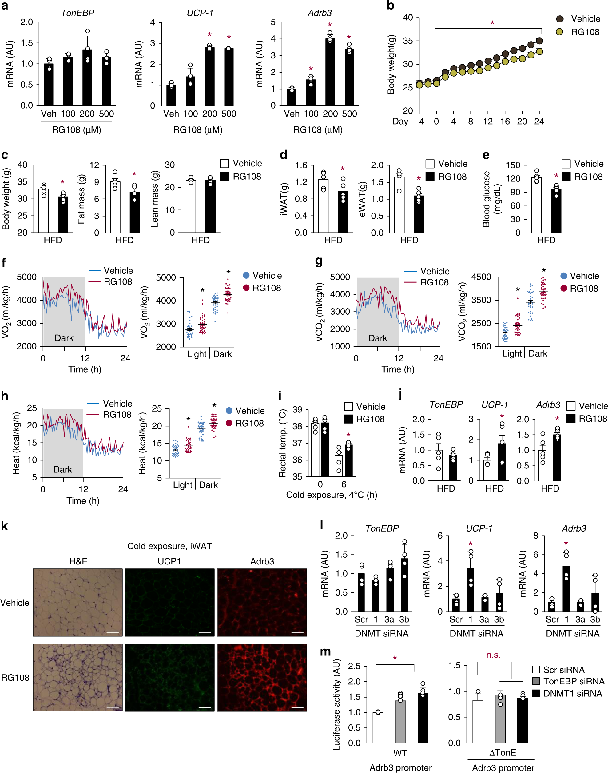
DNMT suppresses WAT beiging and Adrb3 expression. a TonEBP, UCP-1 and Adrb3 mRNA levels in 3T3-L1 adipocytes treated with 0–500 μM RG108 as indicated for 24 h (n = 4). b–e Animals were treated with vehicle or RG108 every 2 days from day −4 to 24. All animals were switched from CD to HFD on day 0 (n = 5). Body weight (b), body composition by echo MRI (c), fat pad mass (iWAT and eWAT) (d), and fasting blood glucose levels (e) were measured. f–k Animals were treated as above, except that the experiments were terminated on day 8 (n = 4). VO2 (f), VCO2 (g), heat production (h), and rectal temperature (i) were measured. TonEBP, UCP-1, and Adrb3 mRNA (j) were measured, and H&E and immunostaining for UCP-1 and Adrb3 (k) were performed from iWAT. Scale bars, 100 μm. l TonEBP, UCP-1, and Adrb3 mRNA levels in 3T3-L1 adipocytes transfected with scr siRNA, DNMT1 (1), DNMT3a (3a) or DNMT3b (3b) siRNA (n = 4). m 3T3-L1 adipocytes transfected with siRNA were transfected a second time with WT (left) or ΔTonE (right) Adrb3 promoter-luciferase reporter. Luciferase activity was measured (n = 4). n represents number of independent experiments with triplicate (a, l, m) or biologically independent samples (b–j). All data are presented as mean + s.d. (a, l, m) or s.e.m. (e, g–m). AU arbitrary unit. The p-values are determined by unpaired t-test (c–e, j) or one-way ANOVA (a, b, f–i, l, m). *p < 0.05 vs. 0 (a), vehicle (b–j), or scr siRNA (l, m). Source data are provided as a Source Data file