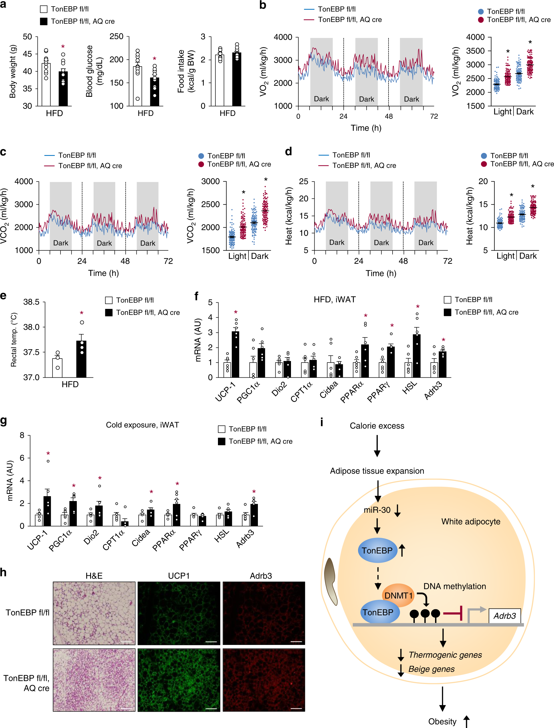
Fig. 6

Adipocyte-specific TonEBP deficiency promotes energy expenditure and beiging of WAT. a Body weight, fasting blood glucose, and food intake by adipocyte-specific TonEBP knockout mice (TonEBPfl/fl, AQ-cre) and their cre-negative littermates (TonEBP fl/fl) fed with HFD for 12 weeks (n = 10). VO2 (b), VCO2 (c), heat production (d), and rectal temperature (e) analyzed in animals fed with HFD (n = 4). mRNA expression of thermogenic genes in iWAT from animals fed with HFD (f) or exposed to cold conditions (g) (n = 4). h Representative images of iWAT sections stained with H&E, UCP-1, and Adrb3 antibody from CD-fed animals exposed to cold (4 °C). Scale bars, 100 μm. i Proposed model for the inhibition of beiging in white adipocytes by TonEBP. TonEBP is induced by excess calorie intake. It binds to the Adrb3 promoter where it recruits DNMT1 leading to DNA methylation and suppression of the promoter. n represents number of biologically independent animals (a–e) or samples (f, g). All data are presented as mean + s.e.m. AU arbitrary unit. The p-values are determined by unpaired t-test (a–e) or one-way ANOVA (b–d, f, g). *p < 0.05 vs. TonEBPfl/fl. Source data are provided as a Source Data file