Fig. 4
From: Standard screening methods underreport AAV-mediated transduction and gene editing

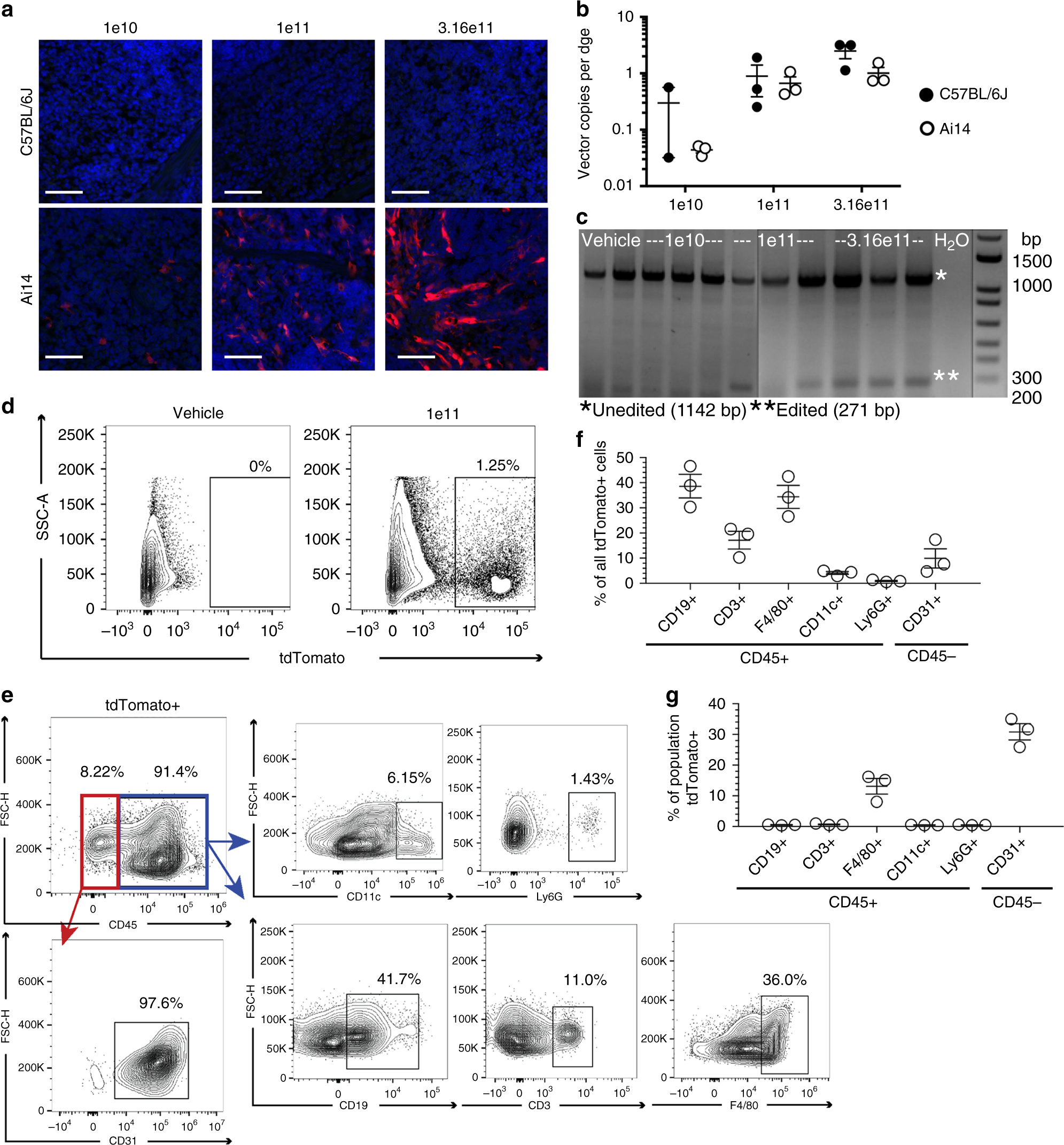
AAV8 tropism in mouse spleen. a Representative fluorescent photomicrographs of spleen sections from C57BL/6J and Ai14 mice 2 weeks after IV delivery of AAV8-Cre-eGFP at the indicated doses. No eGFP expression is detected in green channel in either mouse strain for all doses tested. tdTomato (red) indicates editing; nuclei are shown (blue). n = 2–3 for C57BL/6J mice, n = 3 for Ai14 mice. Scale bars = 50 µm. b Comparison of AAV vector copies per diploid genome equivalent (dge) in spleen samples from C57BL/6J and Ai14 mice 2 weeks post IV delivery. Values for individual mice are shown along with the mean and standard error for each strain and dose group. c Cre-mediated recombination at the ROSA26 locus is detected via PCR assay of spleen genomic DNA from Ai14 mice. d Flow cytometry was used to measure editing (tdTomato+) in single, live splenocytes isolated from vehicle- or AAV-injected Ai14 mice. n = 5 for both groups. e Splenocytes were co-stained for relevant cell markers and quantified via flow. Representative plots are shown from the AAV-injected group. n = 3 for each antibody co-stain. Gates for each marker were established with fluorescence minus one controls. f Plot showing the contributions of different cell types to the total tdTomato+ population. n = 3 mice for each cell type with mean and standard error shown. g Plot showing the percent of each cell type that was tdTomato+. n = 3 mice for each cell type with mean and standard error shown. Specific marker fluorochromes are indicated in Methods. Source data are provided as a Source Data file