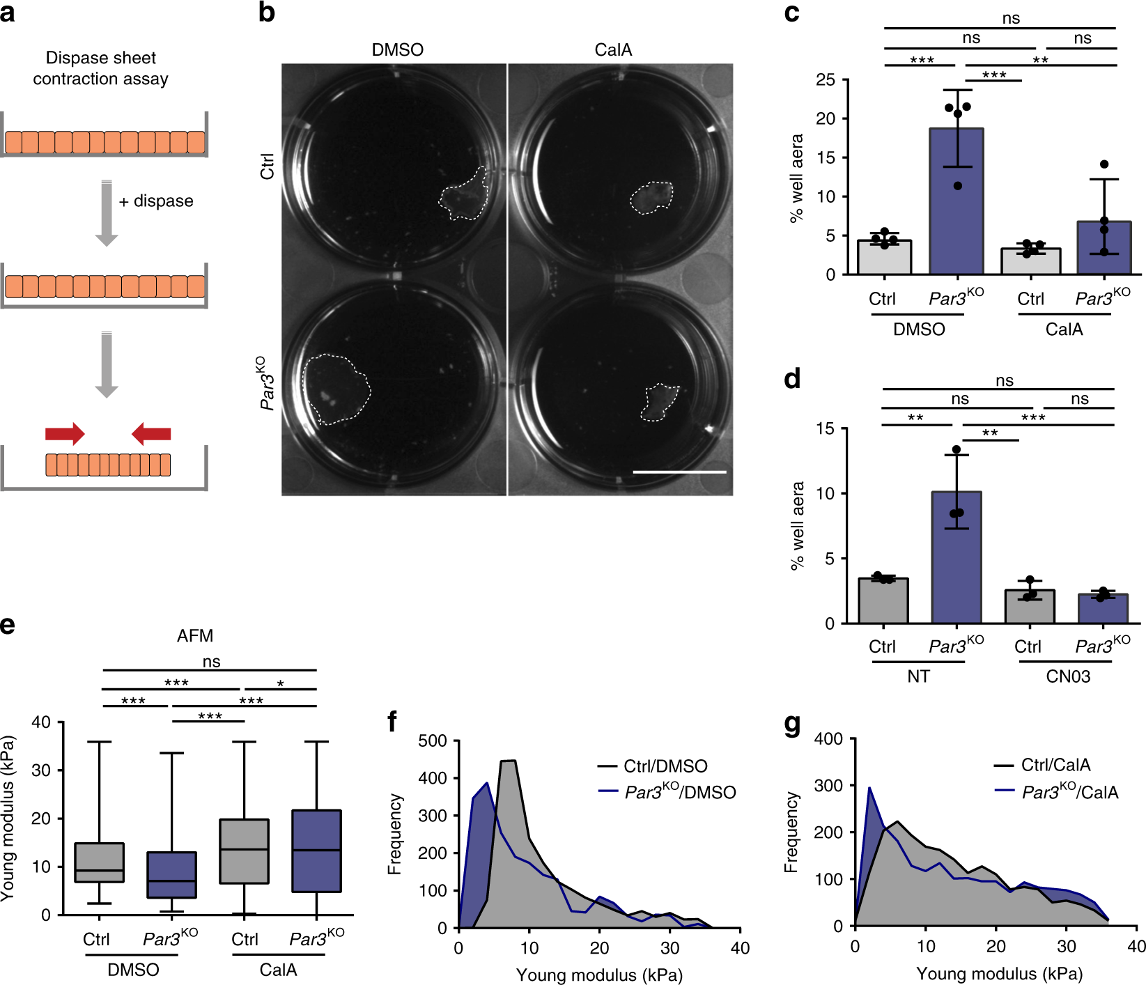
Fig. 5

Re-establishment of actomyosin contractility rescues viscoelastic properties in Par3-deficient cells. a Schematic representation of dispase sheet contraction assay. b Representative images of dispase sheet contraction assay 24 h after 1 nM CalA treatment using control and Par3KO keratinocytes. Scale bar: 15 mm. c Quantification of keratinocyte sheet area after dispase sheet contraction assay 24 h following treatment with CalA (1 nM). n = 4 independent experiments; **p = 0.0029, ***p = 0.0004 (Ctrl/DMSO vs Par3KO/DMSO), ***p = 0.0002 (Par3KO/DMSO vs. Ctrl/CalA) mean ± SD; one-way ANOVA/Tukey’s multiple comparisons test. d Quantification of keratinocyte sheet area after dispase sheet contraction assay 24 h following treatment with the Rho activator CN03 (5 µg/ml). n = 3 independent experiments; **p = 0.0024 (Ctrl/NT vs. Par3KO/NT), **p = 0.0011 (Par3KO/NT vs. Ctrl/CN03), ***p = 0.0008, one-way ANOVA/Tukey’s multiple comparisons test. Mean ± SD. e Young Modulus box-plot based on force indentation spectroscopy (n = 2000 measurements on primary keratinocytes, pooled from three independent experiments; *p = 0.0368, ***p < 0.0002 (Ctrl/DMSO vs. Ctrl/CalA), ***p < 0.0001 (Ctrl/DMSO vs. Par3KO/DMSO), ***p < 0.0001 (Par3KO/DMSO vs. Ctrl/CalA), ***p < 0.0001 (Par3KO/DMSO vs. Par3KO/CalA), Kruskal–Wallis/Dunn’s multiple comparison test, box plots show minimum (boundary of lower whisker), 25th percentile (lower boundary of box), median (center line), 75th percentile (upper boundary of box), and maximum (boundary of upper whisker). f, g Distribution histogram of Young Modulus upon DMSO f and 24 h CalA (1 nM) g treatment of experiments shown in e. Ctrl control, CalA Calyculin A, NT non-treated, ns non-significant