Fig. 8
From: Target specific functions of EPL interneurons in olfactory circuits

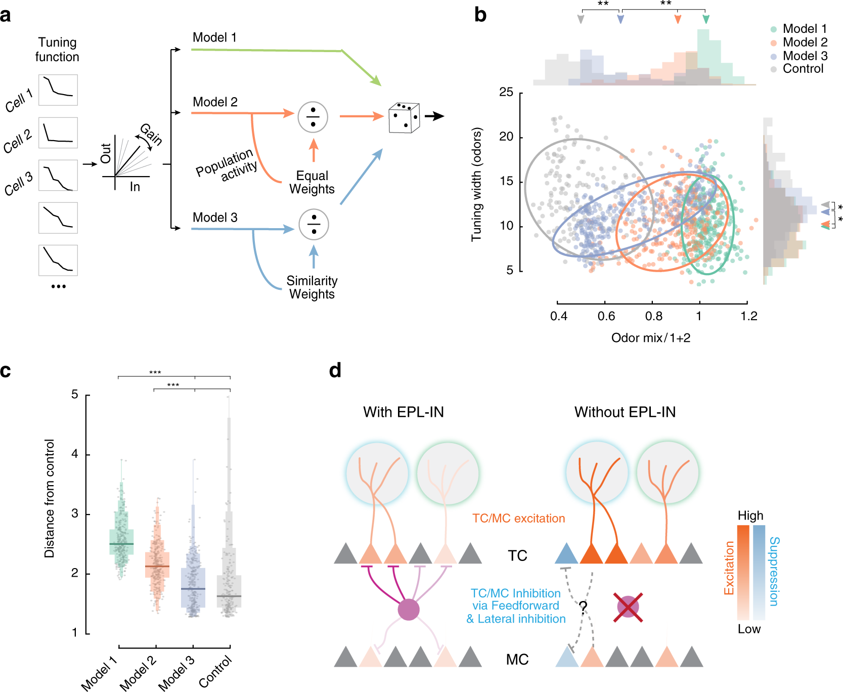
Model of the TC responses. a Schematic of three LNP models used to generate the simulated responses (see “Methods” section). b Scatter plot of tuning width as in Fig. 5f (right histogram with arrows representing medians) and activity ratio of odor mixtures as in Fig. 7b (top histogram with arrows representing medians), for the three models compared to the tuning width of the TCs in Control animals (gray). n = 300 for all three models and n = 199 for control data. Ellipses represent the 80th percentile confidence intervals. Note that for visibility purposes only data within 3 standard deviations from the median are included in the scatterplot. *p < 10–5, **p < 10–18, one-sided two-sample Kolmogorov–Smirnov test. c Average mahalanobis distances in (b) between each of the cells of model/control performance and the control data. Lines indicate the median of the distribution, and the variable bars indicate the 75, 90, 95, and 100 percentiles. Dots represent the d’ for each unit (n = 300 for all three models). ***p < 10–24, Wilcoxon rank sum test. d Schematic of the proposed connectivity and function of EPL-INs in the olfactory bulb. Model shows preferential changes in TC odor responses upon genetic silencing of EPL-IN