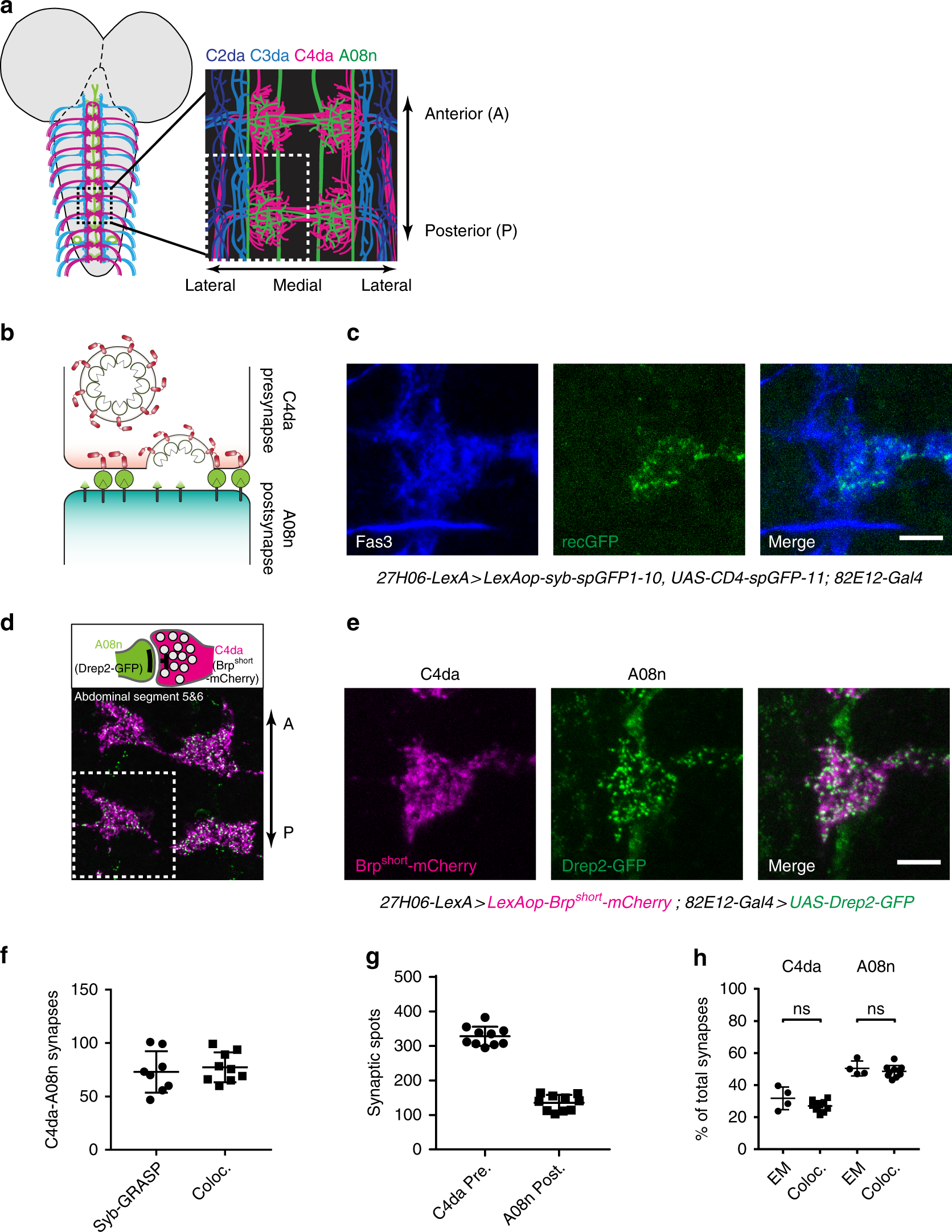
Fig. 1
From: Maintenance of cell type-specific connectivity and circuit function requires Tao kinase

Quantitative analysis of C4da–A08n neuron connectivity. a Schematic model of a larval brain with A08n neurons (green), C4da (magenta), and C2da/C3da axon projections (blue/cyan) into the VNC and schematic expansion of abdominal segments 5 and 6. b Schematic model of Syb-GRASP-mediated GFP reconstitution. c C4da–A08n Syb-GRASP signal in a single hemisegment showing anti-Fas3 staining (blue), reconstituted GFP (green), and merge. Scale bar = 5 µm. d C4da presynaptic (Brpshort-mCherry) and A08n postsynaptic (Drep2-GFP) marker expression and example confocal image of abdominal segments 5 and 6 showing expressed markers in C4da (magenta) and A08n (green). e Hemisegment showing Brpshort-mCherry in C4da (magenta), Drep2-GFP in A08n (green), and merge. Scale bar = 5 µm. f Quantification of Syb-GRASP puncta compared to synaptic marker colocalization. Syb-GRASP n = 8, colocalization n = 9 ± SD. g Quantification of C4da presynaptic and A08n postsynaptic marker puncta per hemisegment. n = 10 ± SD. h Comparison of EM and light microscopic marker colocalization analyses. Percentages of counted C4da presynapses connected to A08n or A08n postsynapses connected to C4da showed no significant differences between both methods. EM: C4da n = 4, A08n n = 4, confocal: C4da n = 10, A08n n = 10. C4da: P = 0.06, A08n: P = 0.43 ± SD. Unpaired two-tailed t-test