Fig. 5
From: Maintenance of cell type-specific connectivity and circuit function requires Tao kinase

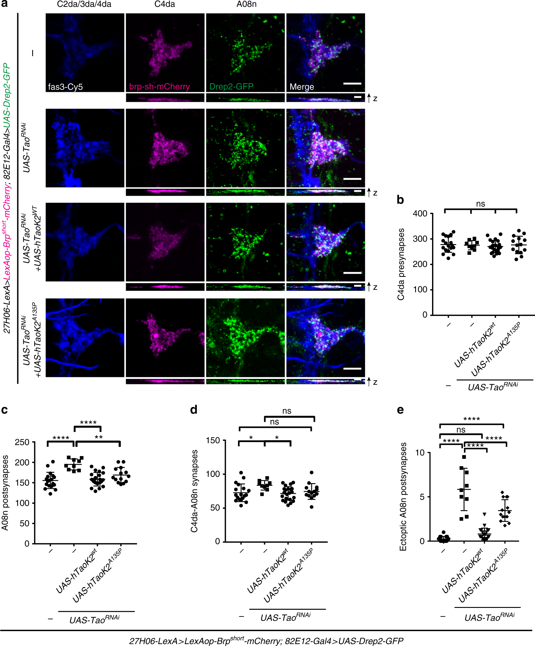
Conserved Tao kinase activity regulates growth and connectivity. a Confocal images of larval VNC hemisegments (96 h AEL) in control or with TaoRNAi expression in A08n neurons, without or with co-expression of hTaoK2wt or hTaoK2A135P. Images show anti-Fas3 immunostaining labeling C2da, C3da, and C4da sensory axons (blue), with synaptic marker expression labeling C4da presynapses (magenta), and A08n postsynapses (green). Scale bar = 5 µm. XZ projections of each channel are shown below. Scale bar = 2 µm. b–e Quantitative analysis of synaptic profiles in control or with TaoRNAi expression in A08n neurons, without or with co-expression of hTaoK2wt or hTaoK2A135P for b C4da neuron presynapses, c A08n postsynapses, d C4da–A08n synapses and e ectopic A08n postsynapses within the C2da/C3da domain. *P < 0.05, **P < 0.01, ****P < 0.0001 ± SD, ANOVA with multiple comparisons and Dunnett’s post-hoc test (for exact P-values and statistics see Supplementary Data 1). Control: n = 18, UAS-TaoRNAi: n = 9, UAS-TaoRNAi + hTaoK2wt: n = 22, UAS-TaoRNAi + hTaoK2A135P: n = 14