Fig. 7
From: Maintenance of cell type-specific connectivity and circuit function requires Tao kinase

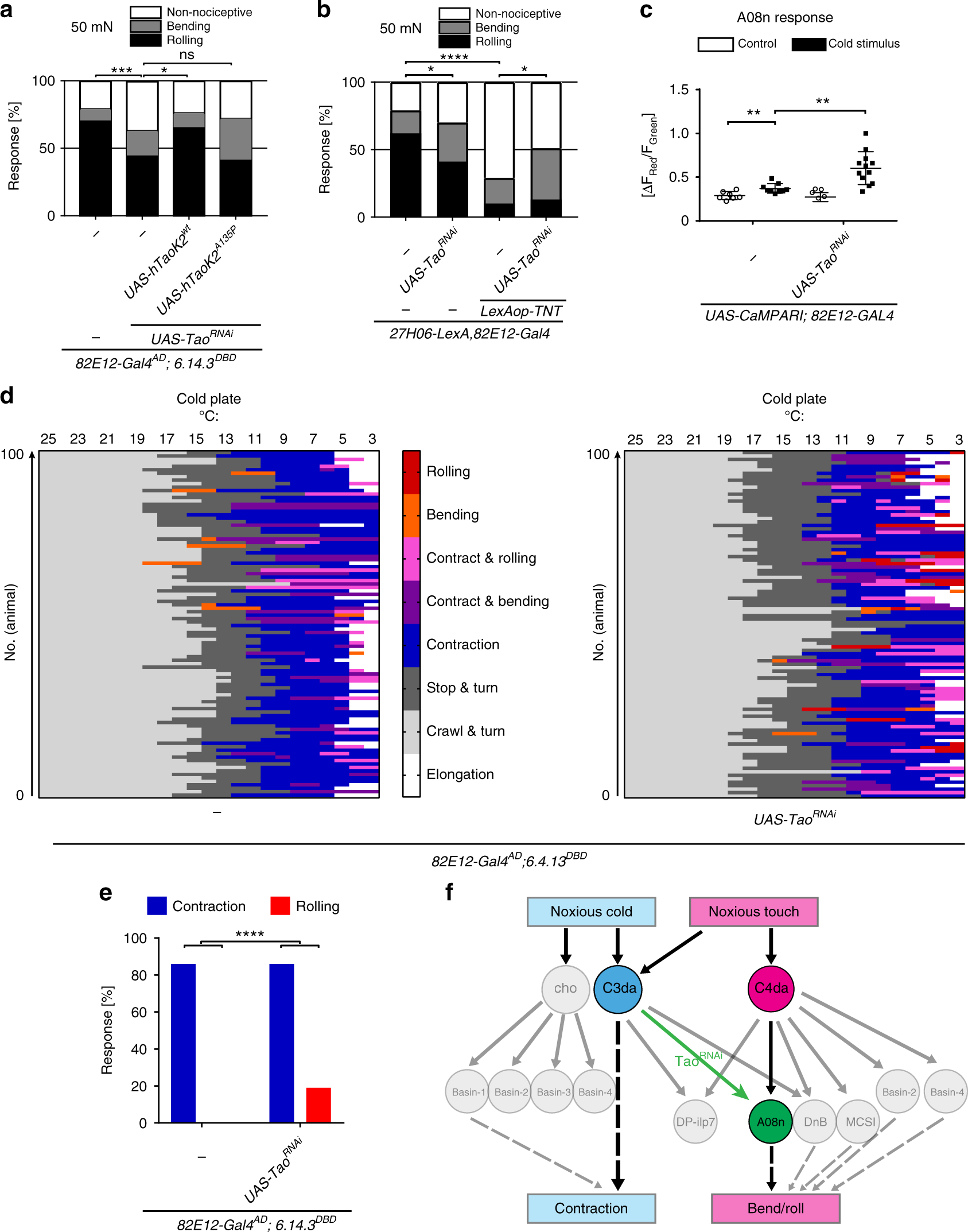
Loss of Tao in A08n alters behavioral action selection. a Mechanonociceptive behavioral response of third instar larvae (96 h AEL) in control or with TaoRNAi without or with co-expression of hTaoK2wt or hTaoK2A135P in A08n neurons. Responses to the second mechanical stimulation with a 50 mN von Frey filament are shown (Nociceptive rolling and bending or non-nociceptive responses). *P < 0.05, ***P < 0.001. Control: n = 98, UAS-TaoRNAi n = 99, UAS-TaoRNAi + hTaoK2wt: n = 99, UAS-TaoRNAi + hTaoK2A135P: n = 98. Control vs. UAS-TaoRNAi: P = 0.0006, UAS-TaoRNAi vs. UAS-TaoRNAi + hTaok2wt: P = 0.0109, UAS-TaoRNAi vs. UAS-TaoRNAi + hTaok2A135P: P = 0.1006, Χ2-test. b Mechanonociceptive behavioral response of third instar larvae (96 h AEL) in control or TaoRNAi, Tetanus toxin light chain (TNT), or TaoRNAi with TNTe expression in A08n neurons. Responses to the second mechanical stimulation with a 50 mN von Frey filament are shown. *P < 0.05, ****P < 0.00005. Control n = 100, UAS-TaoRNAi: n = 100, LexAop-TNTe:n = 100, UAS-TaoRNAi + LexAop-TNTe: n = 100. Control vs. UAS-TaoRNAi: P = 0.0249, Control vs. LexAop-TNT: P > 0.0001, LexAop-TNT vs. UAS-TaoRNAi + LexAop-TNT: P = 0.0201, Χ2-test. c A08n calcium responses to a 4 °C cold stimulus based on CaMPARI photoconversion without or with TaoRNAi expression in A08n neurons. **P < 0.005, control vs. control cold P = 0.0066, control cold vs. UAS-TaoRNAi cold P = 0.002. Unpaired two-tailed t-test. Control n = 7, Control cold: n = 9, UAS-TaoRNAi control n = 9, UAS-TaoRNAi cold: n = 12. d Cold plate assay ethogram showing individual larval behaviors during continuous temperature reduction (25–3 °C) without or with TaoRNAi in A08n neurons (stop & turn, contraction, contraction & bending, contraction & rolling, bending and rolling). Control n = 100. UAS-TaoRNAi n = 100. e Percentage of larvae shown in d displaying contraction and pure rolling behavior. ****P < 0.0001, Χ2-test. f Model of C4da and C3da/cho circuits and Tao-dependent network changes. Ectopic connectivity between C3da and A08n neurons after loss of Tao results in a shift in noxious cold behavior towards C4da/A08n-dependent rolling