Fig. 3
From: In vivo Hox binding specificity revealed by systematic changes to a single cis regulatory module

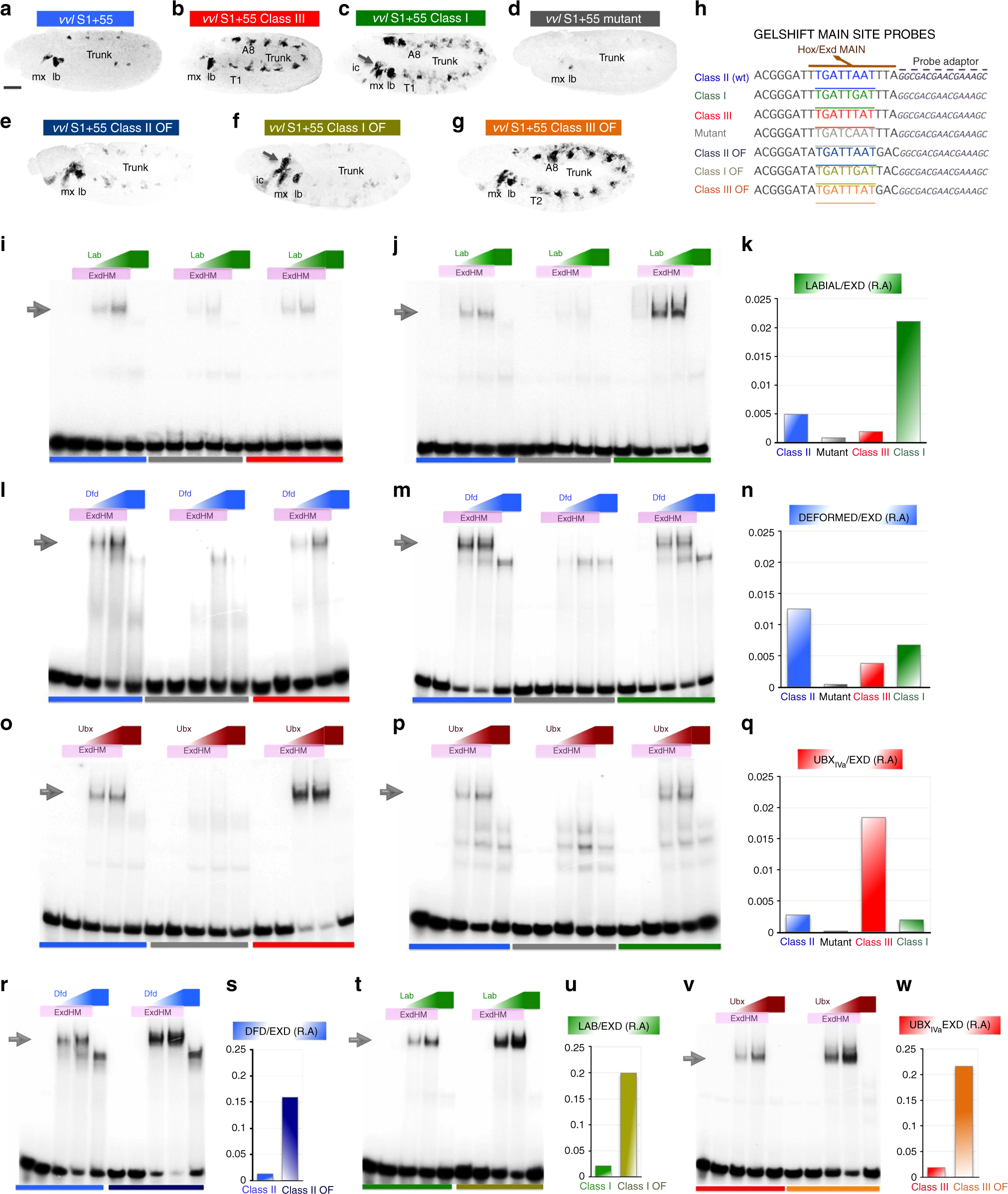
Embryonic expression compared with biochemical and in silico predicted site affinity. a–g Embryonic expression of the seven studied S1+55 variants. h Sequences of the seven oligos tested by EMSA. i–v Hox-Exd and Hox-monomer affinity to the different oligos tested by EMSA. i–j Lab binding to class 2 site (blue lanes), mutant site (grey), class 3 site (red) or class 1 site (green). k In silico predicted affinity of Lab-Exd to the sites shown in i–j. l–m Dfd binding to class 2 site (blue), mutant site (grey), class 3 site (red) or class 1 site (green). n In silico predicted affinity of Dfd-Exd to the sites shown in l–m. o–p Ubx binding to class 2 site (blue), mutant site (grey), class 3 site (red) or class 1 site (green). q In silico predicted affinity of Ubx-Exd to the sites shown in o–p. r Dfd binding to class 2 site (blue) and class 2 optimal flanks site (dark blue). s In silico predicted affinity of Dfd-Exd to sites shown in r. t Lab binding to class 1 site (green) and class 1 optimal flanks site (olive green). u In silico predicted affinity of Lab-Exd to sites shown in t. v Ubx binding to class 3 site (red) and class 3 optimal flanks site (orange). w In silico predicted affinity of Ubx-Exd to sites shown in v. Scalebar 50 μm. Source data are provided as a Source Data file