Fig. 2
From: TeraVR empowers precise reconstruction of complete 3-D neuronal morphology in the whole brain

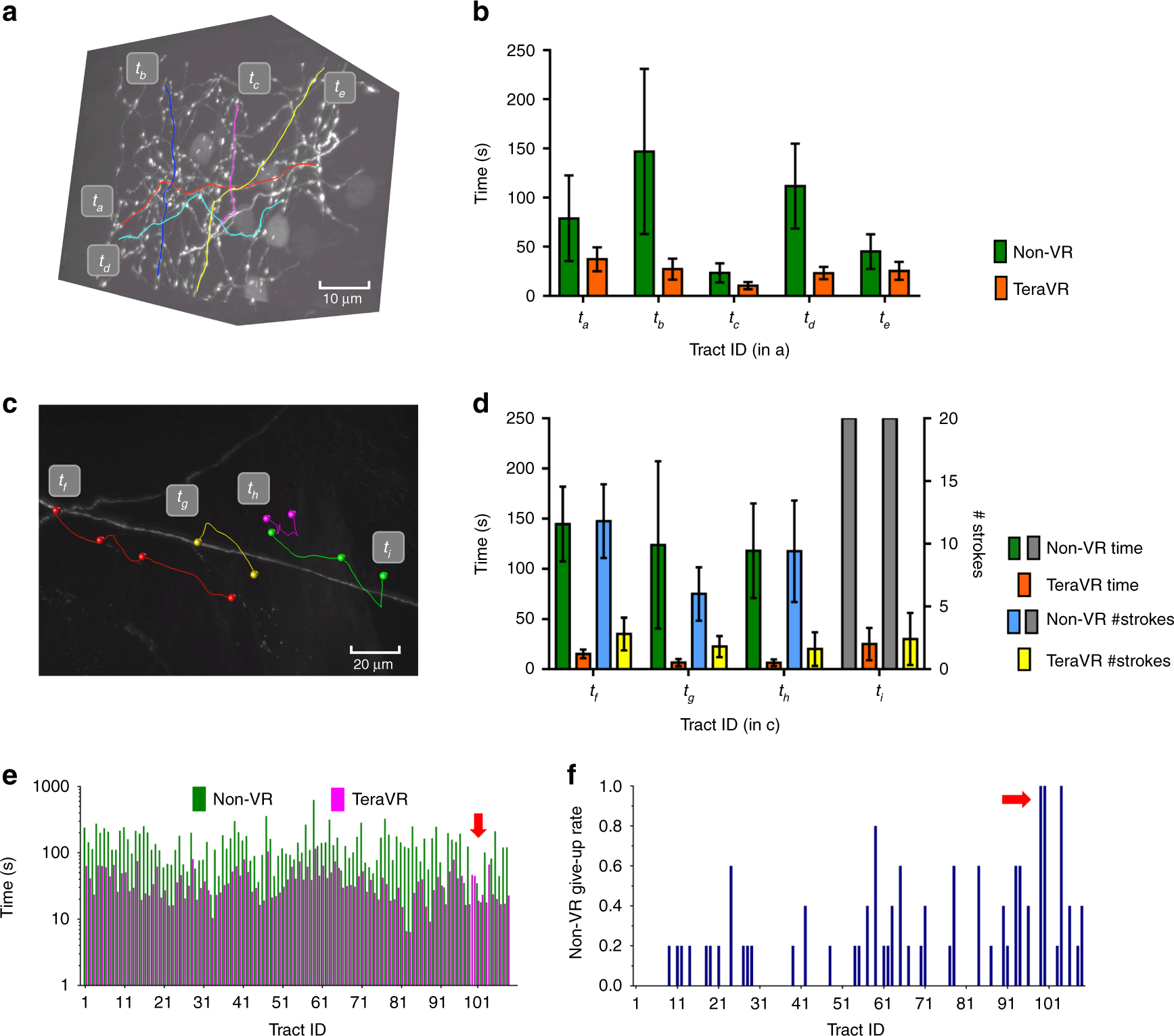
Efficiency of TeraVR. a A complex three-dimensional (3-D) image volume with a number of intermingled, broken, strongly punctuated axon tracts ta ~ te. b Time spent to generate the five tracts in a, each of which was produced by five independent annotators; the “non-virtual reality (VR)” results showed were obtained using TeraFly (same below in this figure); error bar: SD. c A 3-D image volume with weak signal and strong noise, and the respective TeraVR reconstructions of barely visible neurite tracts tf ~ ti. d Time and the number of operations needed to produce the tracts in c. Gray bar: unavailable results (time/number of strokes) for non-VR approach. e Average time of 5 annotators to generate 109 tracts, which were hard to reconstruct. For non-VR, the average was calculated among the sub-group of annotators who succeeded in reconstructing the tract. f The give-up rate of non-VR for each tract in e; an annotator was allowed to give up the attempt after trying 300 s; the give-up rate for each tract was defined as (#failed attempts)/(#all attempts). Arrows in e, f: the cases where no non-VR attempt was able to produce the respective neurite tracts