Fig. 2
From: Maternal control of suspensor programmed cell death via gibberellin signaling

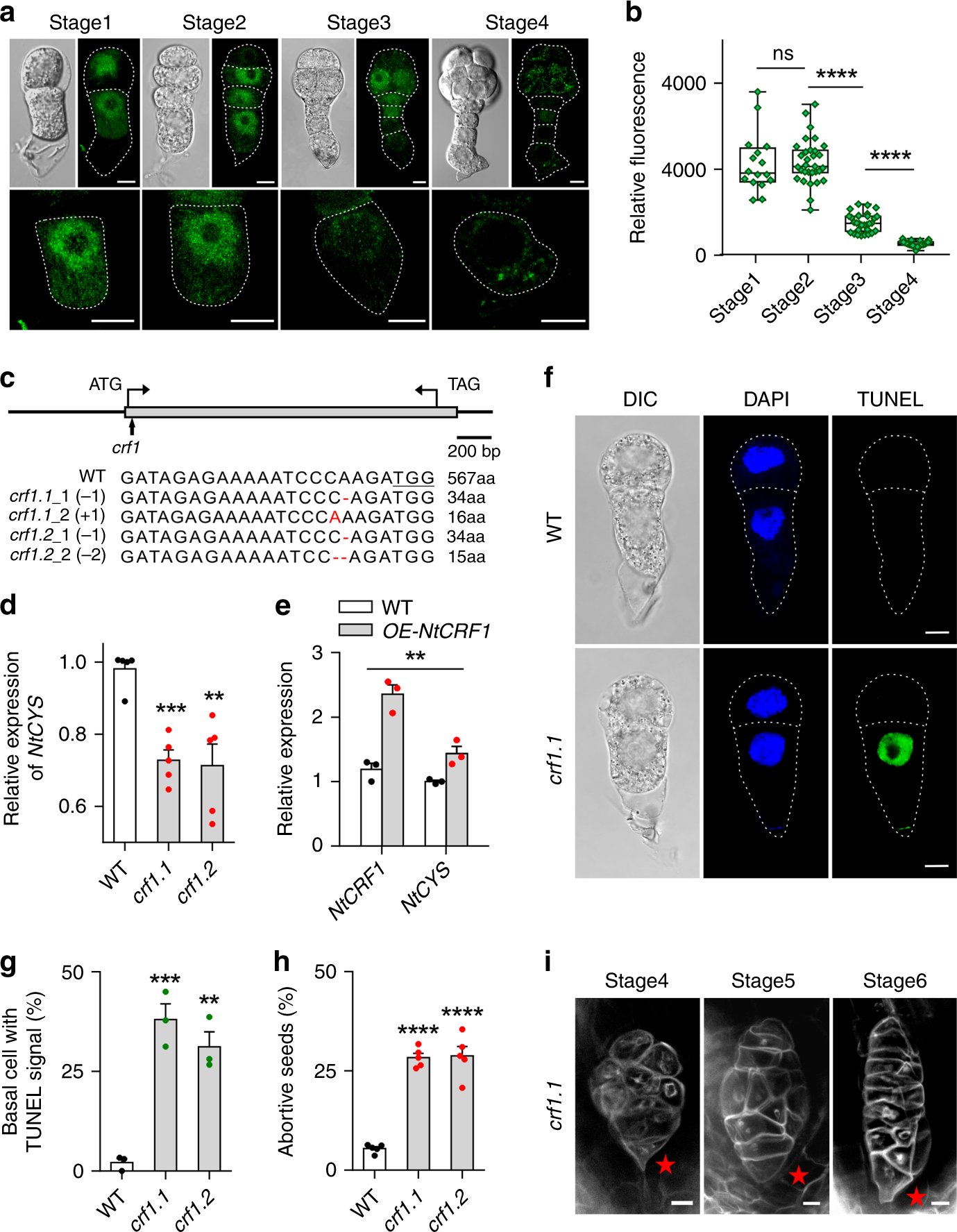
NtCRF1 promotes NtCYS expression and suppresses PCD in basal cells. a Localization of NtCRF1-GFP during early embryogenesis in pNtCRF1::NtCRF1-GFP plants. Magnified images of corresponding basal SCs are shown below. b Relative fluorescence intensity of NtCRF1-GFP in basal SCs (n = 16–31). c CRISPR/Cas9-mediated targeted mutagenesis of NtCRF1. Top: Schematic of NtCRF1 showing the CRISPR/Cas9 target site (arrow). Bottom: Alignment of the sequences showing the insertion or deletion sites (red); numbers, translated amino acids (aa). d Expression of NtCYS was reduced in the crf1 mutants. e Expression of NtCYS is increased in the pNtCRF1::NtCRF1-GFP line (OE-NtCRF1). (Two-way ANOVA, **P < 0.01). f Nuclear DNA fragmentation in two-celled proembryos of WT and crf1.1. g Frequency of two-celled proembryos with TUNEL-positive basal cells in WT and crf1 (n = 98–109). h Frequency of aborted seeds in WT and crf1 lines (n = 200–300 seeds per line). i Abnormal suspensors (stars indicated) in crf1 lines by modified pseudo-Schiff-propidium iodide (PI) staining. Data are the means ± SE of 3 independent experiments in e, g and 5 independent experiments in d, h (Student’s t-test, *P < 0.05, **P < 0.01, ***P < 0.001). Scale bars: 10 μm (a, f), 20 μm (i). The source data of the graphs are provided in the Source Data file