Fig. 8
From: Mitogenic and progenitor gene programmes in single pilocytic astrocytoma cells

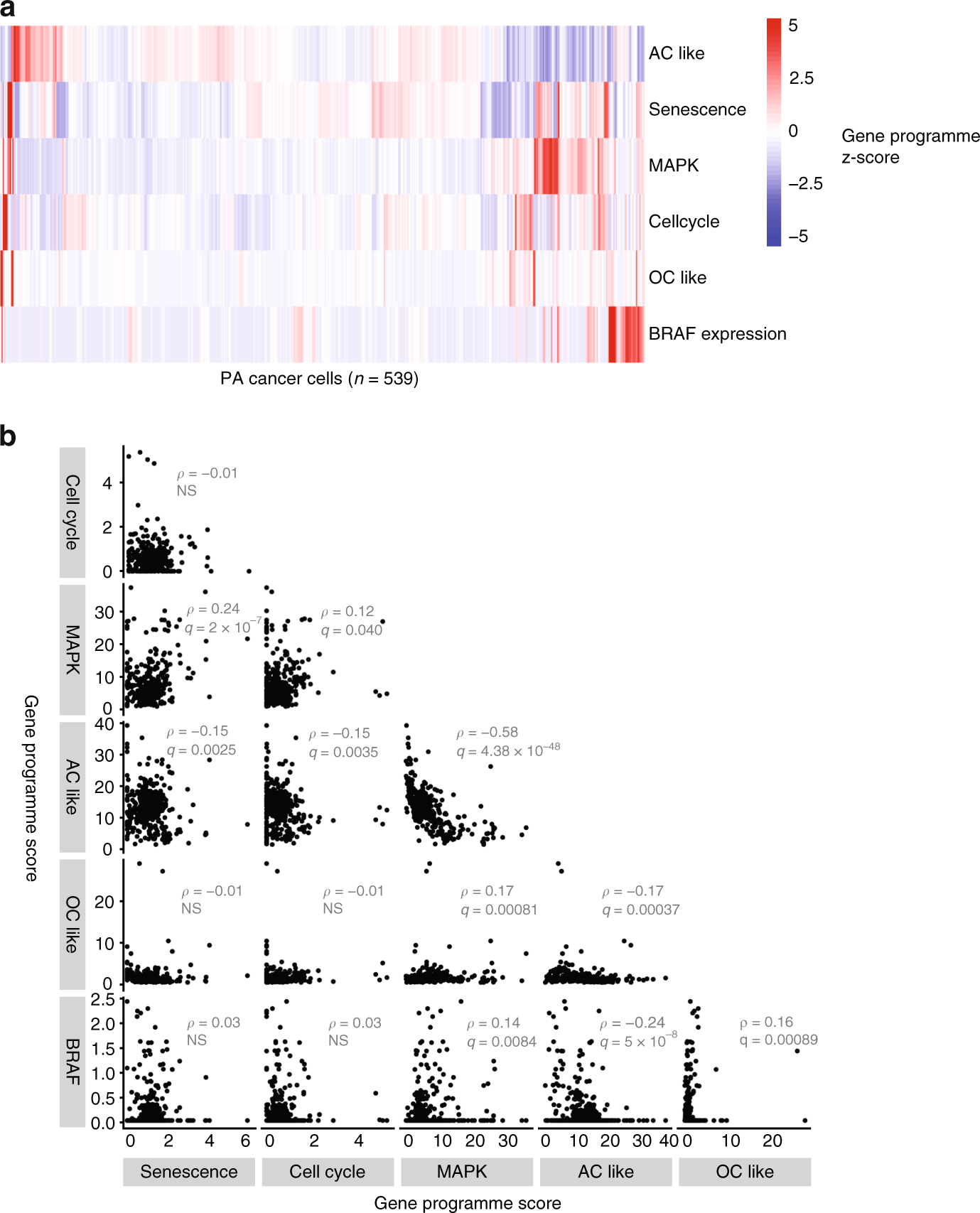
Relationship between senescence, cell cycling, MAPK, and glia-like programme in PA cancer cells. a Heat map showing (n = 539) PA cancer cells as columns. Rows show lineage score, MAPK signaling gene programme score, cell cycle score, or senescence score, or BRAF expression. Data are row-scaled and arranged by unsupervised hierarchical clustering. b Plots showing indicated signature scores for PA cancer cells (n = 539). Each panel on the bottom left shows a pair of signature scores and/or BRAF expression values. Signature scores are represented as fold-enrichment scores (i.e., mean increase in expression of genes in the signature divided by mean expression of all expressed genes). BRAF expression is log-normalized read counts. Spearman ρ and Bonferroni-corrected q-values are shown for each pairwise comparison