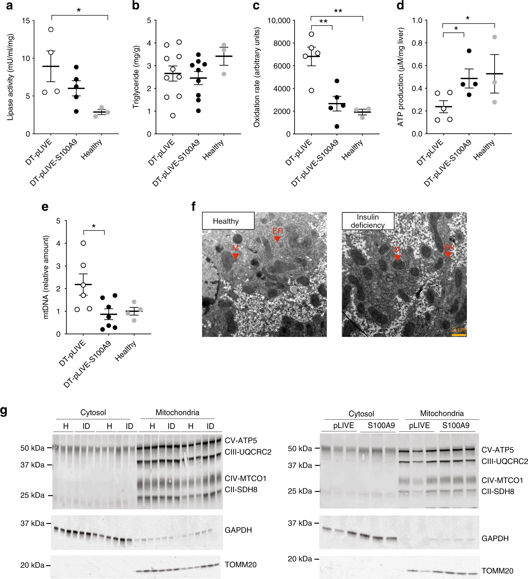
Fig. 4

S100A9 dampens hepatic fatty acid oxidation in ID. In DT-pLIVE and DT-pLIVE-S100a9 (10 days after HTVI injection), and their age-matched healthy controls: a lipase activity in perigonadal adipose tissue (n/group = 4, 5, and 3), b hepatic triglycerides (n/group = 10, 9, and 3), c hepatic fatty acid oxidation rate (using 14C-palmitic acid) (n/group = 5, 5, and 3), d hepatic ATP content (n/group = 5, 4, and 3) and e hepatic mitochondrial DNA copy number (n/group = 5, 6, and 4). f Mitochondrial morphology; representative transmission electron microscopy pictures of liver of healthy and insulin deficient mice. M (mitochondria), ER (Endoplasmatic Reticulum). g Protein levels of different subunits of oxidative phosphorylation complexes (Complex II = CII, Complex III = CIII, Complex IV = CIV, Complex V = CV) and import receptor TOMM20 in isolated hepatic mitochondria from healthy, insulin deficient (ID), DT-pLIVE and DT-pLIVE-S100A9 mice. Error bars represent SEM. Statistical analyses were done using one-way ANOVA (Tukey’s post hoc test). *P < 0.05; **P < 0.01. Source data are provided as a Source Data file