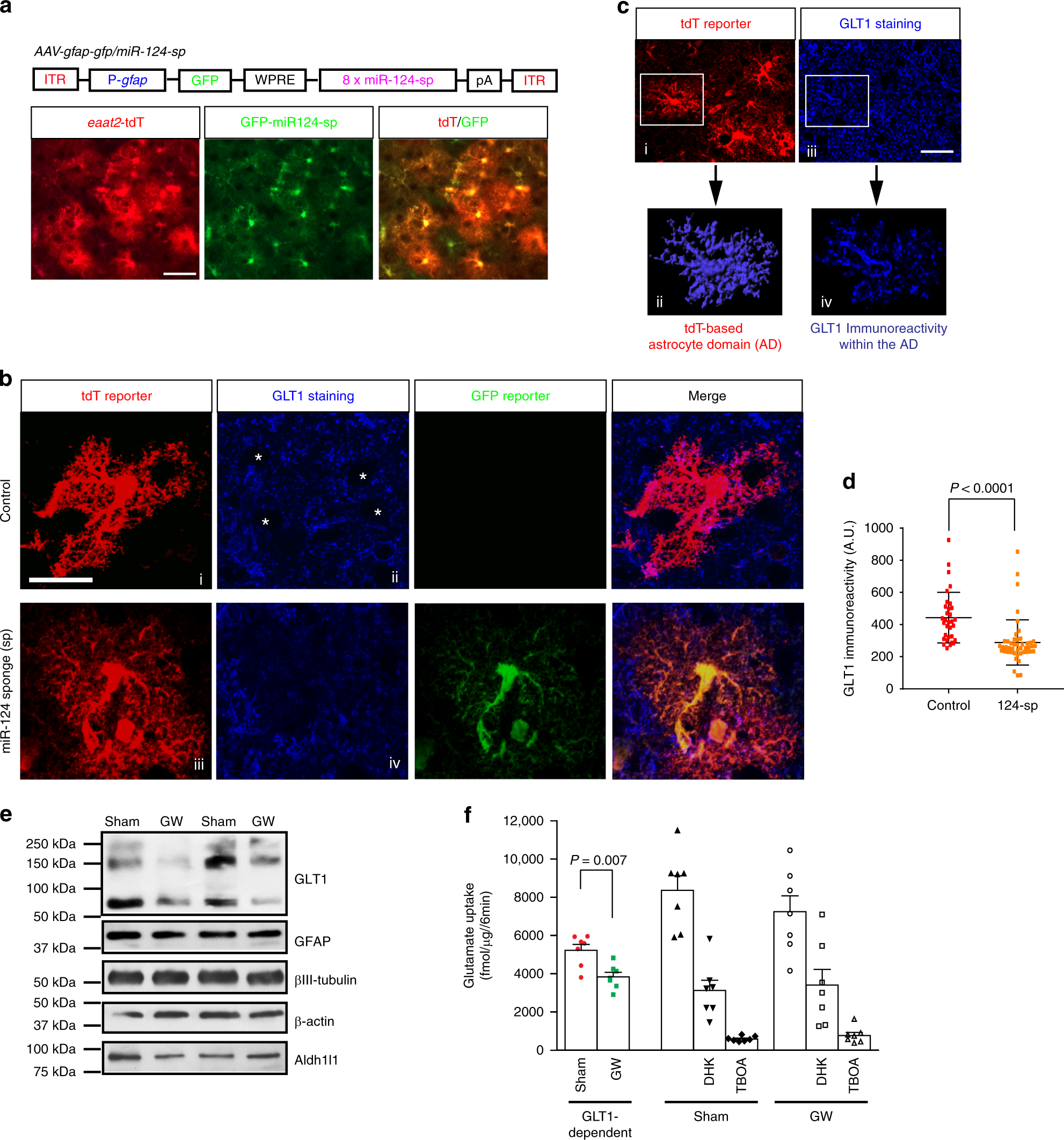
Fig. 7

Selective inhibition of astroglial miR-124-3p and exosome secretion in vivo reduces functional GLT1 expression. a Diagram of AAV-gfap-GFP/miR-124-sponge (GFP-miR-124-sp) viral construct, and representative images of GFP-miR-124-sp expression in cortical tdT+ astrocytes of eaat2-tdT astrocyte reporter mice in vivo. Scale bar: 50 μm; b Representative images of cortical astrocytes from control and GFP-miR-124-sp injected eeat2-tdT astrocyte reporter mice. Subpanels i and iii: tdT+ astrocytes; ii and iv: GLT1 staining on astrocytes in (i) and (iii), respectively; Control: Adjacent non- transduced tdT+ astrocytes from AAV injected mice. White asterisks: neuronal somas. Scale bar: 10 μm; c Representative confocal and 3D images of cortical tdT+ astrocytes with GLT1 immunostaining. The astrocyte 3D domain (AD) was generated using Imaris software and then overlapped with GLT1 immunoreactivity. Subpanels i: tdT+ astrocytes; ii: magnified tdT+ astrocyte in (i) after 3D conversion; iii: GLT1 immunostaining; iv: GLT1 immunostaining signals inside the astrocyte domain in (ii); Only GLT1 immunoreactivity within the AD was quantified. Scale bar: 40 μm; d Quantification of GLT1 immunoreactivity within astrocyte domains after miR-124 sponge expression. n = 35–45 cells/group/4 mice; P-value was determined using two-tailed unpaired t-test; e Representative GLT1 immunoblot from the cortex of sham- and GW4869-injected mice (daily i.p., from P7 to P35). f Glutamate uptake levels from mouse cortex following sham or GW4869 injections. GLT1-dependent glutamate uptake was calculated by subtracting the remaining glutamate uptake with DHK treatment from total glutamate uptake. n = 7 mice/group; P-values were determined using two-tailed unpaired t-test. Error bars were presented in S.E.M