Fig. 3
From: WWP2 regulates pathological cardiac fibrosis by modulating SMAD2 signaling

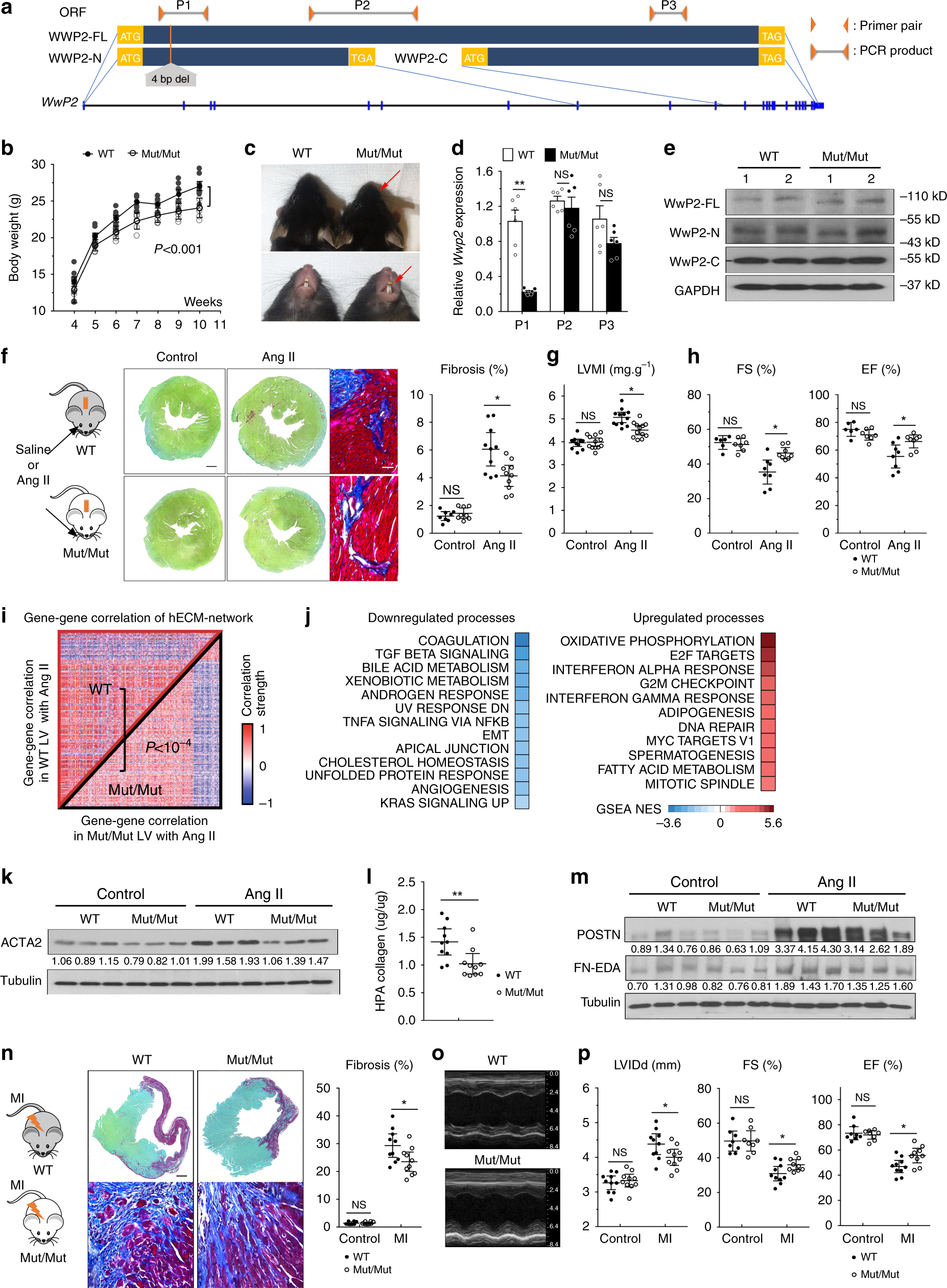
WWP2Mut/Mut mice are protected from cardiac fibrosis progression. a Representation of the open reading frame (ORF) of Wwp2-FL, Wwp2-N, and Wwp2-C isoforms. The position of the 4 bp deletion introduced in the WWP2Mut/Mut mouse is shown alongside the position of the primer pairs (P1–P2–P3, orange triangles) used for the qPCR analysis. b Body weight change of male WT and WWP2Mut/Mut mice (age range: 4–11 weeks). Repeated-measures t-test (n = 8 for each group). c Presence of shortened snout (top, arrow) and overgrown mandibular incisor (below, arrow) in WWP2Mut/Mut mice. d WWP2 transcript level in WT and WWP2Mut/Mut hearts (n = 6 for each group). P1–P2–P3 as in panel a. e Western blot (WB) showing lack of right molecular weight band for WWP2-FL (~110 kDa) and WWP2-N (~50 kDa) protein isoforms in WWP2Mut/Mut mice. f Left, schematic of AngII experiment. Middle, representative Sirius red and Masson’s Trichrome staining of short-axis sections in LV. Scale bar: 0.5 mm. Right, Quantification of fibrosis area in transverse histological sections with Sirius red staining at the mid-ventricular level. g LV mass index (LVMI), h echocardiogram-based quantification of LV ejection fraction (EF%) and fractional shortening (FS%) after Saline (Control) and AngII infusion. i Heatmap of pairwise gene–gene expression correlation (red, positive; blue, negative) of the hECM-network genes in mouse LV. Gene–gene correlations in WT and WWP2Mut/Mut mice (both with AngII treatment) are shown in the upper and lower triangular matrix, respectively. j Top dysregulated biological processes in LV of WWP2Mut/Mut vs WT mice after 28 days AngII treatment (full list in Supplementary Data 4a). After AngII infusion in WT and WWP2Mut/Mut mouse heart, k representative WB showing ACTA2, (l) collagen content (HPA assay), and m representative WB showing Fibronectin extracellular domain A (FN-EDA, ~220 kDa) and Periostin (POSTN, ~94 kDa). n Left, schematic of myocardial infarction (MI) experiment. Middle, representative Sirius red (top) and Masson’s Trichrome staining (below) of short-axis sections in LV from WT and WWP2Mut/Mut mice after MI. Scale bar: 0.5 mm. Right, fibrosis quantification with Sirius red staining in transverse histological heart sections at the infarct level. o Representative M-mode echocardiograms (middle LV long-axis) in WT and WWP2Mut/Mut mice after MI. p Cardiac echocardiogram-based analysis of LV inner diameter (LVIDd), LV ejection fraction (EF%), and fractional shortening (FS%) of WT and WWP2Mut/Mut mice after MI. Unless otherwise indicated, P values calculated by Mann–Whitney U test; *P < 0.05, **P < 0.01, NS not significant; data reported as mean ± SD