Fig. 5
From: WWP2 regulates pathological cardiac fibrosis by modulating SMAD2 signaling

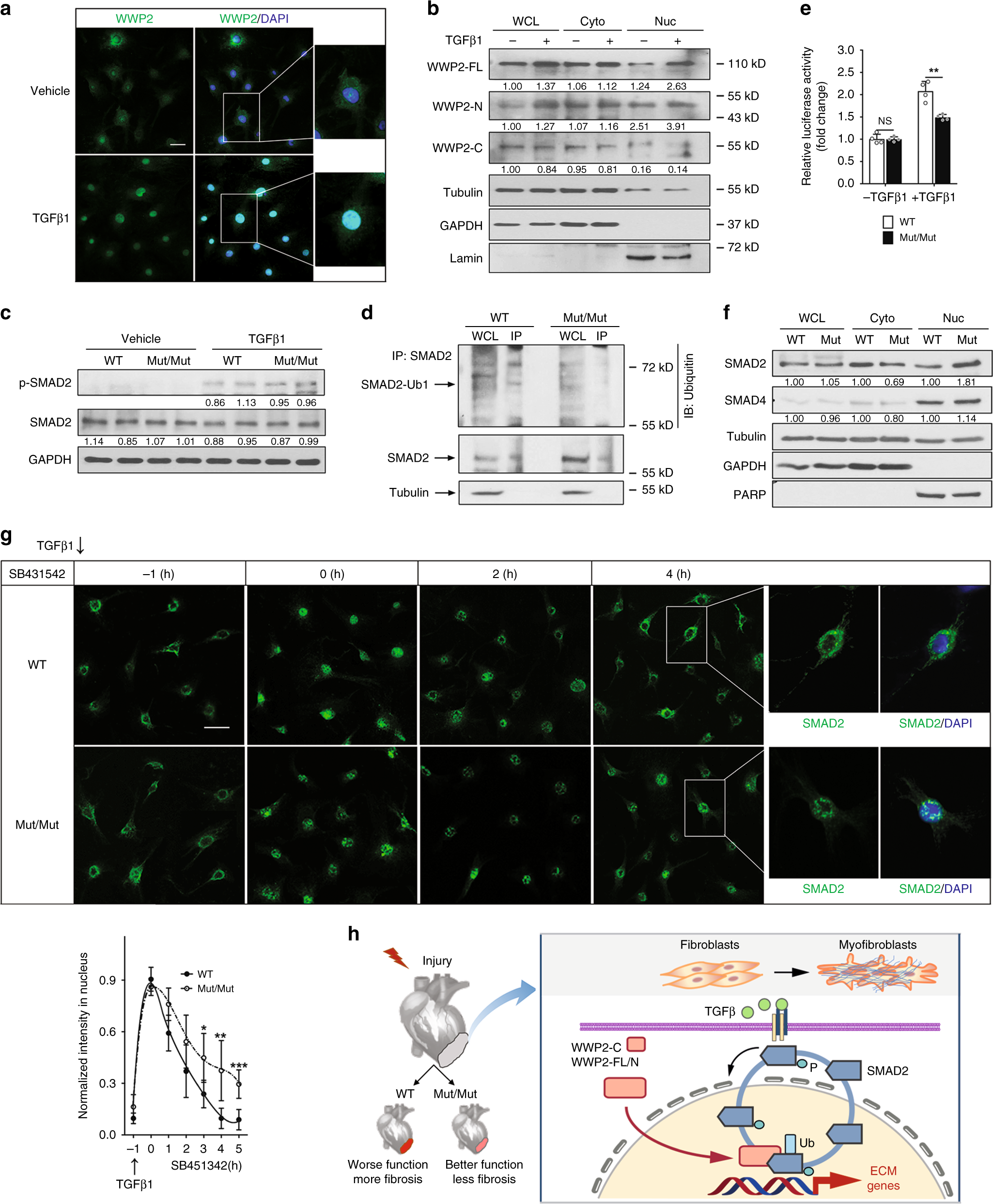
WWP2 regulates the nucleocytoplasmic shuttling and TGFβ-signal transduction activity of SMAD2. a Immunofluorescence analysis of WWP2 in WT primary cardiac (myo)fibroblasts shows nuclear localization after 16 h TGFβ1 stimulation. Scale bar: 20 μm. b Immunoblotting for WWP2 isoforms in WT (myo)fibroblasts reveals that upon 16 h TGFβ1 stimulation, there is an increased amount of WWP2-FL and -N isoforms in the nuclear extraction. c Representative WB of p-SMAD2 and SMAD2 protein levels in WT and WWP2Mut/Mut (myo)fibroblasts with or without TGFβ1. d In-cell ubiquitylation of SMAD2 in primary (myo)fibroblasts from both WWP2Mut/Mut and WT mice. Cells were treated with MG132 (10 μM, 3 h) followed by TGFβ1 (5 ng/ml, 6 h). Lysates were prepared from WWP2Mut/Mut and WT (myo)fibroblasts and then were subjected to immunoprecipitation with anti-SMAD2 antibodies, followed by western blotting probed with antibodies as indicated. e Quantification of TGFβ1-induced luciferase reporter activity of SMAD2 in WT and WWP2Mut/Mut (myo)fibroblasts (P values calculated by Mann–Whitney U test; n = 4 for each group; data reported as means ± SD) f WB showing SMAD2 and SMAD4 protein distribution in cytoplasmic and nuclear fractions of WT and WWP2Mut/Mut (myo)fibroblasts after TGFβ1 stimulation (16 h). WCL whole-cell lysis, Cyto cytoplasmic, Nuc nuclear. g Top: representative immunostaining of SMAD2 in WT and WWP2Mut/Mut (myo)fibroblasts treated with TGFβ1 for 1 h and then with SB431542 for 5 h. Scale bar: 50 μm. Bottom: quantification analysis shows delayed exportat of SMAD2 from the nucleus in the WWP2Mut/Mut group (five biological replicates, eight images each; P values calculated by Mann–Whitney U test; data reported as means ± SD). h Schematic of the proposed model for the WWP2-mediated regulation of SMAD2 nucleocytoplasmic shuttling in cardiac fibrosis