Fig. 2
From: Role of laterodorsal tegmentum projections to nucleus accumbens in reward-related behaviors

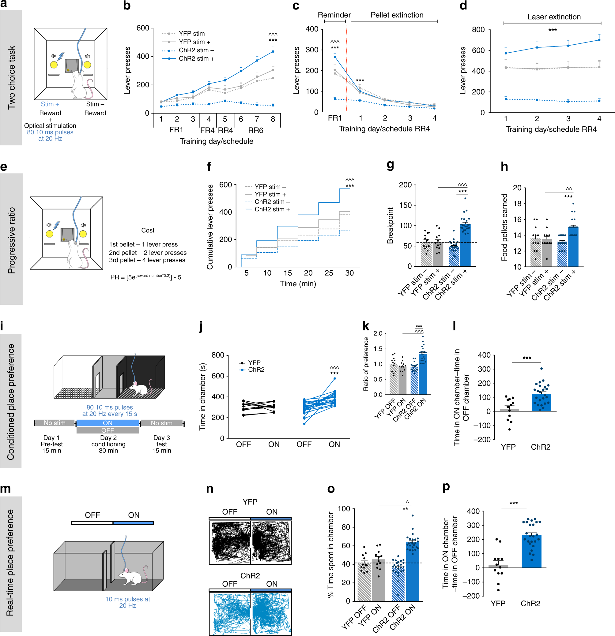
LDT-NAc optical activation induces preference and increases motivation. a Schematic representation of the two-choice task. Pressing stim- lever yields one food pellet and pressing stim+ lever delivers one pellet + optical stimulation of LDT-NAc inputs (80 10 ms pulses at 20 Hz). b Time-course representation of the responses in ChR2 (n = 24) and YFP (n = 12) rats. Optogenetic activation of LDT-NAc terminals focuses responses for the lever associated with the laser-paired reward (stim+) over an otherwise equivalent food reward (stim-) in ChR2 animals, but not in control YFP group. c In pellet extinction conditions, both groups decrease responses for both levers. d In laser extinction conditions, ChR2 animals still manifest preference for the stim+ lever, despite no stimulation being given; YFP animals do not manifest preference. e In the progressive ratio task animals have to increasingly press a lever more times to obtain the same reward (stimulation associated with stim+ lever). f Cumulative presses performed during the progressive ratio task show that ChR2 animals press more on stim+ lever. g Increase in breakpoint for stim+ lever in ChR2 animals, indicative of enhanced motivation. h Food pellets earned during the PR task. i CPP and m RTPP paradigms, in which one chamber is associated with laser stimulation (ON side). j Total time spent in the OFF and ON sides in YFP and ChR2 groups. k Ratio of preference after CPP conditioning and l time difference, showing preference for the ON side on ChR2 but not on YFP animals. n Representative tracks for a ChR2 and a YFP animal during the RTPP. o Percentage and p difference of time spent on the ON and OFF sides, showing preference for the side associated with stimulation. Values are shown as mean ± s.e.m.*refers to difference between ChR2 stim+ and stim- levers, RM 2way ANOVA; ^refers to difference between ChR2 stim+ and YFP stim+ levers, RM 2way ANOVA. *p< 0.05; **p < 0.01; ***p < 0.001