Fig. 1
From: A meta-analysis of genome-wide association studies identifies multiple longevity genes

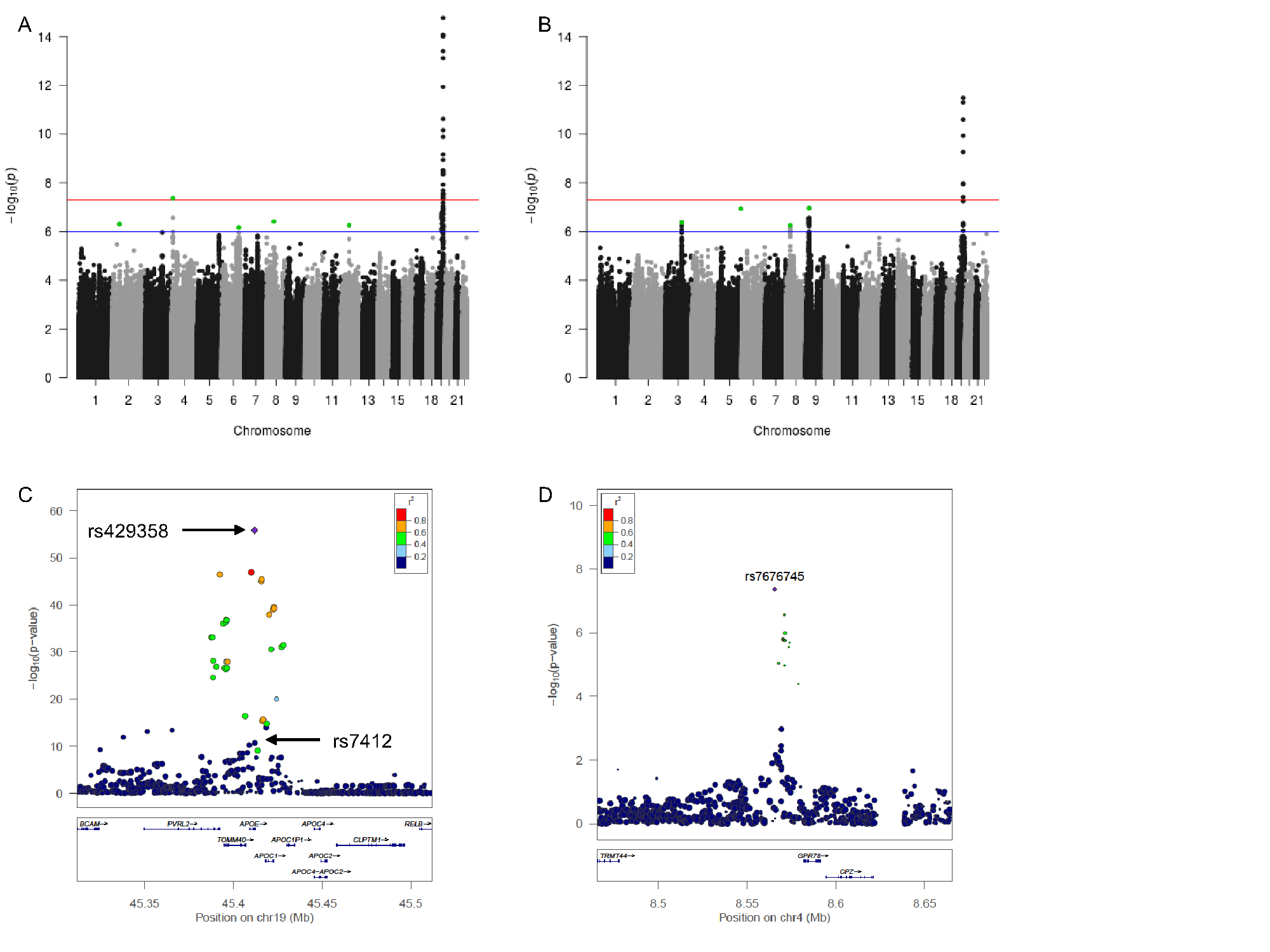
Results of the European genome-wide association meta-analyses. Manhattan plot presenting the –log10 P-values from the European genome-wide association meta-analysis of the 90th percentile cases versus all controls (a) and 99th percentile cases versus all controls (b). The red line indicates the threshold for genome-wide significance (P ≤ 5 × 10−8), while the blue line indicates the threshold for genetic variants that showed a suggestive significant association (P ≤ 1 × 10−6). The variants that are reported in Table 2 are highlighted in green. For representation purposes, the maximum of the y-axis was set to 14. Regional association plot for the APOE (c) and GPR78 (d) loci based on the results from the 90th percentile cases versus all controls meta-analysis. The colour of the variants is based on the linkage disequilibrium with rs429358 (ApoE ε4) (c) or rs7676745 (d)