Fig. 6

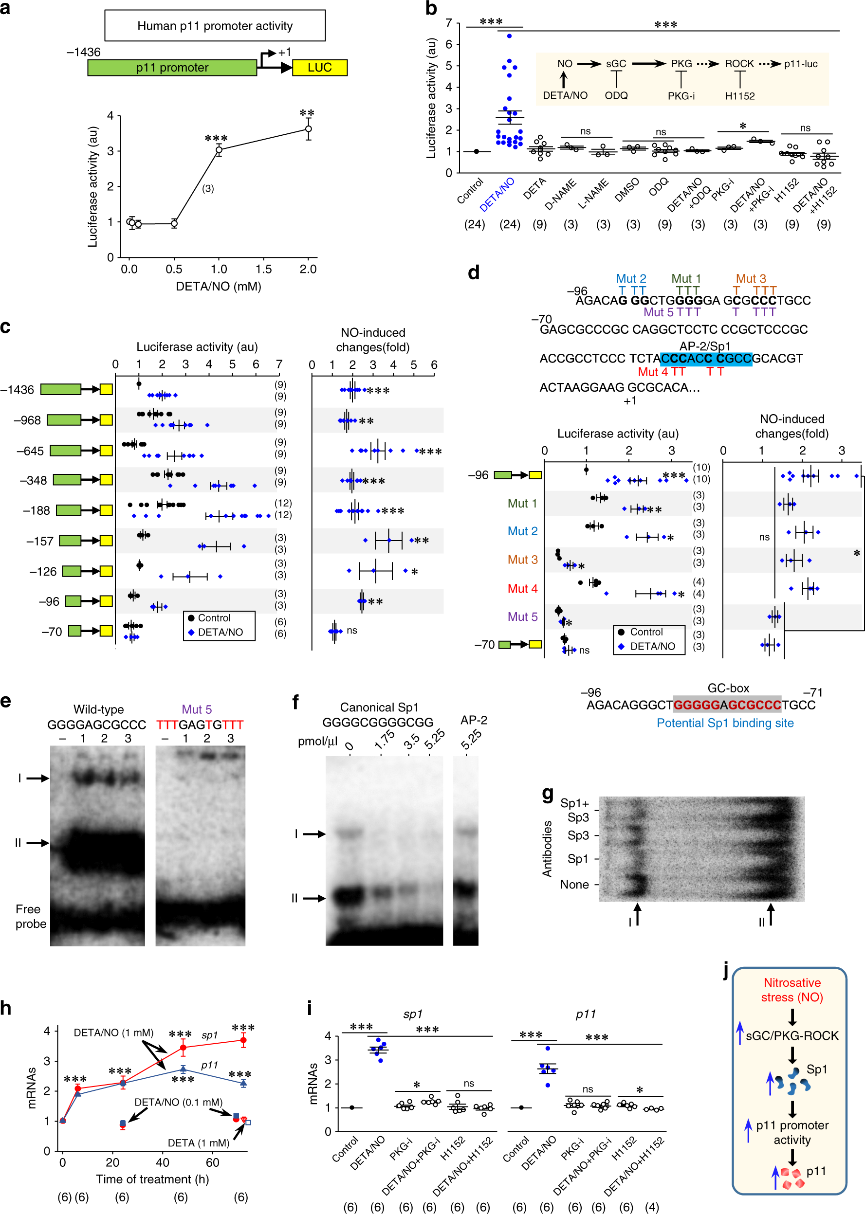
RNS stimulates the human p11 promoter through a Sp1-binding site. a, b Luciferase activity (in arbitrary units, a.u.) coupled to the human p11 promoter from transfected dNSC34 incubated for 48 h either with the indicated DETA/NO concentrations a or with drugs modulating the NO/sGC/PKG-ROCK signaling pathway b. c Luciferase activity displayed by the indicated serial 5′ promoter deletions in untreated (control) or DETA/NO-treated transfected dNSC34s. NO-induced changes, in folds relative to the mean value for untreated (control) condition, are presented on the right plot. d Top, sequence of the human p11 promoter from −96 to +7. A regulatory AP-2/Sp1-binding site is highlighted (blue). G/C to T site-directed mutations are also shown (Mut 1–Mut 5). Middle, as in c for the −96 to +89 segment of the promoter including each of mutations. The −70 to +89 segment was used as a NO-unresponsive control. As a negative control, mutation of the AP-2/Sp1-binding site downstream −7029 did not alter NO-responsiveness. Bottom, NO-responsive GC-box element identified by site-directed mutagenesis. e–g EMSAs obtained by incubating 32P-labeled −96 to +89 wild-type or Mut 5 probes with three independent nuclear protein extracts (1, 2, 3) from dNSC34s or in the absence of nuclear extracts (−) e. Competition assays by co-addition of canonical sequences for Sp1 and AP-2 at the indicated concentrations f, or super-shift analysis with antibodies (2 μg μl−1) against Sp1 and/or Sp3 g. h Time course of changes in mRNASp1 and mRNAp11 expression in SMNswt incubated with the stated drugs beginning at 6 DIV relative to that obtained from untreated SMNswt at the respective time points. DETA/NO (0.1 mM) for 24 or 72-h did not affect mRNA levels. DETA (1 mM, 72 h) was a negative control. n = 3 independent experiments. i Levels of mRNASp1 and mRNAp11 in SMNswt that received the indicated treatments for 48 h. Error bars, SEM. *p < 0.05, **p < 0.01, ***p < 0.001; n.s., not significant; by Student's t-test c, d, one-way ANOVA with post hoc Holm–Sidak method a, b, h, i. j The schematic represents the molecular pathway subserving p11 upregulation under RNS. Source data are provided as a Source Data file