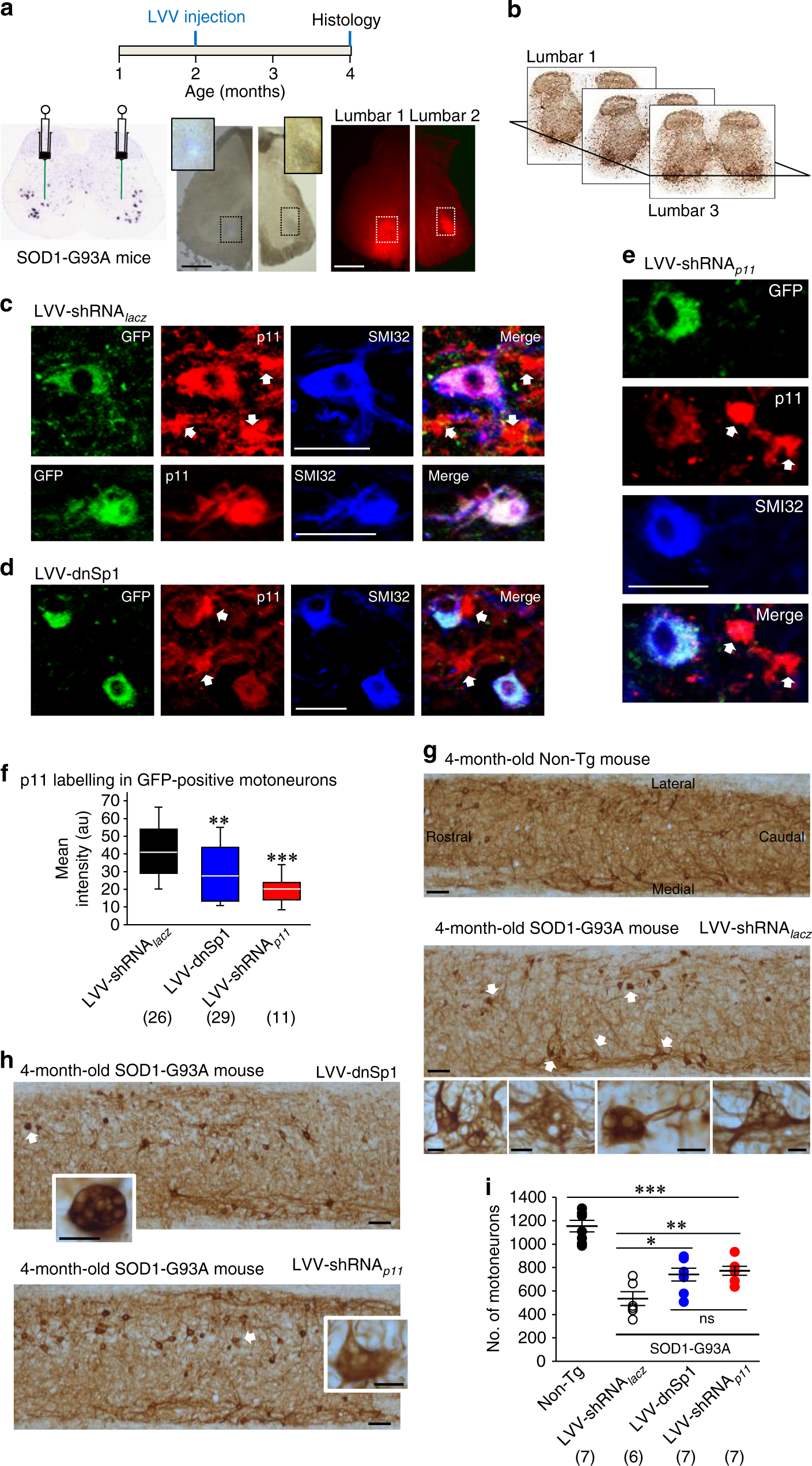
Fig. 9

Cell-type specific p11 knockdown is neuroprotective for MNs in the SOD1-G93A mouse model of ALS. a Bilateral microinjections of neuron-specific LVVs were performed in the ventral horn of 2-month-old SOD1-G93A mice (see schematic on top). Reference section (from the Allen Brain Atlas) illustrating injection protocol (left) is the same than in Fig. 3a. Bright-field (middle panels) and fluorescence (right panels) images of the same coronal sections showing injection places (boxed areas) of Chicago sky blue at the same coordinates than LVVs. Insets, details of injection places. b Representative acetyl-cholinesterase (AChE)-immunostained L1–L3 sections (from the Allen Brain Atlas) showing horizontal plane sectioning performed to analyze LVV-treated mice. c–e Confocal images showing p11 immunolabelled GFP-positive SMI32-identified lumbar MNs from 4-month-old SOD1-G93A mice after intraspinal microinjection of LVV-shRNAlacz c, LVV-dnSp1 d or LVV-shRNAp11 e performed in 2-month-old animals. Note that while glial-like structures (arrows) show similar p11 labeling intensity in all conditions, transduced MNs in d and e display considerably less intensity than in c. f Mean fluorescence intensity (arbitrary units, a.u.) of p11 staining in GFP−/SMI32-positive lumbar MNs. g, h Representative SMI32-immunostained ventral horn (L1–L3) horizontal sections obtained from 4-month-old mice of the stated genotypes receiving indicated treatments. High magnification photomicrographs of some vacuolated MNs (arrows) are shown. Scale bars, a 500 μm; c–e 50 μm; g, h 20 and 100 μm, high and low magnification images, respectively. i Number of MNs in the L1–L3 spinal cord segment of 4-month-old mice with the indicated genotypes that received the stated treatments. Number of independent samples is in parentheses. Error bars, SEM. *p < 0.05, **p < 0.01, ***p < 0.001; n.s., not significant; by one-way ANOVA with post hoc Holm–Sidak method. Source data are provided as a Source Data file