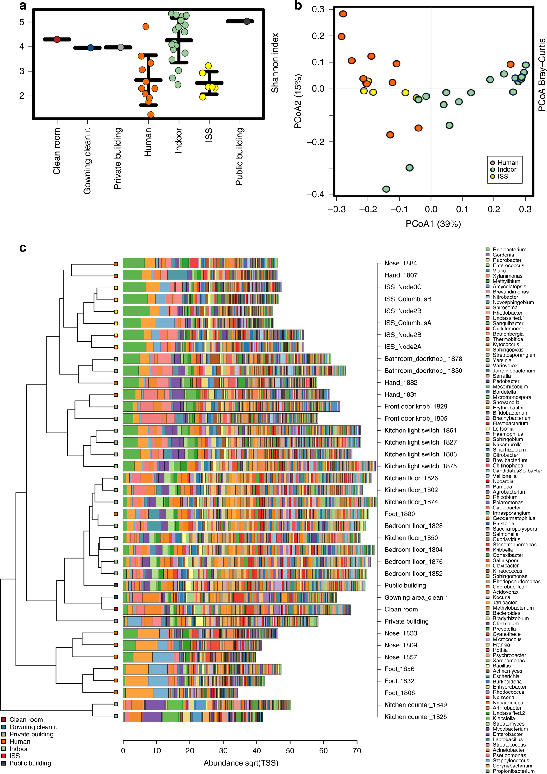
Fig. 8

Shotgun metagenome-based comparison of ISS and terrestrial samples. Metagenomes- derived taxonomic information from terrestrial indoor environments (private homes, public buildings, clean rooms), human surface samples (nose, hand, foot) and samples from the ISS (public metagenomics information taken from refs. 5,28). a Alpha diversity (Shannon index); error bars reflect standard deviation. b PCoA plot, c Clustered barchart analysis