Fig. 4
From: Single-cell transcriptomics reveals multi-step adaptations to endocrine therapy

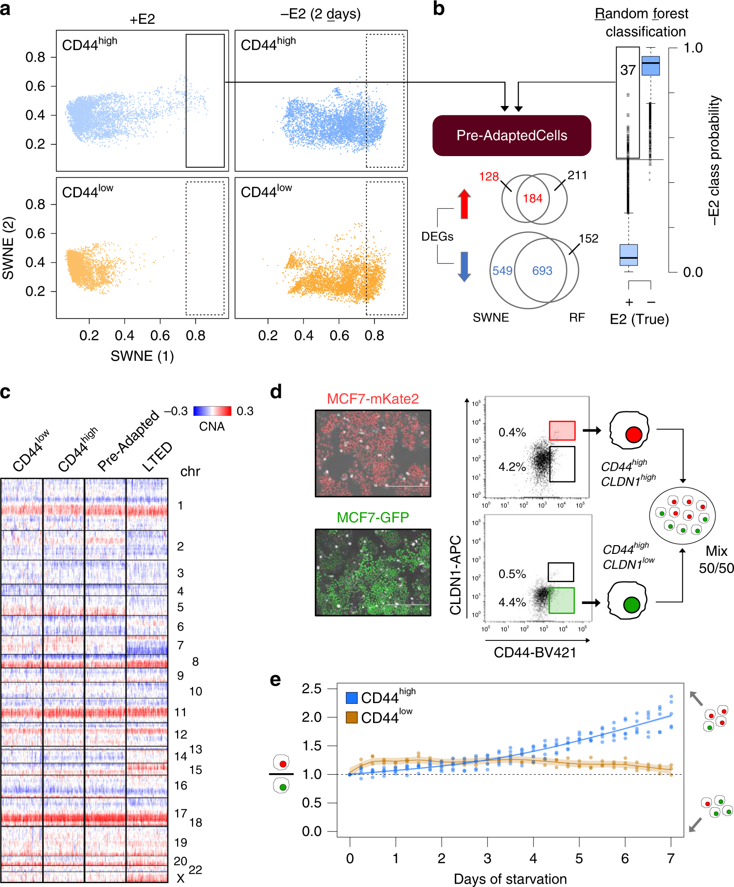
Single-cell transcriptomics identifies pre-adapted cells. a Dimensionality reduction of single-cell transcriptional profiles of oestrogen-supplemented (+E2; top) or deprived (−E2; 2 days) cells. Pre-adapted (PA) cells highlighted in boxes. b PA cells identification using two different strategies (SWNE and Random Forests). DEGs:  differentially expressed genes. Box plots show median, interquartile values, range and outliers (individual points). c Copy number profiles of PA cells (n = 81), along with the same number of LTED, CD44low and CD44high (not PA) cells, as estimated from scRNA-seq profiles. d Sorted PA cells (CD44high and CLDN1high) stably labelled with mKate2 were mixed with other plastic cells (CD44high and CLDN1low) stably labelled with GFP (scale bar = 400 μm) and followed up for 7 days upon E2 deprivation (e)