Fig. 1
From: B1 oligomerization regulates PML nuclear body biogenesis and leukemogenesis

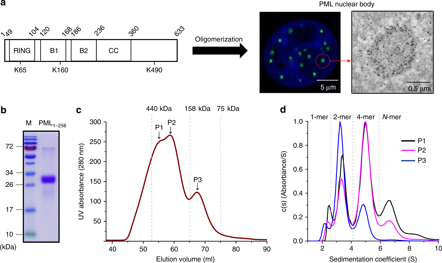
Gel filtration (GF) and ultracentrifugation (UC) characterization of PML RBCC domain. a Oligomerization is essential to PML nuclear body (NB) biogenesis. Left panel, the domain arrangement of PML isoform IV. The starting and ending residues of the RING, B1-box, B2-box, and coiled-coil (CC) domains are annotated above the schematic diagram. The sumoylation sites K65/K160/K490 are also indicated. Middle panel, HeLaPml−/− cells that expressing wild type GFP-PML (green). Scar bar is 5 μm. The nucleus is stained with Hoechst (blue). Right panel, the immuno-gold electron microscopy visualization of a single PML NB (circled, middle panel), scar bar is 0.5 μm. The black dots in this micrograph are PML specific immune-gold particles. b Purification of recombinant PML RBCC1–256 as monitored by SDS-PAGE. The theoretical molecular weight (MW) of PML1–256 is 28 kDa. c Gel filtration analysis of PML1–256. The elution peaks are designated as P1–P3, respectively. Source data are provided as a Source Data file. The Superdex 200 column used in this study was calibrated using the standard molecular marker kit (GE Healthcare). The reference molecular weights are indicated. d Analytical ultracentrifugation analysis of PML1–256 gel filtration eluants/peaks. The sedimentation coefficients of Peaks 1/2/3 are colored in black, magenta and blue, respectively. From left to right, the molecular masses of the UC peaks are 34, 54, 99, and 162 kDa, suggesting the assemblies of PML1–256 monomer, dimer, tetramer and much higher order polymers (termed N-mer in this report). Source data are provided as a Source Data file