Fig. 5
From: B1 oligomerization regulates PML nuclear body biogenesis and leukemogenesis

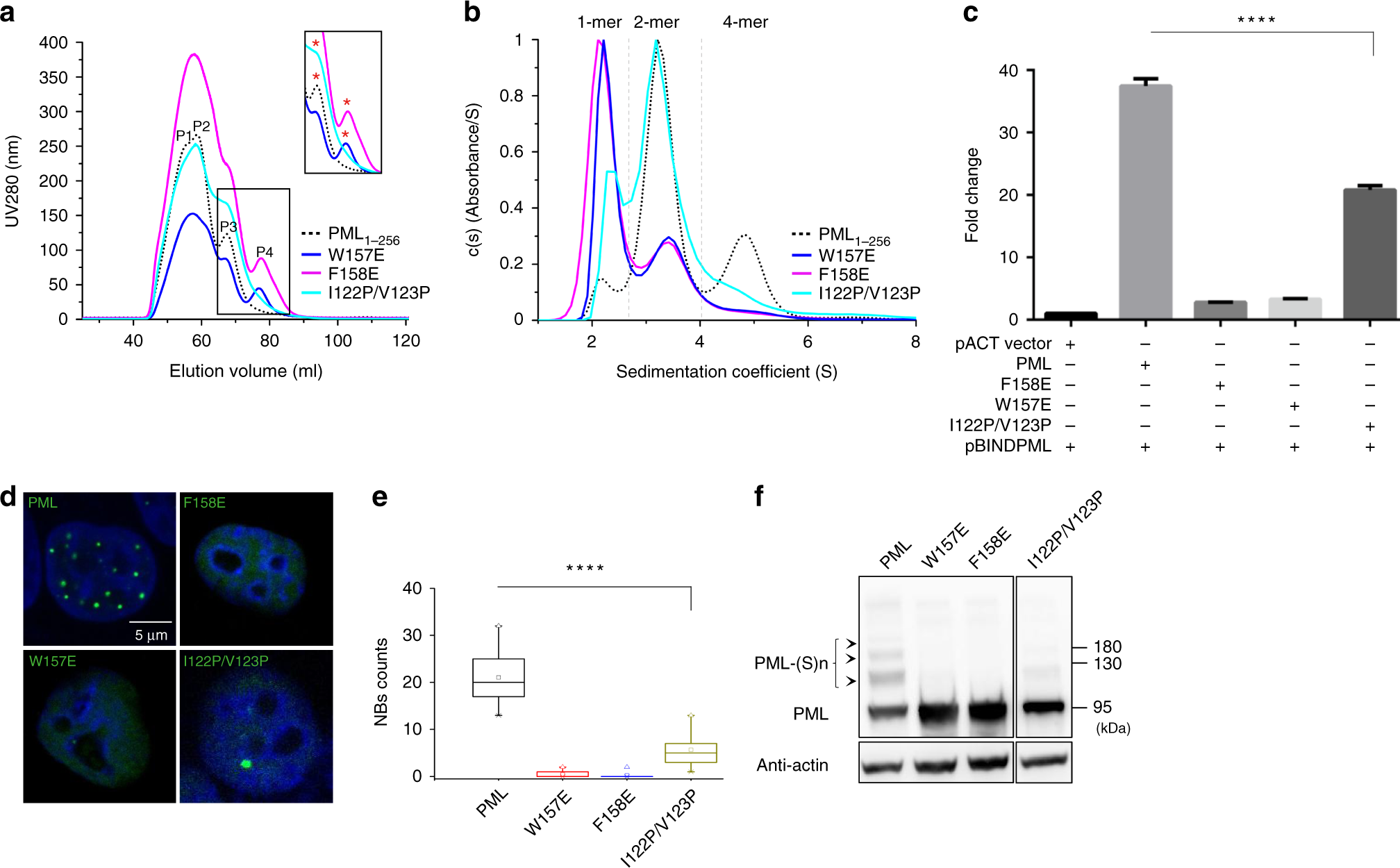
More in vitro and in vivo analyses of RBCC oligomerization and PML NB biogenesis. a Gel filtration characterization of WT and mutant PML1–256. WT, dashed line. W157E, blue line. F158E, magenta line. I122P/V123P, cyan line. The elution P3/P4 peaks that were subjected to analytical ultracentrifugation analysis in (b) are highlighted with “*”. Source data are provided as a Source Data file. b Analytical ultracentrifugation assay. The WT and mutants are colored using the same scheme as (a). The monomeric, dimeric, and tetrameric assemblies are separated with dashed lines. Source data are provided as a Source Data file. c Mammalian two-hybrid assay. The relative luciferase activities (RLU) were used to monitor the PML self-interaction. The interactions between WT and different mutants are all normalized against the pACT vector:pBIND-PML interaction (=1). Values are means ± S.E. ****p < 0.0001 (derived from student t test) are used to show statistical significance between WT and mutants. All experiments have been done >3 independent replicates. Source data are provided as a Source Data file. d Immuno-fluorescence of HeLaPml−/− cells that contained EGFP-PML, EGFP-PMLW157E, EGFP-PMLF158E, and EGFP-PMLI122P/V123P. Scar bar is 5 μm. e Statistical analysis of PML nuclear body formation. All experiments have been done in 6 independent replicates, NB counts were calculated from ≥15 nuclei. Values are means ± S.E. ****p < 0.0001. All the experiments/results displayed in the main figure are done with PML isoform IV. Source data are provided as a Source Data file. f PML sumoylation at basal level. The auto-sumoylation of HeLaPml−/− stably expressing B1 mutants was monitored by western blot using antibody against HA tag. Source data are provided as a Source Data file