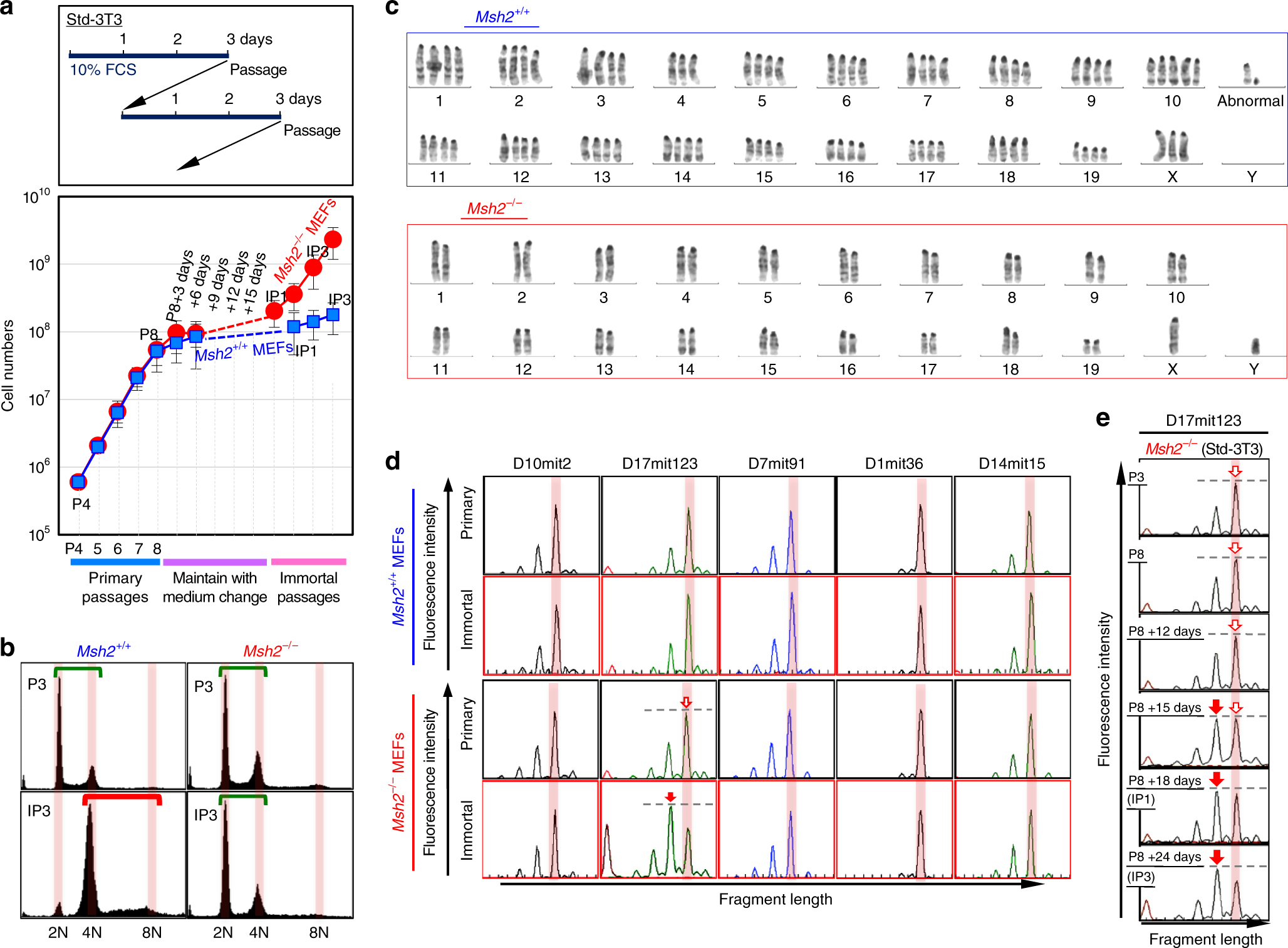
Fig. 1

MSI is induced as an alternative to CIN in MMR-deficient cells. a Msh2+/+ and Msh2−/− MEFs were cultivated under the Std-3T3 protocol to monitor the immortalization process. The graph shows mean cell numbers ± s.d. (n = 3 independent experiments with MEFs prepared from independent fetuses). b, c CIN-induction statuses were determined by flow cytometry (b) and G-band analysis (c). Green and red bars in b indicate diploidy and tetraploidy, respectively. d, e MSI statuses were determined by comparing fragment lengths at the indicated loci (d). The MSI status was determined in Msh2−/− MEFs at each stage (e). Red arrows indicate the shifted fragment peaks, i.e., MSI