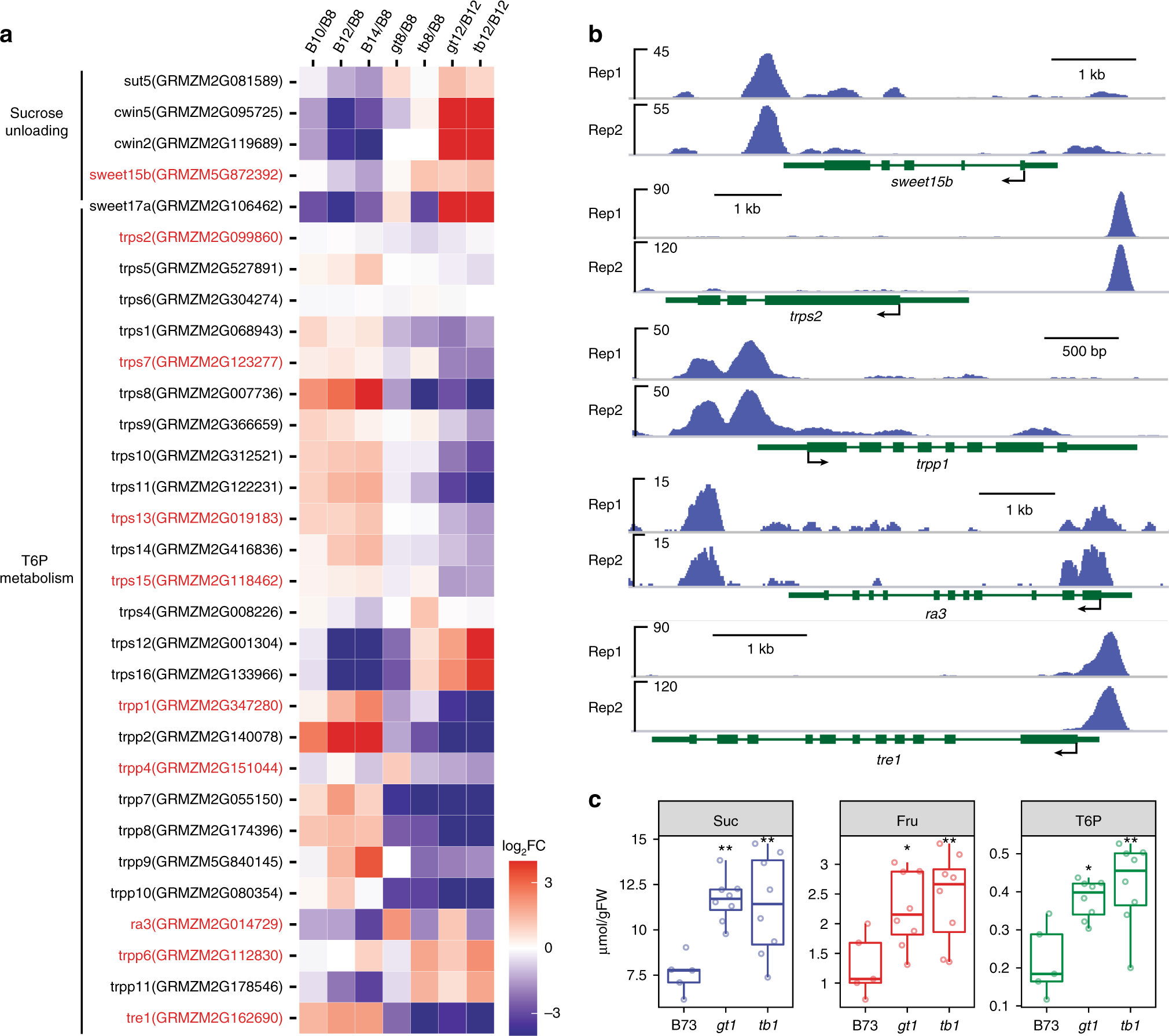
Fig. 4

Bud dormancy is associated with tb1-gt1-mediated regulation of sugar signaling and energy homeostasis. a Genes involved in sucrose unloading and T6P metabolism were differentially expressed in tiller buds across B73 developmental series, as well as in tb1 and gt1 (bud stages and genotypes labeled as described in Fig. 3). Gene names highlighted in red were also bound by TB1 by ChIP-seq. FC fold change. Gradient color scale indicates the log value of expression fold change (log2FC). b TB1 ChIP-seq-binding peaks near several differentially expressed sugar signaling genes in a. rep1 and rep2 represent two biological replicates of the TB1 ChIP-seq assay. c Quantification of sucrose (Suc), fructose (Fru), and trehalose-6-phosphate (T6P) levels in tiller buds of B73, gt1, and tb1 at 12 DAP. Plots show means ± SE calculated from at least five biological replicates. *p < 0.05, **p < 0.01; two-tailed Student’s t-test