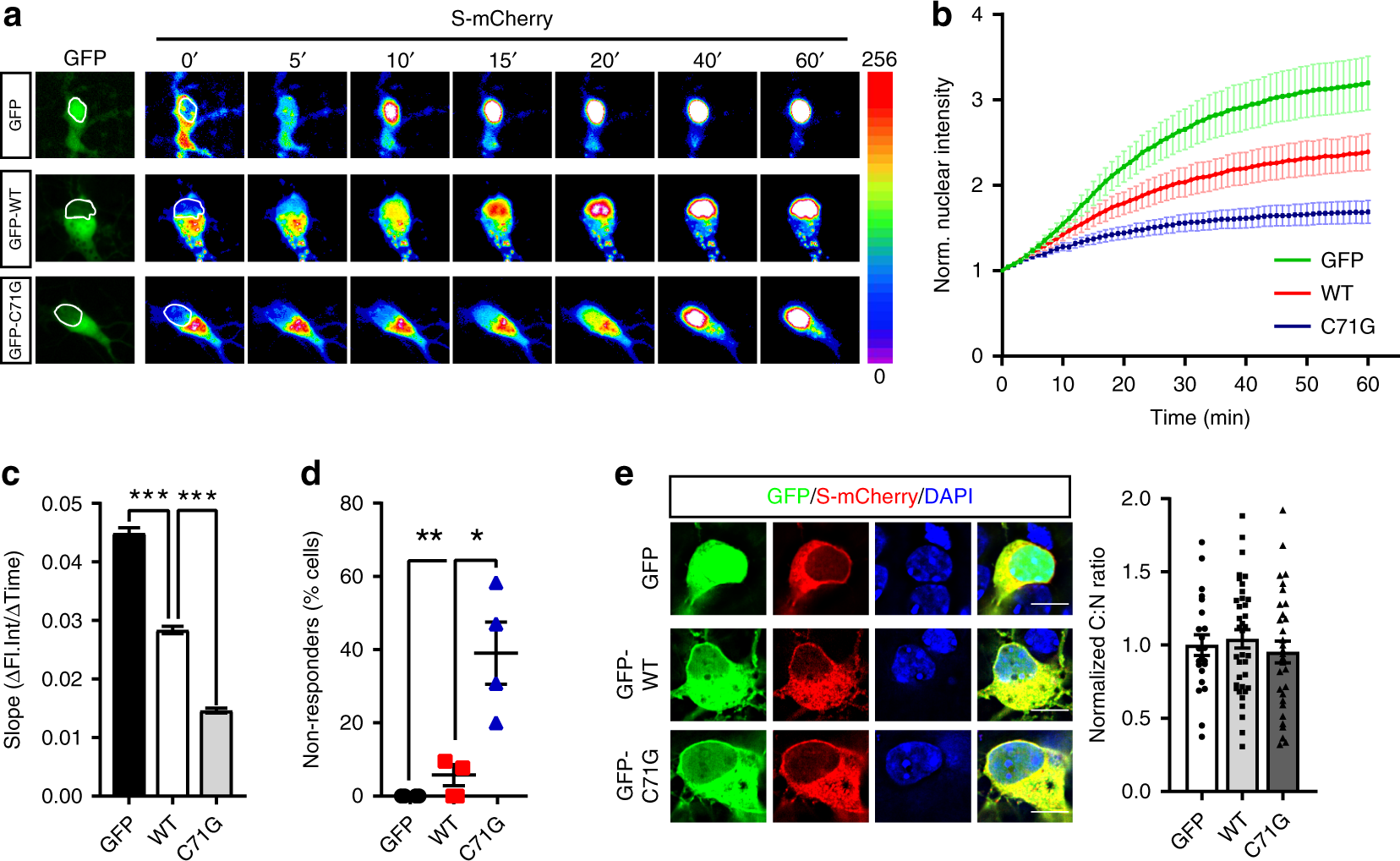
Fig. 4

Mutant PFN1 alters the efficiency of nuclear import. a, b Time-lapse images and quantification of S-mCherry nuclear import dynamics in cortical neurons expressing GFP or GFP-tagged PFN1 (green) and treated with LMB. S-mCherry levels are shown as 16-bit heat map. Dashed lines indicate the nucleus. c, d Regression analysis of S-mCherry nuclear import kinetics (c) and percentage of cells whose nuclear levels did not rise above 1.2 folds over initial values upon the application of LMB (i.e., non-responders, d). e S-mCherry (red) C:N ratio is not affected by mutant PFN1 (green) in untreated cells. GFP alone, used as control, localizes to both nucleus and cytoplasm. DAPI (blue) was used to detect the nucleus and assess cell health. Scale bars: 10 µm. Bars are mean ± SEM; *p < 0.05, **p < 0.01, ***p < 0.001. N = 44 cells from 4 independent experiments (b, c), 4 independent experiments (d), 22–37 cells from 3 independent experiments (e). See Supplementary Table 1 for details on statistics