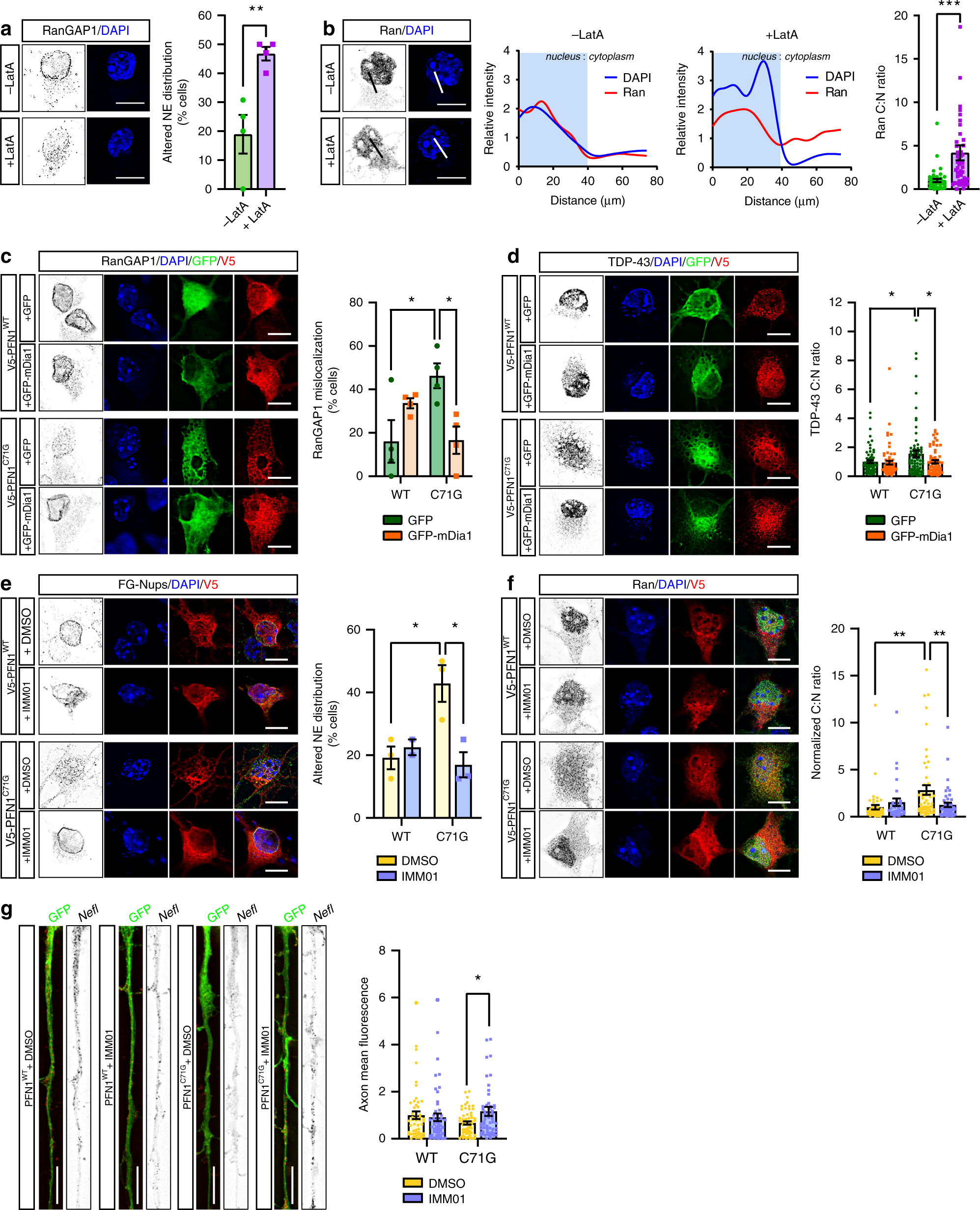
Fig. 7

Actin homeostasis is a significant modulator of NPC structure and function. a, b RanGAP1 (a) and Ran (b) localization is disrupted by Latrunculin A (LatA) treatment. Line plots of Ran and DAPI intensity are shown. c, d Representative images and quantification show rescue of RanGAP1 (c, black) and TDP-43 (d, black) mislocalization due to the overexpression of GFP-mDia1 (green) in MNs expressing PFN1C71G (red). e–g Representative images and quantification show rescue of FG-Nups (e, black), Ran (f, black), and Nefl mRNA (g, black) mislocalization following treatment with IMM01 compared to DMSO alone in MNs expressing PFN1C71G. Scale bars: 10 µm. Bars are mean ± SEM. *p < 0.05, **p < 0.01, ***p < 0.001. N = 4 independent experiments (a, c), 45–50 cells from 4 independent experiments (b), 61–76 cells from 5 independent experiments (d), 3 independent experiments (e), 31–52 cells from 3 independent experiments (f), 53–60 cells from 4 independent experiments (g). See also Supplementary Figs. 11 and 12 and Supplementary Table 1 for details on statistics