Fig. 4
From: CXCR1- or CXCR2-modified CAR T cells co-opt IL-8 for maximal antitumor efficacy in solid tumors

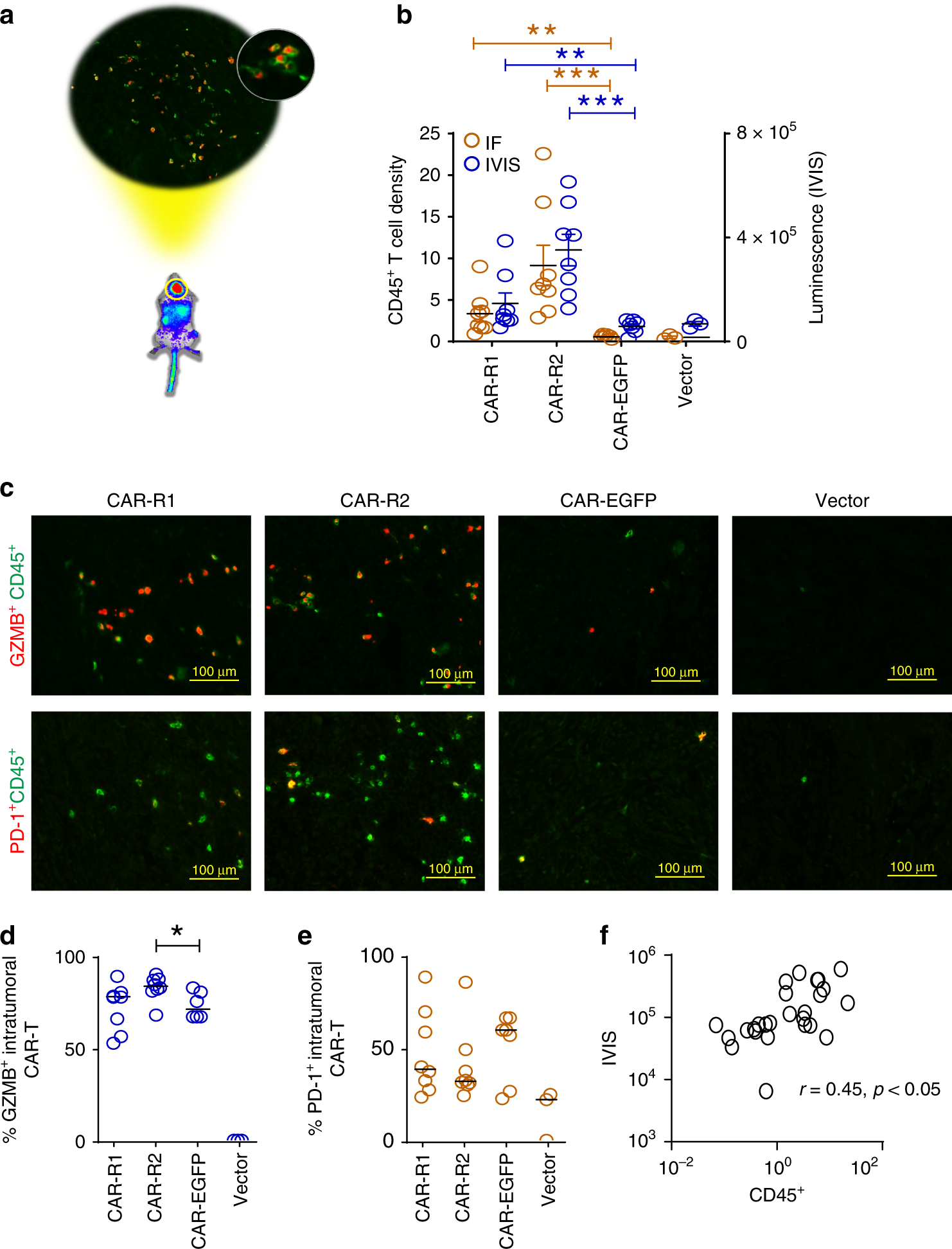
Increased intratumoral CAR T cells with activation phenotype in the 8R70 CAR T-treated tumors. a A schema of the intratumoral T-cell phenotype. A similar approach as described in Fig. 3a was used. The T cells for the CAR transduction were derived from a GBM patient. Two days after the CAR T-cell transfer, IVIS imaging was carried out for confirming the existence of CAR T cells in the tumor area, and then the tumors were dissected from the animals, followed by immunofluorescence staining for phenotype analysis of tumor-infiltrating CAR T cells. b Intratumoral CAR T-cell infiltration in these treatment groups. The readouts of intratumoral CAR T cells measured by CD45+ CAR T-cell density (numbers/mm2) and luminescence signals in ROI quantified by IVIS from the same animal are shown (mean ± SEM, the Mann–Whitney U test). c The phenotype of the intratumoral CAR T cells. The tumor sections were stained with two antibodies against GZMB (red, upper panel) and CD45 (CAR T cells, green), or PD-1 (red, lower panel) and CD45 (green). Representative images are displayed for the treatment groups. d, e Quantification of the frequency of GZMB+ and PD-1+ intratumoral CAR T cells. The cell density of CD45+, GZMB+, and PD-1+ cells (numbers/mm2) in the IF images were acquired from the entire tumor mass. The percentage of CD45+GZMB+ and CD45+PD-1+ CAR T cells were, respectively, calculated based on the cell density of GZMB or PD-1 over CD45. The bars indicate the median values. f A correlation between IF and luminescence signals. The correlation was determined by Pearson correlation. *p < 0.05, **p < 0.01, ***p < 0.001