Fig. 2
From: Caspase-11 signaling enhances graft-versus-host disease

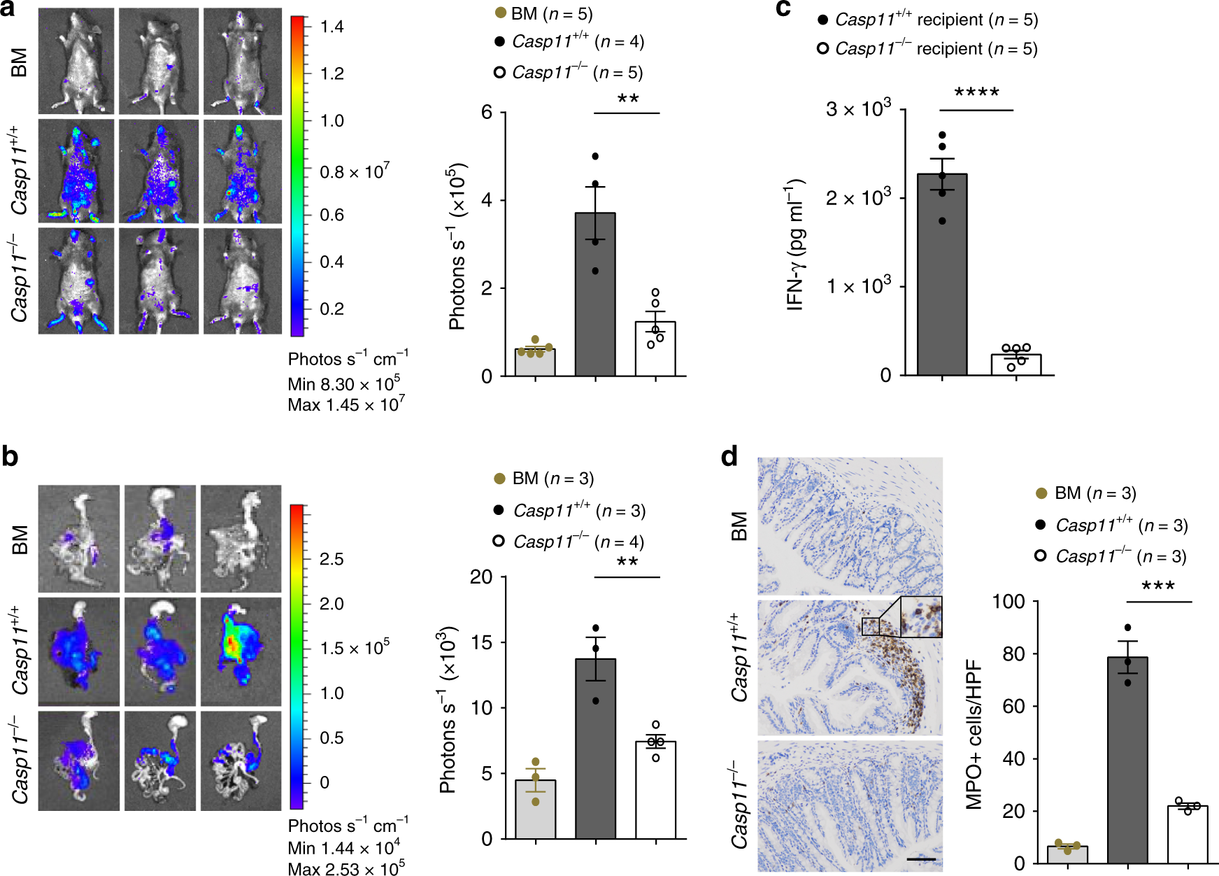
Caspase-11 enhances donor T cell expansion in allogeneic hematopoietic stem cell transplantation (allo-HSCT). a Fourteen days post transplant, Casp11+/+ and Casp11−/− recipients receiving BALB/c bone marrow and T cells were subjected to intraperitoneal luciferin injection and whole-body bioluminescent imaging (BLI) are depicted. Region of interest gating and signal normalization with Living Image software. Average representative whole-body images, and average bioluminescence intensities ± SEM were depicted. (**P = 0.0040; an unpaired Student’s t test (two-sided) was used). b Fourteen days post transplant, Casp11+/+ and Casp11−/− recipients receiving BALB/c bone marrow and T cells were subjected to intraperitoneal luciferin injection and whole-body BLI followed by a second luciferin injection, euthanization, organ removal, and BLI of graft-versus-host disease (GVHD) target organs of intestines. Bioluminescence was quantified using whole organ region of interest gating and signal normalization with Living Image software. Average representative ex vivo organ images, and average bioluminescence intensities ± SEM were depicted. (**P = 0.0089; an unpaired Student’s t test (two-sided) was used). c Interferon-γ (IFN-γ) in the serum of mice receiving BM and T cells (groups described in a, BALB/C (donor), C57BL/6 (recipient) model, day 5 after allo-HSCT). Data (mean ± SEM) are pooled from two independent experiments (****P < 0.0001, an unpaired Student’s t test (two-sided) was used). d Representative colon tissue section of Casp11+/+ recipient mice versus Casp11−/− recipient mice (BALB/c → C57BL/6 combination) receiving BALB/c bone marrow and T cells is shown. Staining in brown is for myeloperoxidase as indicated for the respective tissues. The frequency of myeloperoxidase positive (MPO+) cells per high power field (HPF) was significantly lower in the caspase-11-deficient recipients than those of in wild-type (WT) recipients. Data are presented as mean ± SEM (***P = 0.0008, an unpaired Student’s t test (two-sided) was used). Scale bar: 100 μm