Fig. 3
From: Caspase-11 signaling enhances graft-versus-host disease

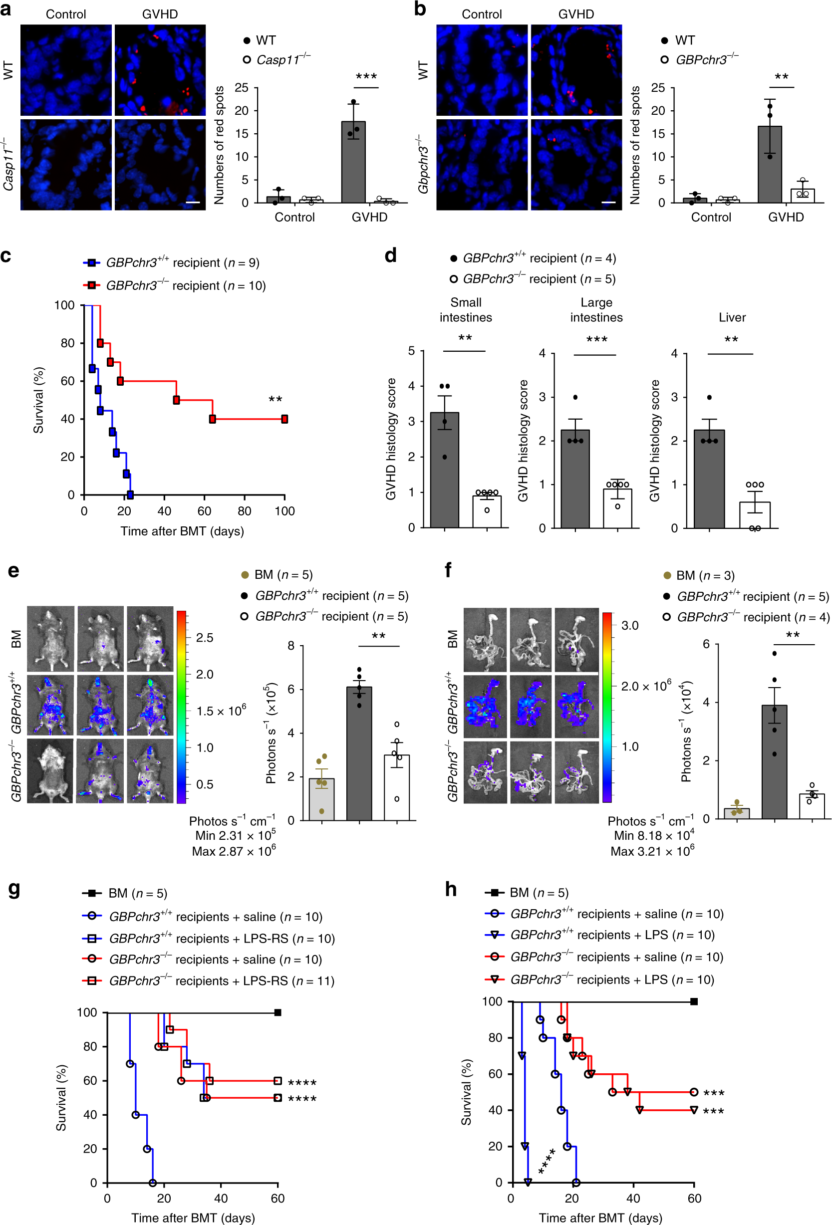
Lipopolysaccharide (LPS)–caspase-11 interaction enhances graft-versus-host disease (GVHD) in allogeneic hematopoietic stem cell transplantation (allo-HSCT). a The physical interactions between caspase-11 and LPS were visualized as the red spots by proximity-ligation assay (PLA) in the intestinal tissues in Casp11+/+ and Casp11−/− recipient mice receiving BALB/c bone marrow and T cells. Scale bar: 10 μm. Data are presented as mean ± SEM (***P < 0.001, an unpaired Student’s t test (two-sided) was used). b The physical interactions between caspase-11 and LPS were visualized as the red spots by PLA in the intestinal tissues in Gbpchr3+/+ and Gbpchr3−/− recipient mice receiving BALB/c bone marrow and T cells. Scale bar: 10 μm. Data are presented as mean ± SEM (**P < 0.01, an unpaired Student’s t test (two-sided) was used). c Survival of C57BL/6 mice is shown (Gbpchr3+/+ versus Gbpchr3−/−, **P = 0.0045; differences in animal survival were analyzed by log-rank test). d Histopathological GVHD severity of C57BL/6 mice after receiving BALB/c bone marrow and T cells (BALB/c → C57BL/6) is shown (Gbpchr3+/+ versus Gbpchr3−/−). Data are presented as mean (**P < 0.01; ***P < 0.001; an unpaired Student’s t test (two-sided) was used). e Fourteen days post transplant, Gbpchr3+/+ and Gbpchr3−/− recipients were subjected to intraperitoneal luciferin injection and whole-body bioluminescent imaging (BLI) are depicted. Average representative whole-body images and bioluminescence intensities ± SEM are depicted (**P = 0.0013; an unpaired Student’s t test (two-sided) was used). f Fourteen days post transplant, Gbpchr3+/+ and Gbpchr3−/− recipients were subjected to intraperitoneal luciferin injection, whole-body BLI, and BLI of intestines. Average representative ex vivo organ images and average bioluminescence intensities ± SEM are depicted (**P = 0.0034; an unpaired Student’s t test (two-sided) was used). g Percentage survival of Gbpchr3+/+ and Gbpchr3−/− recipient mice receiving BALB/c bone marrow and T cells with treatment of lipopolysaccharide from the photosynthetic bacterium Rhodobacter sphaeroides (LPS-RS) or saline is shown. Differences in animal survival were analyzed by log-rank test. (Gbpchr3+/+ + saline versus Gbpch3−/− + saline, ****P < 0.0001; Gbpchr3+/+ + saline versus Gbpchr3+/+ + LPS-RS, ****P < 0.0001; Gbpchr3+/+ + saline versus Gbpchr3−/− + LPS-RS, ****P < 0.0001). h Percentage survival of Gbpchr3+/+ and Gbpchr3−/− recipient mice with multiple injections of LPS or saline is shown. Differences in animal survival were analyzed by log-rank test. (Gbpchr3+/+ + saline versus Gbpchr3−/− + saline, ***P = 0.0004.; Gbpchr3+/+ + saline versus Gbpchr3+/+ + LPS, ****P < 0.0001; Gbpchr3+/+ + saline versus Gbpchr3−/− + LPS, ***P = 0.0002)