Fig. 4
From: Caspase-11 signaling enhances graft-versus-host disease

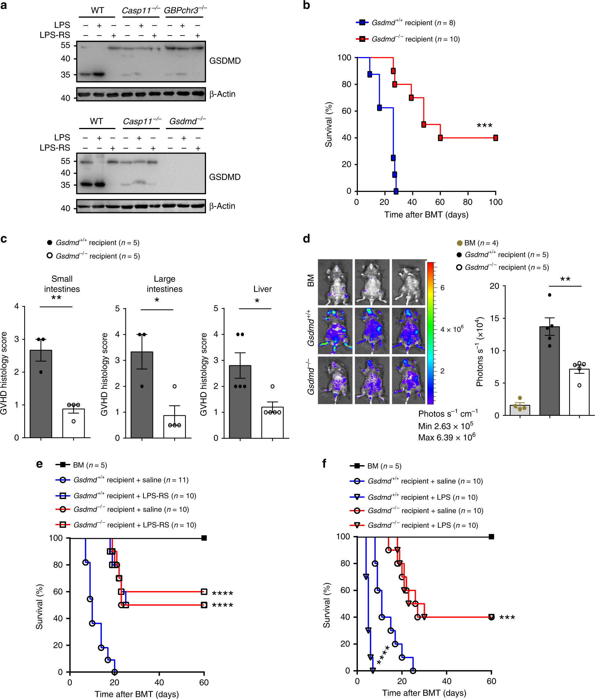
Caspase-11 enhances graft-versus-host disease (GVHD through gasdermin D (GSDMD) in allogeneic hematopoietic stem cell transplantation (allo-HSCT). a Immunoblot for GSDMD and β-actin in the intestine from wild-type (WT) (C57BL/6), Gbpchr3−/− or Gsdmd−/− recipients mice with treatment of lipopolysaccharide (LPS) or lipopolysaccharide from the photosynthetic bacterium Rhodobacter sphaeroides (LPS-RS). b Survival of Gsdmd+/+ versus Gsdmd−/− recipient mice (BALB/c → C57BL/6 combination) receiving BALB/c bone marrow and T cells is shown. The experiment was performed twice and the results were pooled. Gsdmd+/+ versus Gsdmd−/−, ***P = 0.0002; differences in animal survival were analyzed by log-rank test. c Histological analysis of the small intestines, large intestines, and liver from Gsdmd+/+ and Gsdmd−/− recipient mice receiving BALB/c bone marrow and T cells for GVHD severity on day 14. Data are presented as mean ± SEM. **P < 0.01; *P < 0.05. An unpaired Student’s t test (two-sided) was used. d Fourteen days post transplant, Gsdmd+/+ and Gsdmd−/− recipients receiving BALB/c bone marrow and T cells were subjected to intraperitoneal luciferin injection and whole-body bioluminescent imaging (BLI) are depicted. Average representative whole-body images and average bioluminescence intensities ± SEM were depicted. Data are presented as mean ± SEM. An unpaired Student’s t test (two-sided) was used. **P < 0.01(compared with vehicle-treated controls). e Percentage survival of Gsdmd+/+ and Gsdmd−/− recipient mice receiving BALB/c bone marrow and T cells (BALB/c → C57BL/6 combination) with treatment of LPS-RS or saline is shown. Differences in animal survival were analyzed by log-rank test. (Gsdmd+/+ + saline versus Gsdmd−/− + saline, ****P < 0.0001; Gsdmd+/+ + saline versus Gsdmd+/+ + LPS-RS, ****P < 0.0001; Gsdmd+/+ + saline versus Gsdmd −/− + LPS-RS, ****P < 0.0001). f Percentage survival of Gsdmd+/+ and Gsdmd−/− recipient mice receiving BALB/c bone marrow and T cells (BALB/c → C57BL/6 combination) with multiple injections of LPS or saline is shown. Differences in animal survival were analyzed by log-rank test. (Gsdmd+/+ + saline versus Gsdmd−/− + saline, ***P = 0.0005; Gsdmd+/+ + saline versus Gsdmd+/+ + LPS, ****P < 0.0001; Gsdmd+/+ + saline versus Gsdmd−/− + LPS, ***P = 0.0004)