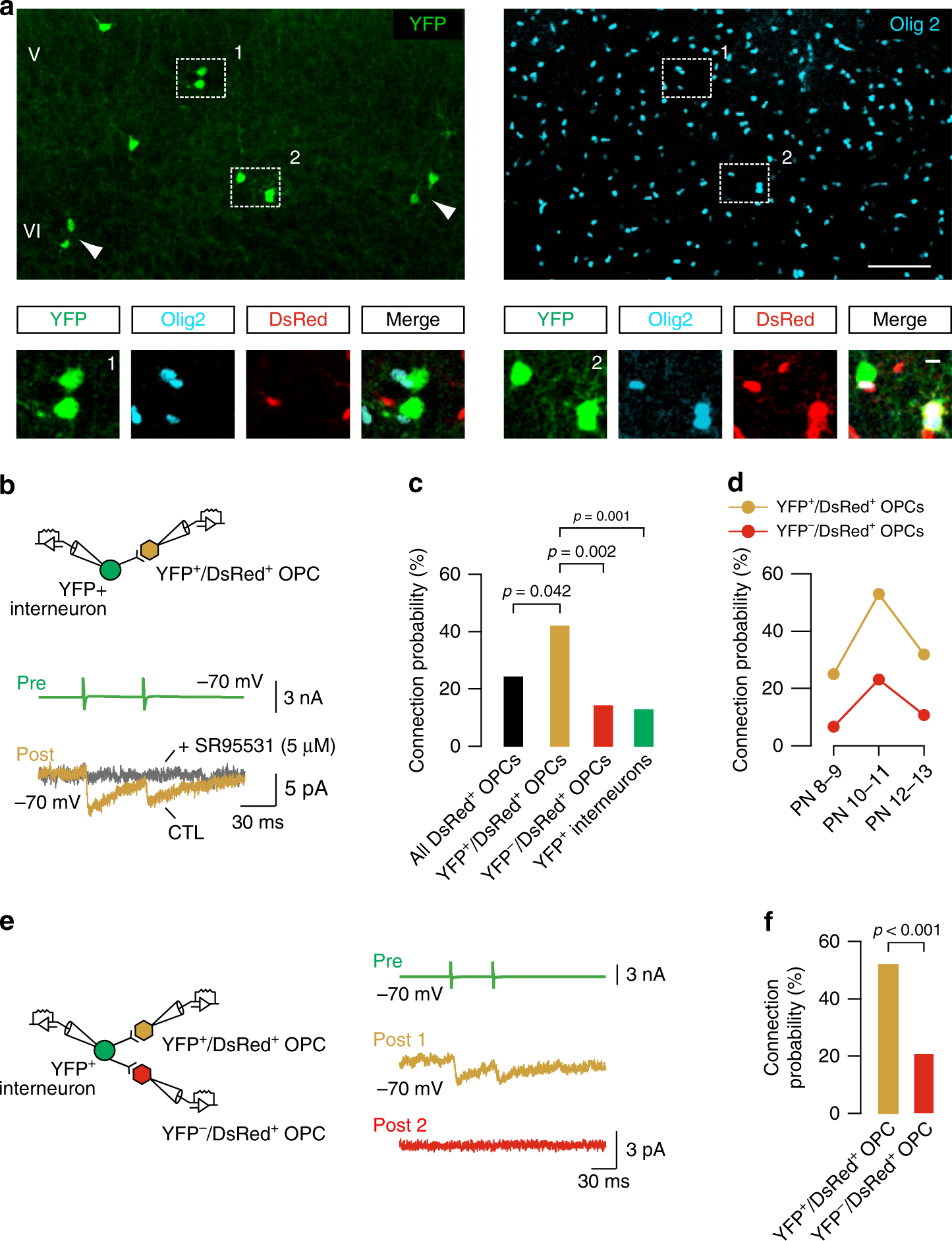
Fig. 1

Dbx1-derived interneurons preferentially target OPCs from the same lineage. a Confocal images of YFP+ interneurons (green) and YFP+/DsRed+ OPCs (green and red) in layers V and VI of the somatosensory cortex in a Dbx1CRE;Rosa26YFP;NG2DsRed mouse at PN10. Olig2 (cyan, right) immunolabeling for the same cortical field identifies oligodendroglia within these groups. White dotted squares surround two YFP+ cell groups shown in insets. The first group (1) is composed of two YFP+ interneurons and the second (2) of a YFP+ interneuron and two YFP+/DsRed+/Olig2+ OPCs. Arrowheads point to two other groups of YFP+ interneurons. Scale bars: 100 and 10 µm. b Paired recording between a presynaptic YFP+ interneuron and a YFP+/DsRed+ OPC. Action currents evoked in a YFP+ interneuron (green) elicited PSCs recorded in a YFP+/DsRed+ OPC (yellow; average of 100 traces) that were abolished by the GABAA receptor antagonist SR95531 (5 µM, gray; n = 5 connected pairs). c Connection probabilities for all tested DsRed+ OPCs (black, n = 168), YFP+/DsRed+ OPCs (yellow, n = 56), YFP−/DsRed+ OPCs (red, n = 118) and postsynaptic YFP+ interneurons (green, n = 72). Note that presynaptic YFP+ interneurons target preferentially YFP+/DsRed+ OPCs compared to YFP−/DsRed+ OPCs or postsynaptic YFP+ interneurons (Chi-squared test; significant p-values are indicated). d Connection probabilities for YFP+/DsRed+ OPCs (yellow) and YFP−/DsRed+ OPCs (red) as a function of three postnatal stages (PN8-9, PN10-11 and PN12-13; n = 12, n = 17, n = 6 tested pairs for YFP+/DsRed+ OPCs and n = 15, n = 26, n = 17 tested pairs for YFP−/DsRed+ OPCs). e Sequential paired recordings between a single presynaptic YFP+ interneuron (green) and two different neighbor OPCs, a YFP+/DsRed+ OPC (yellow) and a YFP−/DsRed+ OPC (red). Note that action currents evoked in the YFP+ interneuron elicited PSCs in the YFP+/DsRed+ OPC, but not in the YFP−/DsRed+ OPC. f Connection probabilities for sequential paired recordings revealed a high connection probability for YFP+/DsRed+ OPCs (yellow) compared to YFP−/DsRed+ OPCs (red; n = 58 sequential paired recordings) (Chi-squared test)