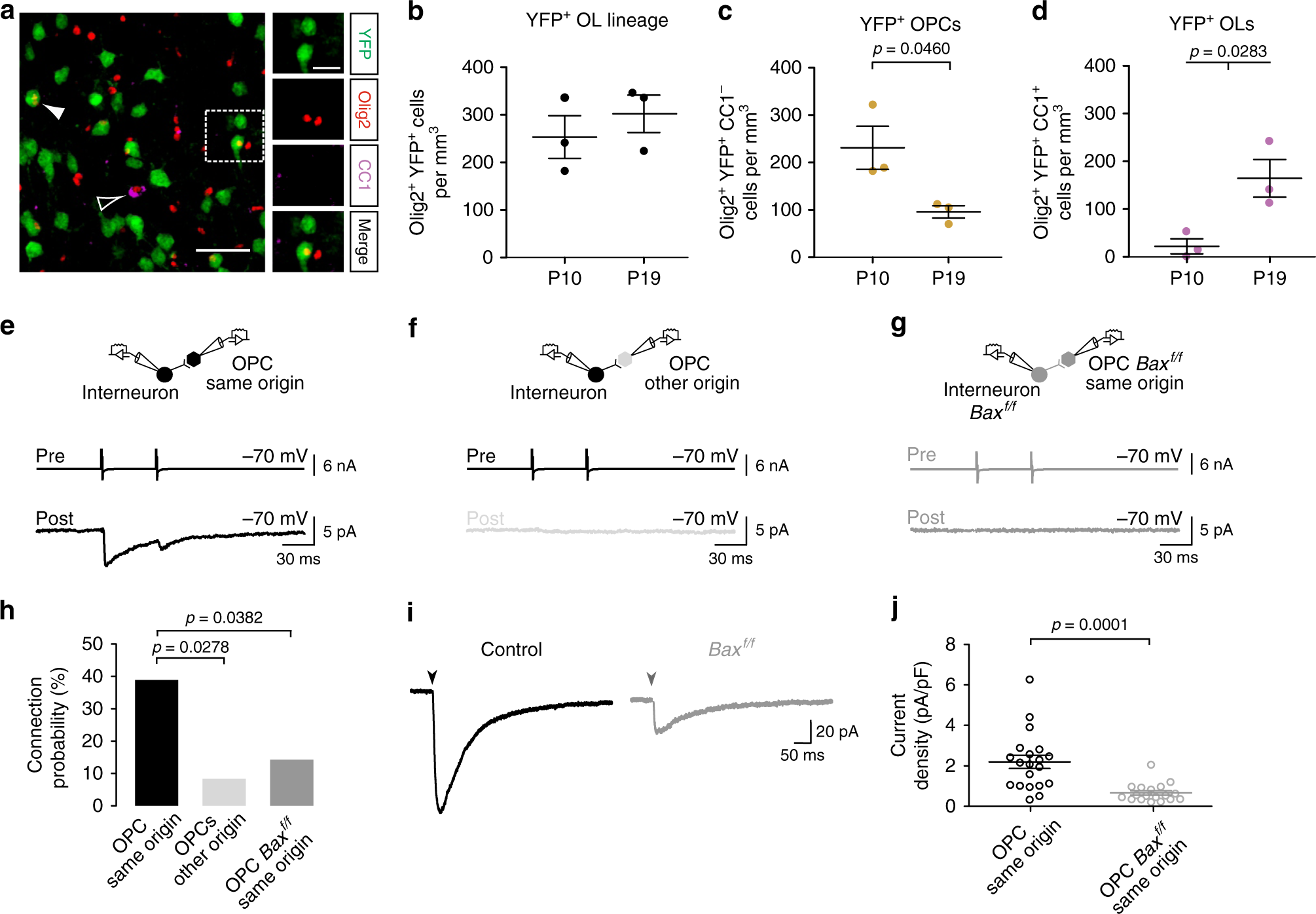
Fig. 5

The preferential interneuron-firstOPC connectivity is reduced in Baxf/f mice. a Confocal images of YFP+ (green), Olig2+ (red) and CC1+ cells in layer V of the somatosensory cortex in a Nkx2.1CRE;Rosa26YFP mouse at PN10. The white dotted square surrounds a YFP+ interneuron and a YFP+/Olig2+/CC1− OPC shown in insets. Another YFP+/Olig2+/CC1− OPC (solid arrowhead) and a YFP−/Olig2+/CC1+ OL (open arrowhead) are indicated. Scale bars: 100 and 20 µm. b–d Layer V and VI densities of YFP+/Olig2+ cells (b), YFP+/Olig2+/CC1−OPCs (c) and YFP+/Olig2+/CC1+ OLs (d) at PN10 and PN19 in the somatosensory cortex of Nkx2.1CRE;Rosa26YFP mice (dots represent n = 3 mice per age). e–g Paired recordings between a presynaptic fluorescent interneuron and an OPC of the same origin (e) or a different origin (f) in control mice, or between a presynaptic tdTomato+ interneuron and a tdTomato+ OPC of the same origin in Baxf/f mice (g). h Connection probabilities for OPCs of the same origin in control (black, n = 36), OPCs of different origin in control (light gray, n = 24) and OPCs of the same origin in Baxf/f mice (dark gray, n = 35). Note that presynaptic interneurons target preferentially OPCs of the same origin in control (black) compared to OPCs of different origin (light gray) or OPCs of same origin but after Bax inactivation (dark gray; Chi-squared test; significant p-values are indicated). i GABAergic PSCs evoked by stimulation of neuronal fibers (100 µs; 20 V) in firstOPCs of control (black) and Baxf/f mice (dark gray) recorded at −70 mV in the presence of 10 µM 2,3-dioxo-6-nitro-1,2,3,4-tetrahydrobenzoquinoxaline-7-sulfonamide (NBQX) and 50 µM D-(−)-2-amino-5-phosphonopentanoic acid (D-AP5), showing a reduced mean GABAergic PSC in the Baxf/f mouse. Stimulation artefacts were blanked for visibility. The stimulation time is indicated (arrowheads). j Dot plots of current densities for firstOPCs in control (black; n = 20) and Baxf/f (dark gray; n = 18) mice calculated by dividing the mean amplitude of evoked PSCs by the cell capacitance. Note the decreased PSC densities in knockout mice (Mann–Whitney U test; significant p-value is indicated). Data in b–d and j are presented as mean ± SEM