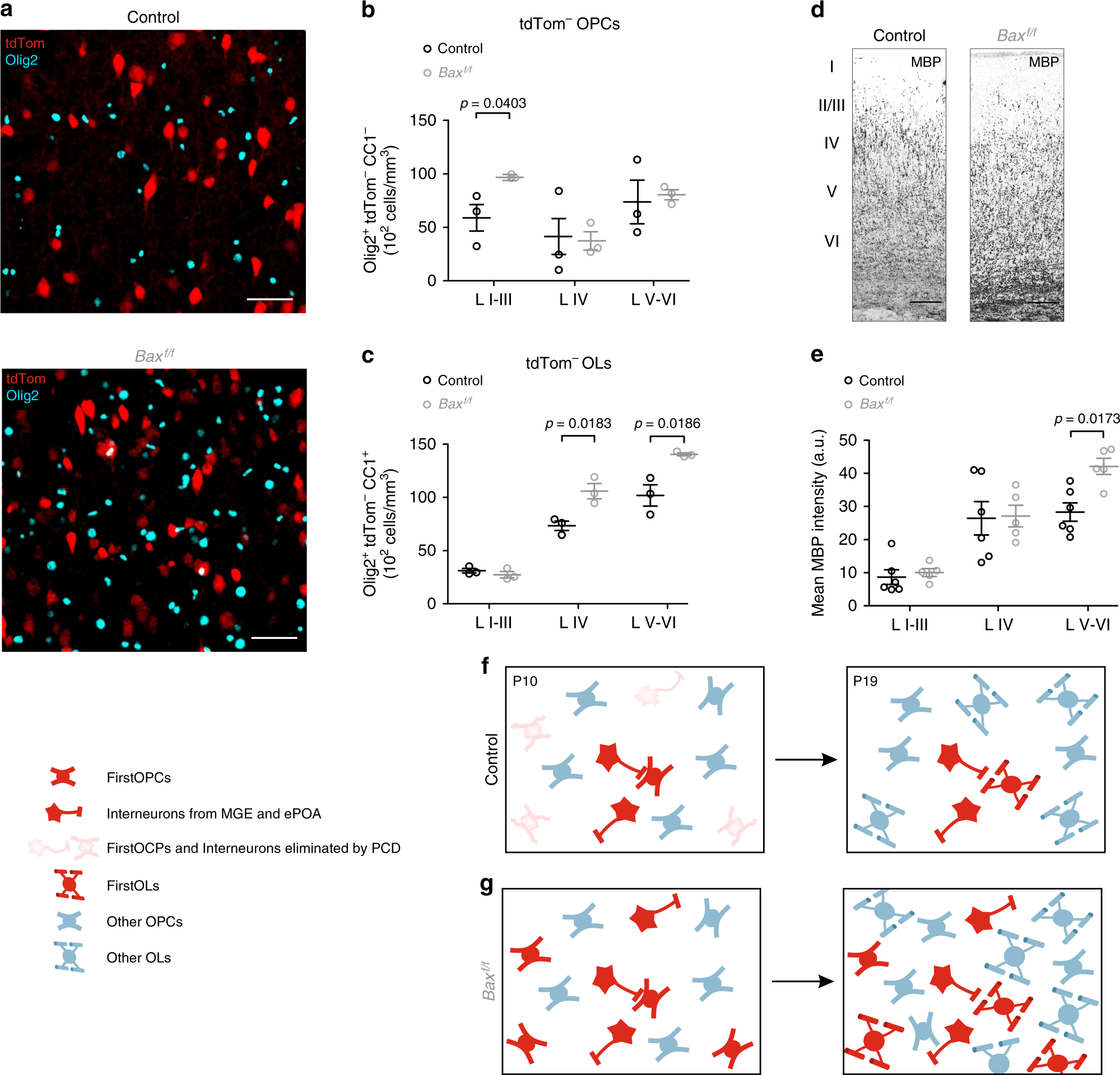
Fig. 7

Imbalance of oligodendroglia homeostasis and hypermyelination in Baxf/f mice at PN19. a Confocal images of tdTomato+ (red) and Olig2+ (cyan) cells of layers V and VI of the somatosensory cortex in control (left) and Baxf/f (right) mice at PN19. Note the large increase in the number of non-recombinant tdTomato−/Olig2+ oligodendroglia in Baxf/f mice. Scale bar: 50 µm. b, c Densities of non-recombinant tdTomato−/Olig2+/CC1−OPCs (b) and tdTomato−/Olig2+/CC1+ OLs (c) in layers I–III, IV and V–VI of the somatosensory cortex in control (left) and Baxf/f (right) mice at PN19 (dots represent n = 3 animals per condition; Mann–Whitney U test; significant p-values are indicated). d Confocal images of MBP in the somatosensory cortex of control (left) and Baxf/f (right) mice at PN19. The characteristic gradient of increasing myelination from superficial to deep cortical layers occurs in both controls and Baxf/f mice. Note the increased myelination of deep layers in the Baxf/f mouse. Scale bar: 200 µm. e Dot plots of mean MBP fluorescence intensities in layers I–III, IV and V–VI of the somatosensory cortex in control (n = 6 slices from 2 animals) and Baxf/f (n = 5 slices from 2 animals) mice at PN19 (Mann–Whitney U test; significant p-value is indicated). Data are presented as mean ± SEM. f, g Schematic diagram illustrating postnatal functional clusters between interneurons and oligodendroglia derived from the MGE and ePOA (red), same cell types already eliminated by programmed cell death (PCD, pink) and oligodendroglia from other sources (blue) in control (f) and Baxf/f (g) mice during postnatal development. Note the decreased connection probability of firstOPCs in Baxf/f mice with respect to controls at PN10 and the increase in both recombinant (red) and non-recombinant (blue) oligodendroglia in Baxf/f mice (g) with respect to controls (f) at PN19. A non-cell-autonomous mechanism impacts the number of non-recombinant oligodendroglia as these cells are not targeted in Baxf/f mice at PN19