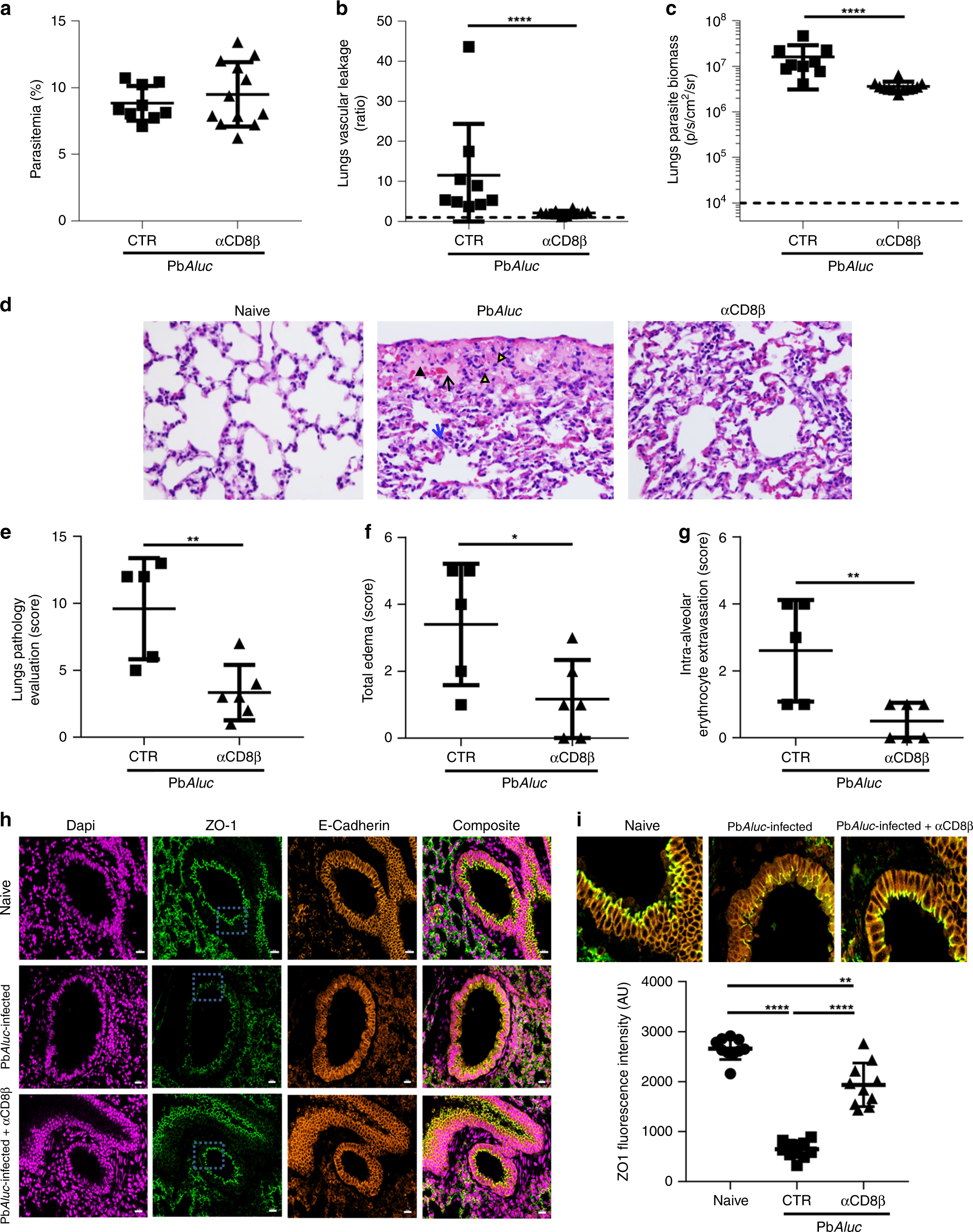
Fig. 4

Anti-CD8β protects PbAluc-infected mice from pulmonary vascular leakage. Comparison between PbAluc-infected mice (CTR) and PbAluc-infected mice depleted of CD8+ T cells (αCD8β) at 6 dpi. a Peripheral parasitemia of CTR (given rat IgG1 isotype control) (n = 9) and αCD8β (n = 12) mice at 7 dpi. b Ratio of in vivo lung vascular leakage measured by Tracer-653 dye and c ex vivo quantification of parasite biomass in perfused lungs based on the luciferase activity of the PbAluc parasite in CTR (n = 9) and αCD8β (n = 12) mice at 7 dpi. The data shown was pooled from two independent experiments. d H&E staining of histologic lung sections. Black arrowhead = intra-alveolar edema; black arrow = intra-alveolar erythrocyte extravasation; blue arrow = thickened alveolar septa; and yellow arrowheads = intra-alveolar macrophages/monocytes. Pathological changes were graded on a scale of 1 to 5 (0 = no abnormalities; 5 = severe): e overall lung pathology score; f total edema and g severity of intra-alveolar erythrocyte extravasation in non-infected/naïve (n = 3), PbAluc-infected CTR (n = 5) and αCD8β (n = 6) mice. Naïve mice were not depicted in the graphs as they obtained a pathological score of zero. The black dashed line at y = 1 in (b) represents the ratio of the tracer reading from naïve C57BL/6 mice (n = 3). For ex vivo quantification of parasite biomass in the lungs, data are expressed on a log scale, with naïve C57BL/6 mice indicated by the black dashed line in (c). h Immunofluorescence of FFPE lung sections of naive, PbA-infected and PbA-infected plus αCD8β-treated mice at 7 dpi, stained with ZO-1 and E-cadherin antibodies. Images are representative of two mice per group. i Quantification of the average pixel intensity of ZO-1 drawn over the apical ZO-1 signal (blue box in (h)). Scale bar = 20 mm. The quantification shown is representative of three independent experiments. The data represent the means ± SD; *p < 0.05, **p < 0.01, ****p < 0.0001, by Mann–Whitney test (a–c), unpaired student’s t test (e–g) or by ANOVA with Bonferroni’s post-test (h–i)