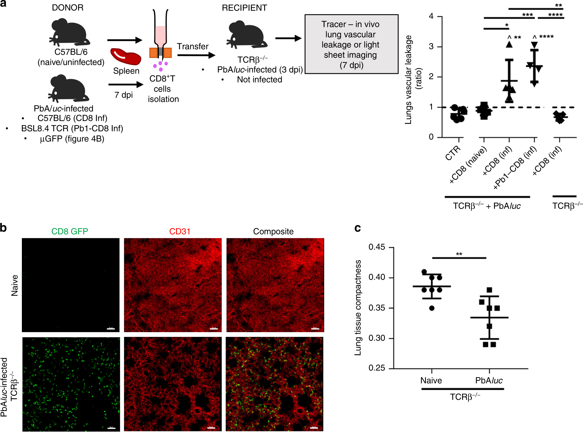
Fig. 5

CD8+T cells migrate in the lungs of PbAluc-infected TCRβ−/− and is associated with pulmonary vascular damage. a Adoptive transfer protocol of CD8+T cells. Splenocytes were isolated from PbAluc-infected C57BL/6 mice at 7 dpi and CD8+T cells were isolated and enriched by negative selection using magnetic bead-based cell sorting. Purified CD8+T cells (with at least 95% purity) were transferred to PbAluc-infected TCRβ−/− mice on 3 dpi. Pulmonary vascular leakage was assessed 4 days post CD8+T cell transfer. The ratio of in vivo lungs vascular leakage was measured by Tracer-653 dye in PbAluc-infected TCRβ−/− (CTR, did not receive CD8+T cells) mice (n = 6); PbAluc-infected TCRβ−/− mice that were adoptively transferred with enriched CD8+T cells isolated from the spleen of naïve C57BL/6 (+CD8 (naive)) (n = 4), 7 dpi PbAluc-infected C57BL/6 (+CD8 (inf)) mice (n = 5), 7 dpi PbAluc-infected BSL8.4 TCR transgenic mice (+Pb1-CD8 (inf)) (n = 4); and naïve TCRβ−/− that received CD8+T cells from 7 dpi PbAluc-infected C57BL/6 mice (n = 5). The data represent the mean ± SD; *p < 0.05, **p < 0.01, ***p < 0.001, ****p < 0.0001, ^ statistically significant compared to CTR (p < 0.05) by ANOVA with Bonferroni’s post-test. The black dashed line at y = 1 in (a) represents the ratio of tracer reading from naïve mice (n = 3). b Confocal imaging of cleared lungs of naïve and PbAluc-infected TCRβ−/− mice that have received CD8+T cells isolated from µGFP mice at 7 dpi and stained with anti-GFP, which indicates CD8+T cells (green). Scale bar = 50 mm. c Lung tissue compactness was quantified as a ratio of volume of CD31 mask (from (b)) to the total volume of selected region of interest. The data are representative of two mice and represent the mean ± SD; **p < 0.01 by unpaired student’s t-test