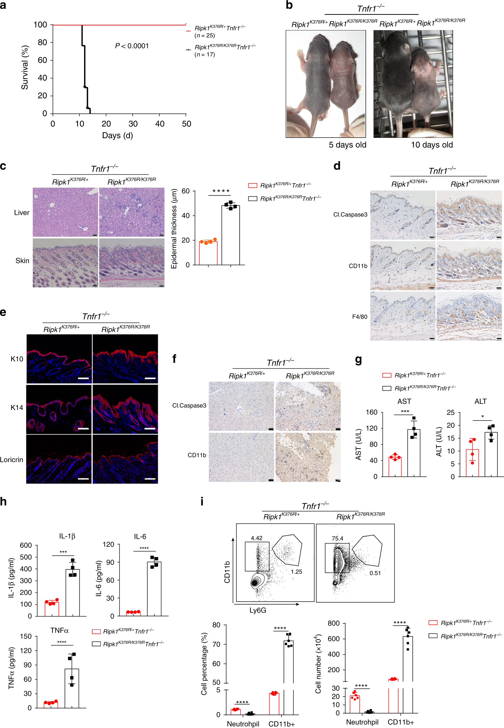
Fig. 4

TNFR1 deficiency partially delays the lethality of Ripk1K376R/K376R mice. a Survival curves of pups from intercrosses of Ripk1K376R/+Tnfr1−/− mice. b Representative macroscopic images of Ripk1K376R/K376RTnfr1−/− and Ripk1K376R/+Tnfr1−/− littermate mice at P5 and P10. c H&E staining of liver and skin sections of Ripk1K376R/K376RTnfr1−/− and Ripk1K376R/+Tnfr1−/− littermate mice at P11 (scale bar, 50 μm), and quantification of the epidermal thickness from H&E results (Ripk1K376R/+Tnfr1−/− mice: n = 4; Ripk1K376R/K376RTnfr1−/− mice: n = 4). d, e Immunohistochemical staining of F4/80, CD11b, and cleaved Caspase3 (scale bar, 50 μm) (d) or immunofluorescence staining of Loricrin, K10, and K14 (scale bar, 100 μm) (e) in skin sections of Ripk1K376R/K376RTnfr1−/− and Ripk1K376R/+Tnfr1−/− littermate mice at P11. f Immunohistochemical staining of CD11b and cleaved Caspase3 staining in liver sections of Ripk1K376R/K376RTnfr1−/− and Ripk1K376R/+Tnfr1−/− littermate mice at P11 (scale bar, 50 μm). g AST and ALT in blood were determined with the indicated genotypes at P11(Ripk1K376R/+Tnfr1−/− mice: n = 4; Ripk1K376R/K376RTnfr1−/− mice: n = 4). h Cytokines in liver homogenates were determined with the indicated genotypes at P11 (n = 4 biologically independent mice). i Flow cytometry and statistical results of splenocytes stained with Ly6G and CD11b from Ripk1K376R/K376RTnfr1−/− and Ripk1K376R/+Tnfr1−/− littermate mice at P11 (Ripk1K376R/+Tnfr1−/− mice: n = 6; Ripk1K376R/K376RTnfr1−/− mice: n = 6). CD11b+Ly6G+ cells were identified as neutrophils. In c, g–i, data are mean ± s.e.m. Statistical significance was determined using a two-tailed unpaired t test, *P < 0.05, ***P < 0.001, and ****P < 0.0001