Fig. 1
From: Spontaneous whole-genome duplication restores fertility in interspecific hybrids

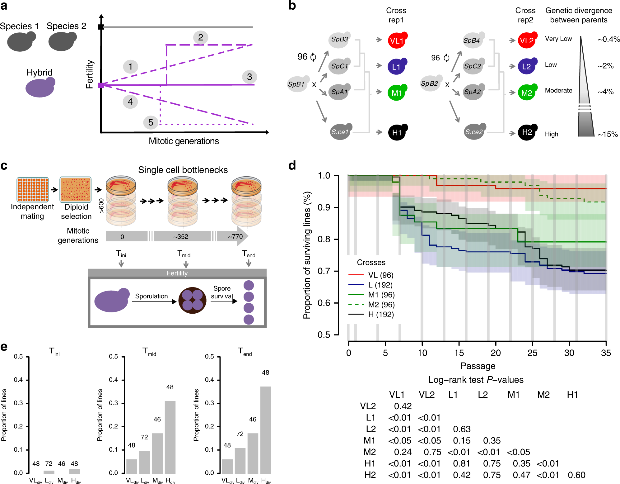
Neutral evolution of yeast hybrids and its impact on viability and sporulation ability. a Evolution of fertility during mitotic proliferation of hybrids between species: Potential scenarios: (1) Gradual recovery over time, (2) rapid sudden recovery, (3) no significant recovery, (4) decline over time, (5) rapid and sudden decline. b Crosses were performed among S. paradoxus lineages (VLdiv, Ldiv, and Mdiv) and with S. cerevisiae (Hdiv). Each type of cross involves two biological replicates, i.e., involving independent strains, and each individual cross was performed independently to represent independent hybridization events. c The 672 hybrids were evolved in conditions of weak selection to examine the neutral spontaneous changes of fertility. Mitotic propagation was performed through repeated bottlenecks of single cells. Fertility was measured by estimating spore viability after meiosis at Tini, Tmid, and Tend. d Survival rates vary among lines. Timing of each glycerol stock indicated by vertical grey lines. Logrank test pairwise comparisons FDR corrected P-values are shown. e Fraction of lines that lost their sporulation capacity at Tini, Tmid, and Tend. The number of strains tested per cross type is indicated over the corresponding bars