Fig. 7
From: CircAnks1a in the spinal cord regulates hypersensitivity in a rodent model of neuropathic pain

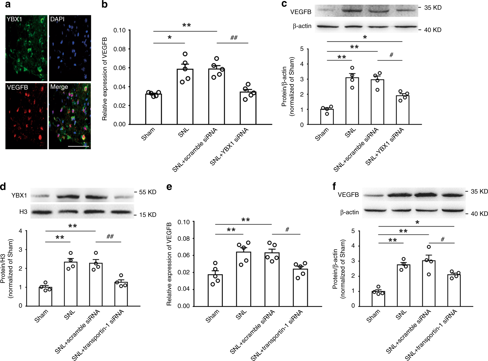
Increased YBX1 in the nucleus contributes to VEGFB expression. a Representative image labeled for YBX1, VEGFB, and DAPI. Scale bar, 50 μm (n = 3). b Continuous intrathecal administration of YBX1 siRNA prevented the upregulation of VEGFB mRNA induced by SNL (*P < 0.05, **P < 0.01 vs. sham group, ##P < 0.01 vs. corresponding scramble group, two-tailed one-way ANOVA, n = 5). c YBX1 siRNA (i.t.) attenuated the VEGFB protein upregulation on day 14 after SNL (*P < 0.05, **P < 0.01 vs. sham group, #P < 0.05 vs. corresponding scramble group, two-tailed one-way ANOVA, n = 4). d Suppression of transportin-1 by transportin-1 siRNA (i.t.) decreased YBX1 accumulation in the nucleus (**P < 0.01 vs. sham group, ##P < 0.01 vs. corresponding scramble group, two-tailed one-way ANOVA, n = 4). e, f Intrathecal injection of transportin-1 attenuated VEGFB upregulation on day 14 after SNL (*P < 0.05, **P < 0.01 vs. sham group, #P < 0.05 vs. corresponding scramble group, two-tailed one-way ANOVA, n = 5 for (e) and n = 4 for (f)). The data are presented as the mean ± s.e.m. Source data are available as a Source Data file