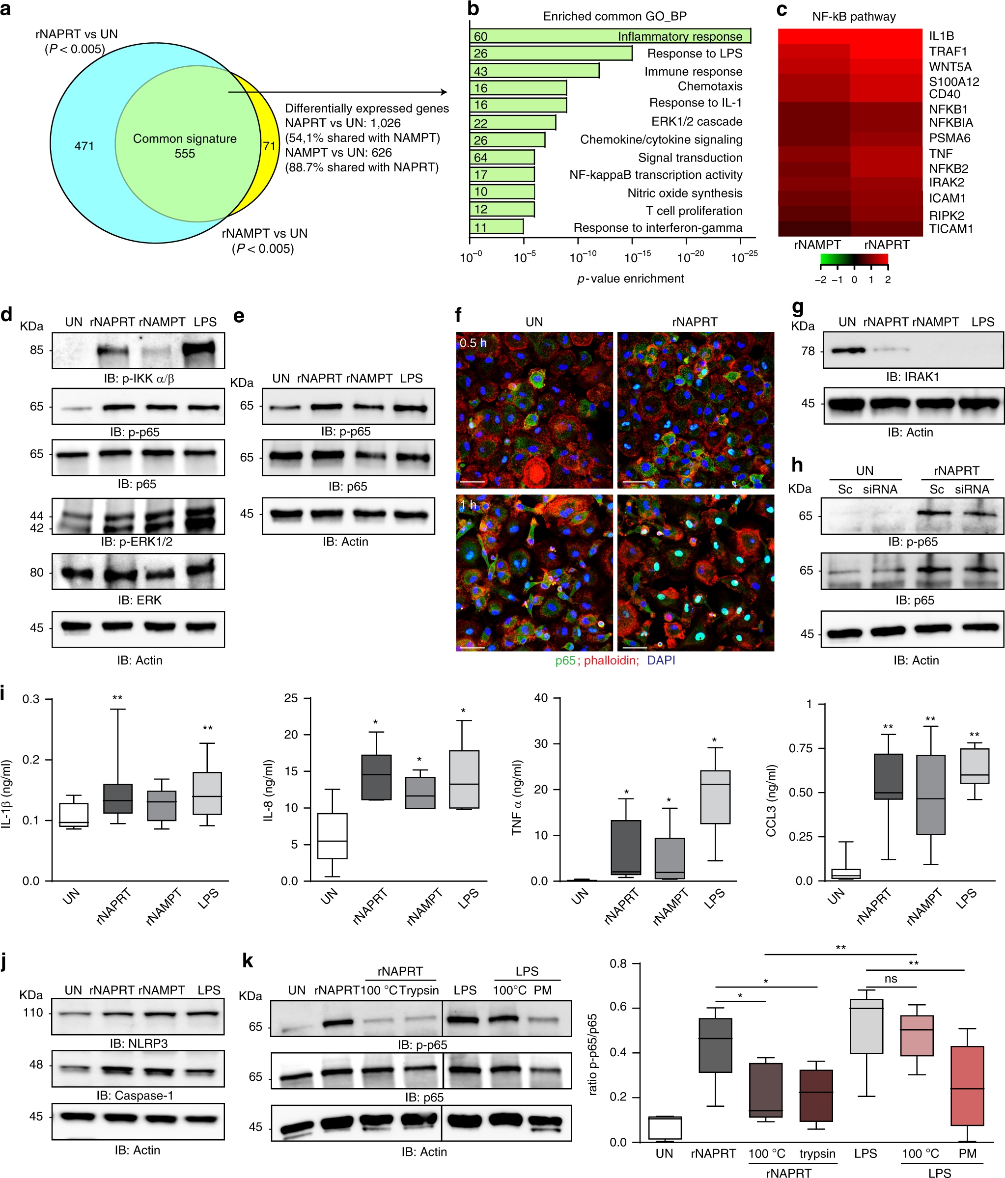
Fig. 2

eNAPRT induces an inflammatory gene signature in macrophages. a Venn diagram showing RNA-seq analysis results in human macrophages treated with rNAPRT or rNAMPT (1 µg/ml, 6 h) and compared to untreated (UN) condition (n = 3). b Histograms represent the most significantly enriched gene categories (gene ontology GO, biological processes). The number of genes belonging to each GO is indicated near the y-axis. c Heatmaps of the most up-regulated genes by rNAPRT and rNAMPT vs untreated condition, belonging to the “NF-κB pathway” cluster. d Western blot analysis of p-IKKα/β, p-p65, pERK1/2 in HD macrophages upon treatment (30 min) with rNAPRT (1 µg/ml), rNAMPT (1 µg/ml), and LPS (2 µg/ml). e Western blot analysis of p-p65 in macrophages derived from C57BL/6 wt mice treated as in d. f Confocal microscopy analysis of p65 staining in human macrophages treated with rNAPRT (1 µg/ml, 0.5 or 1 h) [original magnification was ×63, scale bar: 25 µm, samples from four different HD, at least three different field/slides were counted]. g Western blot analysis of IRAK1 in HD macrophages (n = 6) upon treatment (30 min) with rNAPRT (1 µg/ml), rNAMPT (1 µg/ml), or LPS (2 µg/ml). h Western blot analysis of p-p65 in scramble (sc) or MyD88 siRNA-silenced macrophages upon treatment as in d. i Box plots showing protein concentration of IL-1β, IL8, TNFα, and CCL3 evaluated by ELISA in supernatants derived from macrophages (at least n = 6) treated (15 h) with rNAPRT (1 µg/ml), rNAMPT (1 µg/ml), and LPS (2 µg/ml). Wilcoxon test. j Western blot analysis of NLRP3 and Caspase-1 in HD macrophages upon treatment (6 h) with rNAPRT (1 µg/ml), rNAMPT (1 µg/ml), and LPS (2 µg/ml, n = 7 for all conditions). k Western blot analysis of p-p65 in HD macrophages (n = 5) upon treatment (30 min) with rNAPRT (1 µg/ml) or LPS (2 µg/ml) in different conditions (PM: polymyxin B). Paired t-test. In the box plots the line in the box defines the median and the error bars define the minimum and maximum of all data. Source data are provided as a Source Data file